立即注册找回密码

QQ登录

只需一步,快速开始

微信登录

微信扫一扫,快速登录

搜索
小桔灯网 门户 资讯中心 专栏文章 东川专栏 查看内容

IVD市场丨伴随诊断市场全解析

2021-12-29 15:08| 编辑: 沙糖桔| 查看: 7657| 评论: 0|来源: 小桔灯网 | 作者:东川

摘要: 癌症的发生发展正常状况下,人体机能处于正常有序的状态。在一些特殊的刺激下,身体的有序状态发生混乱,部分细胞处于不受身体控制的,“野蛮生长”,并影响到身体的正常生理机能,最后影响到人的生命。癌症就是细胞 ...


癌症的发生发展


正常状况下,人体机能处于正常有序的状态。在一些特殊的刺激下,身体的有序状态发生混乱,部分细胞处于不受身体控制的,“野蛮生长”,并影响到身体的正常生理机能,最后影响到人的生命。癌症就是细胞恶性生长的结果,也是目前对人类健康威胁最大的疾病之一。但是在一定程度上,癌症是一个慢性病,是多因素相互作用的结果。所以,针对癌症,应早期筛查、早诊早治。


癌症发生发展的过程示意图


据统计,2020年中国癌症新发病例约457万例,癌症死亡病例约300万例,中国癌症新发及死亡人数居全球首位。 2020年,中国发病率最高的癌症中,乳腺癌、肺癌、结直肠癌、胃癌与肝癌位列前五。


伴随诊断市场分析



伴随诊断是对症下药,根据肿瘤患者特质,使用靶向药进行精准治疗。目前已发现的靶向基因主要有 EGFR、HER2、BRAF、KRAS、NRAS 等十余种类型,主要集中在肺癌、结直肠癌、乳腺癌等大癌种领域,以肺癌为例,EGFR基因突变是最常见的,非亚裔的频率是10-20%,而亚裔非吸烟患者的频率在40%左右,其中90%以上的突变发生在 19号外显子缺失和21号外显子的 L858R, 二次突变(产生T790M突变)频率为50-65%。


 肿瘤精准医疗基因检测市场空间预测(2021年)


据估计,全球伴随诊断市场规模在 2019 年达到 37.6 亿美元,预计在 2022 年增长至 65.1 亿美元(CAGR 20%)。中国伴随诊断市场规模预计在 2021 年达到 7.41 亿美元。随着癌症患者人数逐渐增加,癌症诊疗新靶点的出现,检测渗透率不断提升,多基因检测技术等因素,国内伴随诊断市场规模或有望在2025年达到100亿元。


全球伴随诊断市场规模

(2017-2022E)

中国伴随诊断市场规模

(2010-2021E)


伴随诊断产品介绍


目前临床上的伴随诊断市场,从技术层面划分,伴随诊断市场可细分为分子诊断类:PCR、FISH、IHC、NGS,免疫诊断类:ICH。其中分子诊断类是


主要伴随诊断技术对比


经查阅药监局注册数据,获批伴随诊断(分子诊断)厂家有 50 多家,获批产品 100 多个,其中 PCR 法、FISH 法为主要方法学,占比分别为52%和26%,其中NGS自2018年开始逐渐有产品获批。


 NMPA 获批伴随诊断(分子诊断)产品汇总


NMPA 获批伴随诊断(测序法)产品简列

 

 NMPA 获批伴随诊断(FISH)产品简列

 

 NMPA 获批伴随诊断(PCR)产品简列


分子诊断(PCR)代表性企业:艾德生物、武汉友芝友


PCR扩增原理


 艾德生物发展历程图


公司技术平台简介

(资料来源:Wind,公司公告,光大证券研究所)


艾德生物是国内肿瘤精准医疗分子诊断龙头,公司成立于 2008 年,2017 年 8 月登陆资本市场,是我国首家专业化的肿瘤精准医疗分子诊断试剂研发生产企业,也是国内首批获得 NMPA 和欧盟 CE 认证的最 齐全的肿瘤精准诊断产品线。



CTC检测设备(CTCBIOPSY®产品介绍)


武汉友芝友医疗科技股份有限公司成立于2011年7月,以心血管、肿瘤等重大疾病的个体化诊疗为战略方向,建立了ARMS—PCR荧光定量PCR、多重SNP荧光定量PCR、ISET、分子质谱及循环肿瘤细胞检测等多种技术平台,自主研发生产了指导心脑血管疾病个体化用药的分子诊断产品,指导肿瘤诊疗的伴随诊断产品以及循环肿瘤细胞检测产品,为精准医疗提供临床诊断依据。


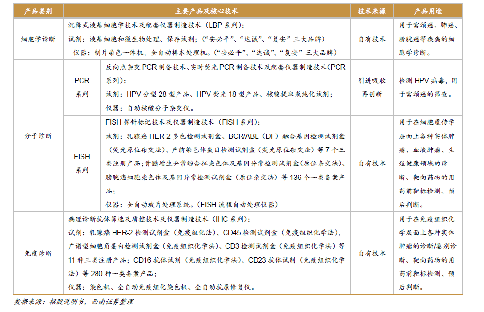
分子诊断(FISH)代表企业:安必平


荧光原位杂交法基本原理



安必平公司主要业务和产品介绍


安必平是一家从事体外诊断试剂和仪器的研发、生产和销售的国家高新技术企业。自成立以来一直聚焦于病理诊断领域,产品涵盖细胞学诊断、免疫诊断和分子诊断三大技术平台及LBP 系列、PCR 系列、FISH 系列和 IHC 系列四大产品线,是国内病理诊断领域产品线最齐全、种类最丰富的生产企业之一,也是国内为数不多的能为医疗机构提供完整的病理诊断解决方案的厂家之一。


分子诊断(NGS)代表企业



联合探针锚定聚合测序法代表企业:华大、吉因加

 

 DNBSEQ核心技术原理

 

 华大智造 测序仪


华大成立于1999年,是全球领先的生命科学前沿机构。秉承“基因科技造福人类”的使命,怀抱“健康美丽,做生命时代的引领者”的愿景,华大以“产学研”一体化的发展模式引领基因组学的创新发展,通过遍布全球100多个国家和地区的分支机构,与产业链各方建立广泛的合作,将前沿的多组学科研成果应用于医学健康、资源保存、司法服务等领域。同时,为精准医疗、精准健康等关系国计民生的实际需求提供自主可控的先进设备、技术保障和解决方案。坚持走“自我实践、民生切入、科研拓展、产业放大、人才成长”的新型发展道路,做到五环联动、循序递进,切实推动基因科技成果转化,实现基因科技造福人类。


Gene+Seq-200、2000测序仪


吉因加创立于2015年4月,在北京、苏州、深圳三地建立医学检验实验室、基因研究院、医疗器械产业化基地等多家实体机构,现有员工900多人,运营面积13000余平米。219年,吉因加自主品牌的Gene+Seq-2000/200基因测序仪、人EGFR/KRAS/ALK基因突变检测试剂盒以及Gene+OncoBox肿瘤NGS全自动分析解读一体机配套软件分别获得国家药品监督管理局(NMPA)三类和二类注册证。


半导体测序法代表企业:诺禾致源、泛生子、飞朔生物


 Ion torrent 半导体测序芯片内进行测序反应


基于8600高通量测序仪开发


北京诺禾致源科技股份有限公司于4月13日正式以“688315”为股票代码在科创板挂牌上市,2018年,诺禾致源自主开发的第三类医疗器械“人EGFR、KRAS、BRAF、PIK3CA、ALK、ROS1 基因突变检测试剂盒(半导体测序法)”通过国家药监局NMPA创新医疗器械特别审评通道,成为我国首批获准上市的肿瘤NGS检测试剂盒。此外,诺禾致源也可为客户提供各种科研服务,覆盖测序,数字PCR,质谱等领域。


泛生子分子诊断整体解决方案


泛生子(纳斯达克代码:GTH)是全球前沿的癌症精准医疗公司,专注癌症基因组学的研究和应用,提供癌症早期筛查、用药指导、预后监测、肿瘤新药研发服务等覆盖癌症全周期的产品与服务。



厦门飞朔生物技术有限公司是厦门市奇特,公司致力于为肿瘤个体化精准医学检测提供具有创新性的服务,包括早期筛查、疾病诊断、个体化用药选择和疗效监测等整体解决方案。旗下拥有一家全资子公司--厦门飞朔医学检验实验室(简称飞朔医检),公司建有3500m2国际标准GMP厂房和2000m2研发/质控实验室。


可逆末端终止测序法代表企业:艾德生物、南京世和基因、元码基因、燃石医学、海普洛斯、臻悦生物


可逆末端终止测序法原理示意图

 

Illumina 测序平台


 燃石医学



燃石医学学(纳斯达克代码:BNR)成立于2014年,专注于为肿瘤精准医疗提供具有临床价值的二代基因测序(NGS)。燃石医学于2018年7月获国家药品监督管理局(NMPA)颁发的中国肿瘤NGS检测试剂盒第一证。位于中国广州的实验室通过广东省临检中心颁发的“高通量测序实验室”技术审核,获得美国CLIA和CAP实验室质量体系资质认证;位于美国加利福尼亚州的实验室也已获得CLIA和CAP实验室质量体系资质认证。公司将继续致力于开发创新可靠的NGS检测产品,推动肿瘤精准医疗领域的发展。



世和基因-中国肿瘤精准医学领域的倡行者,2008年创始于加拿大多伦多,致力于高通量测序技术在个体化精准医学领域的研究和临床转化应用。世和拥有CAP & CLIA双认证的肿瘤临床检验中心,通过中国卫计委临检中心高通量室间质评、CAP(美国病理学家协会)PT、EMQN(欧洲分子检测质控联盟) PT,并拥有中国第三方医学检验所医疗机构资质和PCR临床基因扩增实验室资质


结语


鉴于DNA资源的特殊性,所以国家在人类遗传资源管理方向制定了一些列的管控措施,境内样本和数据是不允许流出,小编强烈支持这样的法规,也是因为遗传资源的特殊性,所以,一些大样本的DNA只能由国内企业存放或者管理,未来国家或许会介入该领域。


随着国内人寿命的延长,作为人类生命末期发病率较高的疾病,市场潜力很大,但是疾病诊疗,诊断和治疗是一体的,现在伴随诊断的困境是测序数量足够大,但是治疗方案的丰富度还需要继续挖掘。这也导至了虽然伴随诊断市场虽然被普遍看好,但是大家同质化却非常严重,一些NGS厂家的商业模式趋于雷同,也因为主要寄托于合作厂家的NGS平台,所以只能在临床应用上做区分,未来伴随诊断还有很长的一段路走!


声明:
1、凡本网注明“来源:小桔灯网”的所有作品,均为本网合法拥有版权或有权使用的作品,转载需联系授权。
2、凡本网注明“来源:XXX(非小桔灯网)”的作品,均转载自其它媒体,转载目的在于传递更多信息,并不代表本网赞同其观点和对其真实性负责。其版权归原作者所有,如有侵权请联系删除。
3、所有再转载者需自行获得原作者授权并注明来源。

最新评论

关闭

官方推荐 上一条 /3 下一条

客服中心 搜索 洽谈合作
返回顶部