| 尽管我们对人类基因组的理解取得了快速进展,但仍有近三分之二的疑似罕见遗传病患者仍未得到确凿的分子遗传学诊断。基因检测从单核苷酸评估到临床外显子组和全基因组测序的演变,在将诊断率提高到平均 36% 的同时,也导至不明确或不确定的基因发现显著增加,例如临床意义不明的变异(VUS)。我们对蛋白质编码 DNA 序列之外的遗传变异影响的理解非常有限,因此,临床实验室中的大多数基因检测都集中在外显子和邻近内含子序列上。家族变异共分离研究、计算机预测算法和基因特异性功能研究可能有助于解决 VUS ,但在大多数情况下,这些都不可用、不可行或没有定论。遗传性神经发育障碍患者遗传缺陷的一种功能后果是基因组 DNA 甲基化的破坏,DNA 甲基化是一种表观遗传修饰,会导至 DNA 的结构和化学特性发生变化,从而影响包括染色质组装和基因转录在内的分子机制。有多篇文献已经证明,越来越多的罕见疾病中的个体表现出 DNA 甲基化“episignatures”或“EpiSigns”作为高度敏感和特异的 DNA 甲基化生物标志物。这些全基因组 DNA 甲基化谱目前包括与 60 多个基因相关的 40 多种罕见疾病,并且可以是基因域、基因水平以及蛋白质复合物特异性。DNA 甲基化表观特征可在外周血中检测到,并且对每种疾病都具有高度敏感性和特异性。基因组 DNA 甲基化分析也适用于临床实验室的常规分析过程。胞嘧啶甲基化是一种高度稳定的分析物,可以在微阵列平台上生成全基因组 DNA 甲基化数据。与表观特征筛选并行,基因组 DNA 甲基化分析可同时对印迹障碍和脆性 X 综合征进行高度敏感和特异性的评估,从而在该患者群体中进一步验证诊断。在本研究中,描述了 EpiSign 的实施和验证,这是一种基于 Illumina Infinium 甲基化阵列技术和 EpiSign 知识数据库 (EKD) 的临床全基因组 DNA 甲基化测试,适用于罕见的孟德尔疾病患者。在欧洲、加拿大和美国获得许可的非营利学术临床实验室的综合网络中描述了质量指标和临床验证指标。  验证队列(表 S1)旨在临床验证和评估EpiSign 诊断实验室网络中 EpiSign 测试的质量指标,由 211 份存档的外周血 DNA 样本组成,其中包括确诊为 43 种遗传综合征之一的样本或对照。根据ACMG)序列变异解读的指南,这些标本中的遗传变异被评估为致病性或可能致病性。临床测试队列(表 S2)由来自 207 名受试者的外周血DNA 样本组成,由医生根据个人临床判断转诊,他们已接受临床 EpiSign 测试。
 EpiSign 分析结果与之前在207/211 样本中的基因发现一致。阳性对照队列包括 143 个具有各种遗传疾病的样本,这些疾病具有先前文献报告的 DNA 表观特征、印记和单亲二体疾病以及脆性 X 综合征。其中,139 个与预期的结果相一致。EpiSign 分析包括表现出 DNA甲基化表观特征的遗传条件以及常见的印记障碍和脆性 X(表 1)。在 2019 年 9 月至2020 年 6 月期间,共有 207 名受试者通过 EpiSign 分析进行测试并报告。其中,57 份样本的 Episignature 为阳性,146 份为阴性,4 份未定论。在 207 名受试者中,共有 136 名患者样本发现VUS,其中 48 名 (35.3%) 的 DNA 甲基化谱对 EpiSigns 之一呈阳性。大多数阳性病例具有稳健的 DNA 甲基化特征(MVP 得分>0.9),一些阳性病例显示中等阳性的特征。
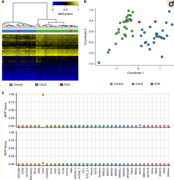
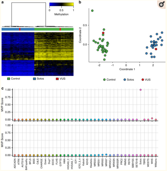
图1 显示了 Cornelia deLange 和 Sotos 综合征的 MVP 得分 图 2 显示了 SMC1A 中患有 VUS 的两名受试者的数据,这是 Cornelia de Lange 综合征 (CdLS) 2 型的致病基因,SMC1A:c.598A>C,p.(Lys200Gln) 和 SMC1A:c.1280A>G,p.(Glu427Gly)。SMC1A:c.598A>C, p.(Lys200Gln) 变异被重新归类为可能致病的,而 SMC1A:c.1280A>G, p.(Glu427Gly) 变异没有显示出致病性的功能证据。 图2 两名携带SMC1A基因VUS受试者的外周血的 DNA 甲基化(EpiSign) 分析 图 3 显示了来自 NSD1 中 VUS 的两名受试者的数据,NSD1 是 Sotos 综合征 1 型的致病基因,NSD1:c.4982G>C,p.(Cys1661Ser) 和 NSD1:c.3331G>T, p.Asp1111Tyr。NSD1:c.4982G>C, p.(Cys1661Ser) 被重新归类为可能致病,而 NSD1:c.3331G>T, p.Asp1111Tyr 与对照聚集在一起,没有显示出致病性的证据。 图3 两名携带NSD1基因VUS受试者的外周血的 DNA 甲基化(EpiSign) 分析 虽然 EpiSign 的一种用途是帮助解决 VUS,但在某些情况下,DNA 甲基化异常是唯一的分子诊断发现。由于临床特征比较匹配ATRX 相关综合征,Clin136患者被推荐进行 EpiSign 分析。然而,之前使用靶向和外显子组测序对该个体的基因检测并未发现ATRX 有任何改变。相比之下,EpiSign 分析最终证实了特定 ATRX 特异性 DNA 甲基化特征的存在(图 4)。因此,对于该患者,DNA 甲基化分析仍然是解释其临床表现的唯一分子诊断。 类似情况还包括受试者 Clin6,由于阴性分子测序(CHD7 和 SEMA3E)、阴性微阵列和阴性外显子组分析,其被转诊进行 EpiSign 分析,其表型强烈提示 CHARGE 综合征。EpiSign 分析确定了 CHD7 特异性的 DNA 甲基化谱,与临床诊断一致(图 4)。因此,后续分子研究确定了 CHD7 中的深度内含子变异并确认了分子诊断。病例Clin187 是一个突出例子,进行了广泛的分子遗传学检测仍没有获得明确的分子诊断。结果包括外显子组测序与 PTCHD1:c.605G>A (p.Arg202Gln) VUS,母源;VPS13B:c.1520A>G (p.Asn507Ser) VUS,父系;LAMC3:c.4415G>A (p.Arg1472Gln),母源;EZH2:c.2110+6T>G VUS,母源;和正常结果:FMR1、MECP2、SNP 6.0 微阵列、NSD1(测序和 MLPA)、广泛的生化检查和 X 灭活研究。然而,EpiSign 分析显示与 DNMT3A 相关的表观特征,DNMT3A 是参与 Tatton-Brown-Rahman 综合征的基因(图 4)。DNMT3A 基因的后续测序揭示了一个错义可能的致病变异 DNMT3A:c.2146G>A (p.Val716Ile)。本研究描述了诊断性临床基因组 DNA 甲基化检测在罕见疾病患者中的实施。它为 EpiSign 分析的临床效用提供了强有力的证据,包括在大多数测试对象中提供结论性结果的能力。从本文中我们可以看到甲基化profile不仅可以检测甲基化异常的印记基因疾病,还可以用于基因突变导至甲基化profile发生改变的疾病的功能验证,特别是这些基因的VUS位点,即使之前没有发现VUS位点也可以提示致病基因和疾病。不过国内并没有这样的检测,有实力的检测机构可以考虑引进国内,市场前景广阔。自己从头开发难度比较大,主要是需要建立庞大的对照样本库及判断算法。
|