立即注册找回密码

QQ登录

只需一步,快速开始

微信登录

微信扫一扫,快速登录

搜索
小桔灯网 门户 资讯中心 法规政策 查看内容

划重点!医疗器械临床试验、现场检查相关的问题答疑

2021-12-16 11:33| 编辑: Longcj525| 查看: 4860| 评论: 0|来源: 械事通

摘要: 2021年6月至今,上海器审中心收到了行业各界人士对于医疗器械产品的一些困惑和不解,并对这些问题进行了详细答疑。根据一款医疗器械产品需要经历的研发、生产、临床试验、销售、经营等多个环节,我们将这些答疑进行 ...


2021年6月至今,上海器审中心收到了行业各界人士对于医疗器械产品的一些困惑和不解,并对这些问题进行了详细答疑。根据一款医疗器械产品需要经历的研发、生产、临床试验、销售、经营等多个环节,我们将这些答疑进行了归类汇总,以期带来一些参考借鉴意义。

01

临床试验/检验相关事项


问:产品的生物相容性试验是否可以采用与终产品相同的原材料进行?


答:依据GB/T 16886.1-2011,应考虑产品制造所用材料、预期的添加剂、工艺污染物和残留物、可滤沥物质、降解产物、最终产品的物理特性、各个组件及他们在最终产品中的相互作用、包装材料和保存介质等均对生物相容性产生影响等因素,因此产品的生物相容性试验原则上应采用终产品进行,或采用取自最终产品上有代表性的样品。


问:完成医疗器械临床试验备案后,如需要变更如何办理?


答:同一个临床试验项目中涉及项目起止日期、临床试验机构信息、研究者信息、临床试验方案、临床试验备案表中其它内容发生变化时,申办者或代理人应当登录行政许可申请网上申报系统(http://xuke.smda.sh.cn),在申报记录中找到需要变更的临床试验备案项目,进入医疗器械临床试验备案变更页面,填写变更情况,注明每次的变更时间,并且保留以往变更信息,填写核对无误后点击保存字段。之后可自行打印附带变更信息的《医疗器械临床试验备案表》。


问:二类无源医疗器械产品是否可以以动物研究数据替代人体临床试验来体现产品显著的临床价值?


答:动物实验是评价医疗器械安全性和有效性评价研究的重要手段,属于产品设计开发中的重要研究,可为产品设计定型提供相应的证据支持。动物试验可以为医疗器械能否用于人体研究的临床试验提供支持,降低临床试验受试者及使用者的风险以及为临床试验提供参考。


医疗器械临床评价是指注册申请人通过临床文件资料、临床经验数据、临床试验等信息对产品是否满足使用要求或者适用范围进行确认的过程。企业应按照《医疗器械临床评价技术指导原则》及相关的文件要求提交临床评价资料。


问:注册质量体系核查中应该如何提供临床试验/评价资料?


答:按照法规要求,注册质量体系现场核查时,在设计开发确认部分,企业应提供临床评价报告及其支持材料。如果开展了临床试验,应提供符合医疗器械临床试验法规要求的备案批件(适用时)、伦理批件、方案、报告和相关证明材料;如果进行临床评价或性能评价的医疗器械,应提供评价报告和(或)材料。


注册质量体系核查重点关注用于临床试验样品试生产的真实性以及是否符合医疗器械生产质量管理规范的要求,是否已按法规要求完成临床评价或者性能评价,临床试验的开展是否符合临床试验法规的要求,对临床试验/临床评价资料的科学性和有效性不做评判。


02

现场核查/检查相关事项


问:体系现场核查结论有通过核查、现场复核、未通过核查等结论,如何进行判定?资料整改和现场复核的方式判定依据是什么?


答:根据食药监械监〔2015〕218号《食品药品监管总局关于印发医疗器械生产质量管理规范现场检查指导原则等4个指导原则的通知》要求,在医疗器械注册现场核查、生产许可(含变更)现场检查中,检查组应当依据指导原则对现场检查情况出具建议结论,建议结论分为“通过检查”、“未通过检查”、“整改后复查”三种情况。


1、现场检查中未发现企业有不符合项目的,建议结论为“通过检查”。


2、现场检查中发现企业关键项目(标识“*”项)不符合要求的,或虽然仅有一般项目(未标识“*”项)不符合要求,但可能对产品质量产生直接影响的,建议结论为“未通过检查”。


3、仅存在一般项目不符合要求,且不对产品质量产生直接影响的,建议结论为“整改后复查”。


检查结论为“整改后复查”的企业应当在现场检查结束后的规定时限内【其中注册核查在6个月内,生产许可(含变更)现场检查在30天内】完成整改并向原审查部门一次性提交整改报告,审查部门必要时可安排进行现场复查,全部项目符合要求的,建议结论为“通过检查”。对于规定时限内未能提交整改报告或复查仍存在不符合项目的,建议结论为“未通过检查”。在生产许可延续现场检查中发现企业存在不符合项目的,应当通知企业限期整改,整改后仍不符合要求的,不予延续。


现场核查开具的不合格项可以通过补正资料关闭的,一般判定为资料整改。无法通过补正资料完成整改的,或涉及到生产现场管理和硬件条件整改的,需要去现场再次查验确认整改结果的,一般判定为现场复核。


问:生产许可增加新获证产品时,是否可以豁免现场检查?


答:获得注册证的医疗器械申请生产许可时,根据产品风险、注册质量管理体系现场核查和整改情况、注册过程中产品的变化情况、企业信用等级、市场监督抽验信息、稽查信息、监管机构日常监督检查信息等进行综合判定,为避免重复核查,可免于许可现场检查。


问:生产许可现场检查时发现产品技术要求中引用的国家标准或行业标准不是最新发布的版本,或者企业未执行新版本标准如何解决?


答:根据我国《中华人民共和国标准化法》第二十一条,推荐性国家标准、行业标准、地方标准、团体标准、企业标准的技术要求不得低于强制性国家标准的相关技术要求;第二十五条,不符合强制性标准的产品、服务,不得生产、销售、进口或者提供。根据我国《医疗器械生产质量管理规范》第四十五条,企业应当按照建立的质量管理体系进行生产,以保证产品符合强制性标准和经注册或备案的产品技术要求。


企业应当重点关注相关强制性和推荐性国、行标准的修订动向,及时策划并实施新版标准,必要时变更产品技术要求,确保满足新版标准的要求。


生产许可现场检查时若发现产品技术要求中引用的国家标准或行业标准不是最新发布的版本,企业应说明最新版相关性能指标的要求、测试方法同之前版本是否存在差异,若有差异,企业应按新标准执行,必要时应进行注册变更。


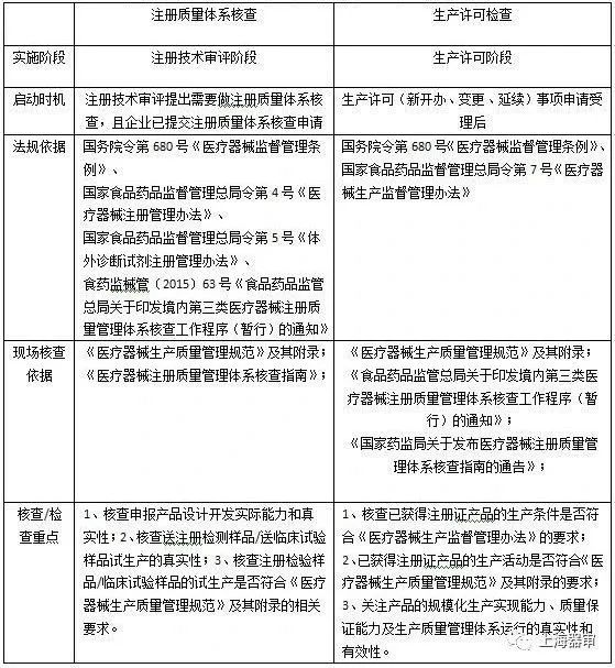
问:注册质量体系核查与生产许可检查有什么区别?


答:注册质量体系核查最重要的是核实企业申报注册产品的设计开发实际能力、注册检测/临床试验样品试生产的真实性,以及样品的设计转化是否符合医疗器械生产质量管理规范的要求。生产许可检查是对企业已获得注册证产品生产条件的符合性检查,评价是否符合七号令《医疗器械生产监督管理条例》和《医疗器械生产质量管理规范》及其附录的法规要求,更关注产品的规模化生产实现能力、质控能力及体系运行的真实性和有效性。下表详细进行对比说明:


注册质量体系核查与生产许可检查的区别和联系


END

声明:
1、凡本网注明“来源:小桔灯网”的所有作品,均为本网合法拥有版权或有权使用的作品,转载需联系授权。
2、凡本网注明“来源:XXX(非小桔灯网)”的作品,均转载自其它媒体,转载目的在于传递更多信息,并不代表本网赞同其观点和对其真实性负责。其版权归原作者所有,如有侵权请联系删除。
3、所有再转载者需自行获得原作者授权并注明来源。

最新评论

关闭

官方推荐 上一条 /3 下一条

客服中心 搜索 洽谈合作
返回顶部