立即注册找回密码

QQ登录

只需一步,快速开始

微信登录

微信扫一扫,快速登录

搜索
小桔灯网 门户 资讯中心 感染诊疗 新冠防控 查看内容

新冠疫情防控最全流程图!

2021-12-14 16:55| 编辑: 沙糖桔| 查看: 3413| 评论: 0|来源: 新型冠状病毒100个感染防控流程 1 患者就诊流程图

摘要: 新型冠状病毒100个感染防控流程1患者就诊流程图2门诊预检分诊流程图3门诊预检分诊医务人员着装流程图4发热门诊工作人员穿戴防护用品5发热门诊工作人员穿戴防护用品流程图6发热门诊工作人员脱防护用品流程7医用外科口 ...

新型冠状病毒100个感染防控流程


1

患者就诊流程图

2

门诊预检分诊流程图

3

门诊预检分诊医务人员着装流程图

4

发热门诊工作人员穿戴防护用品

5

发热门诊工作人员穿戴防护用品

流程图

6

发热门诊工作人员脱防护用品流程

7

医用外科口罩佩戴流程

8

医用防护口罩佩戴流程

9

医用外科口罩、医用防护口罩

摘除流程

10

工作人员穿隔离衣流程

11

工作人员脱隔离衣流程

12

工作人员穿戴医用防护服流程

13

工作人员脱医用防护服流程

14

隔离病区工作人员穿戴防护用品

15

隔离病区工作人员脱防护用品流程

16

发热患者转运流程

17

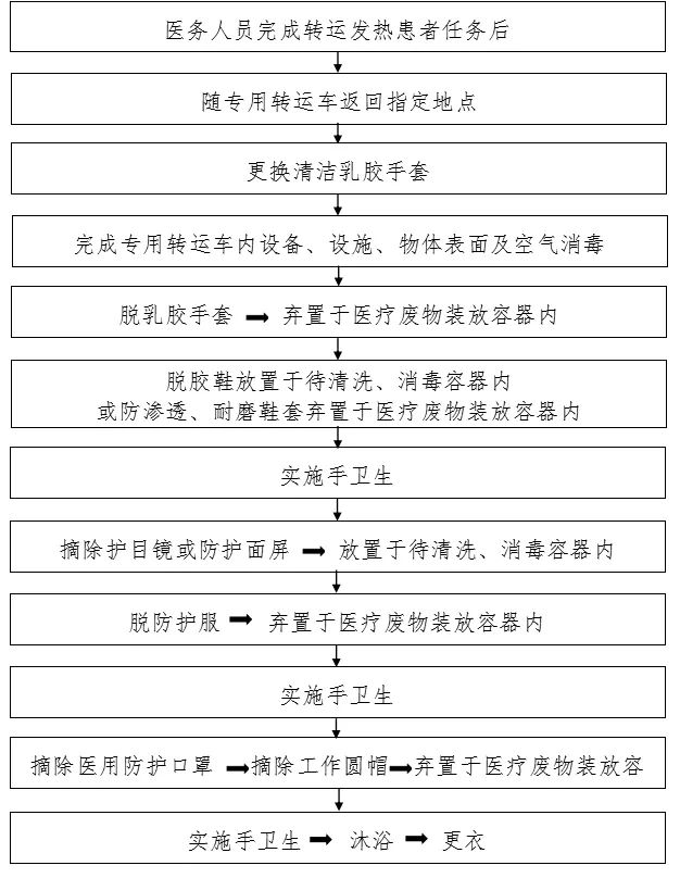
转运发热患者

医务人员脱防护用品流程

18

发热患者专用转运车清洁消毒流程

19

体温计清洁消毒流程

20

喉镜清洁消毒流程

21

治疗车使用后清洁消毒流程

22

重复使用护目镜或防护面屏

清洁消毒流程

声明:
1、凡本网注明“来源:小桔灯网”的所有作品,均为本网合法拥有版权或有权使用的作品,转载需联系授权。
2、凡本网注明“来源:XXX(非小桔灯网)”的作品,均转载自其它媒体,转载目的在于传递更多信息,并不代表本网赞同其观点和对其真实性负责。其版权归原作者所有,如有侵权请联系删除。
3、所有再转载者需自行获得原作者授权并注明来源。

最新评论

关闭

官方推荐 上一条 /3 下一条

客服中心 搜索 洽谈合作