立即注册找回密码

QQ登录

只需一步,快速开始

微信登录

微信扫一扫,快速登录

搜索
小桔灯网 门户 资讯中心 产品杂谈 查看内容

消毒剂:检测人员的“护身符”

2021-11-10 10:07| 编辑: 沙糖桔| 查看: 5793| 评论: 0|来源: 原博士带你做检测 | 作者:原博士

摘要: 在人类与各种传染病对抗的历史中,人们最津津乐道的是抗生素和疫苗的发明,我觉得消毒剂的作用要大过抗生素和疫苗。尤其是实验室对传染病的研究和检测工作中,消毒剂起了太重要的作用。在当今的商业社会中存在一个奇 ...

    在人类与各种传染病对抗的历史中,人们最津津乐道的是抗生素和疫苗的发明,我觉得消毒剂的作用要大过抗生素和疫苗。尤其是实验室对传染病的研究和检测工作中,消毒剂起了太重要的作用。在当今的商业社会中存在一个奇怪的悖论,人们对于一个物品的价值判断,不是取决于它对人类本身的价值,而是取决于它的稀缺性,因此粮食、饮水、干净的空气、动物的生命,这些对于人类最重要的东西,价值往往被严重低估,消毒剂也属于这一类。

    在大部分人的认知中都知道消毒剂,但是很少人能分清楚消毒剂的种类和特点,因此也没有发挥出消毒剂的最大作用。甚至有人把去除核酸气溶胶污染和消毒混为一谈,原博士今天就帮大家梳理一下消毒剂:

   

    一、基本概念

1.消毒 disinfection:杀灭或清除传播媒介上病原微生物,使其达到无害化的处理。

2.灭菌 sterilization:杀灭或清除传播媒介上一切微生物的处理。

3.灭菌剂sterilant:可杀灭一切微生物(包括细菌芽孢)使其达到灭菌要求的制剂。

4.高效消毒剂 high-efficacy disinfectant:指可杀灭一切细菌繁殖体(包括分枝杆菌)、病毒、真菌及其孢子等,对细菌芽孢(致病性芽孢菌)也有一定杀灭作用,达到高水平消毒要求的制剂。

5.中效消毒剂 intermediate-efficacy disinfectant:指仅可杀灭分枝杆菌、真菌、病毒及细菌繁殖体等微生物,达到消毒要求的制剂。

6.低效消毒剂 low-efficacy disinfectant:指仅可杀灭细菌繁殖体和亲脂病毒,达到消毒要求的制剂。


    二、微生物对消毒因子的敏感性

    微生物对消毒因子的敏感性从低到高的顺序为:

(1)朊病毒(感染性蛋白质)。

(2)细菌芽孢。

(3)分枝杆菌。

(4)亲水病毒(没有脂质包膜的病毒)。

(5)真菌

(6)细菌繁殖体。

(7)亲脂病毒(有脂质膜的病毒)。


冠状病毒、流感病毒和非洲猪瘟病毒虽然是最凶猛的病毒,但是在消毒剂面前都属于最弱的。

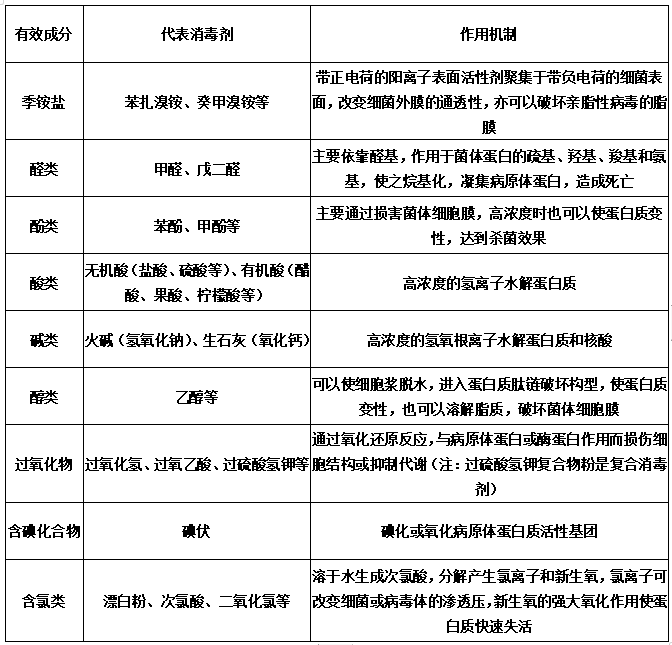
 三、消毒剂的种类

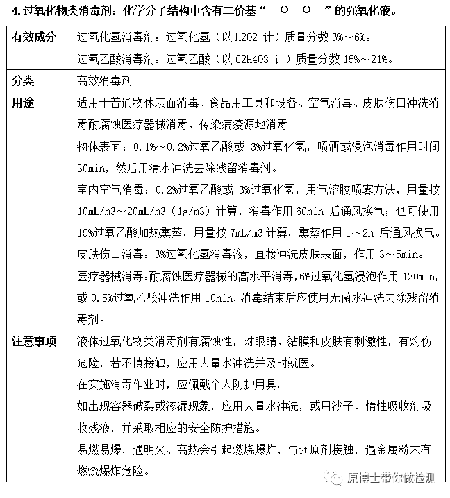
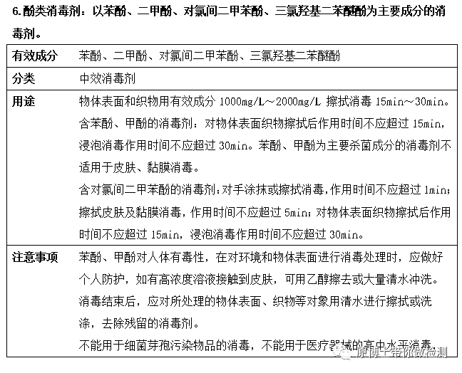
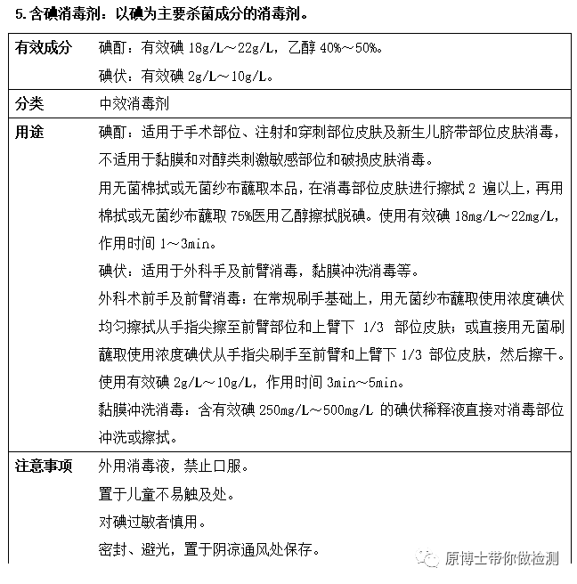
消毒剂种类繁多,又有很多复方成分,这里只介绍部分常用的消毒剂。



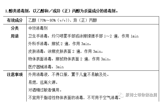
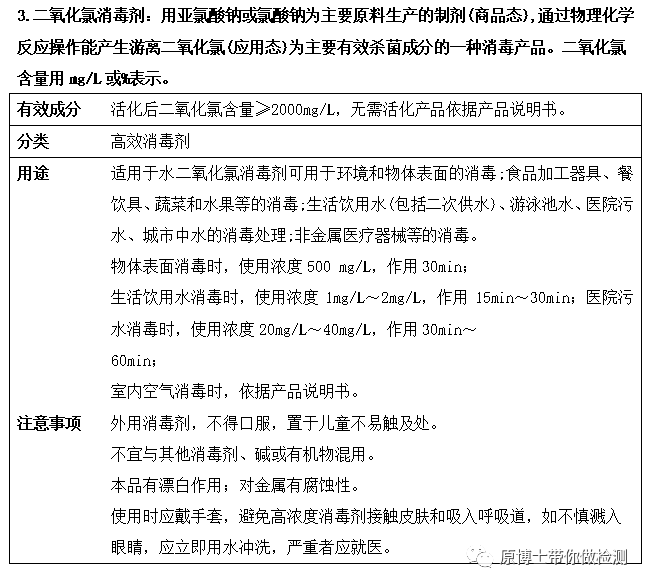
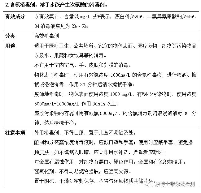
四、消毒剂的灭菌原理


五、不同用途的消毒

1.环境物体表面消毒:

    可选择含氯消毒剂、二氧化氯、过氧乙酸、过氧化氢、单过硫酸氢钾等消毒剂擦拭、喷洒或浸泡消毒。无肉眼可见污染物时,用有效氯1000mg/L 的含氯消毒液或500mg/L 的二氧化氯或0.5%的过氧乙酸消毒剂进行喷洒、擦拭或浸泡消毒,作用30 min后清水擦拭干净。

2.室内空气消毒:

    在无人条件下可选择过氧乙酸、二氧化氯、过氧化氢等消毒剂,采用超低容量喷雾法进行消毒。

3.手消毒:

    可选用速干手消毒剂,或直接用75%乙醇进行擦拭消毒;醇类过敏者,可选择季铵盐类等有效的非醇类手消毒剂;特殊条件下,也可使用3%过氧化氢消毒剂、0.5%碘伏或0.05%含氯消毒剂等擦拭或浸泡双手,并适当延长消毒作用时间。

4.污染物:

    少量污染物可用一次性吸水材料(如纱布、抹布等)沾取有效氯5000mg/L-10000mg/L 的含氯消毒液(或能达到高水平消毒的消毒湿巾/干巾)小心移除。

    大量污染物应使用含吸水成分的消毒粉或漂白粉完全覆盖,或用一次性吸水材料完全覆盖后用足量的有效氯5000mg/L-10000mg/L 的含氯消毒液浇在吸水材料上,作用30 min以上(或能达到高水平消毒的消毒干巾),小心清除干净

5.粪便和污水:

    具有独立化粪池时,在进入市政排水管网前需进行消毒处理,定期投加含氯消毒剂,池内投加含氯消毒剂(初次投加,有效氯40mg/L 以上),并确保消毒1.5 小时后,总余氯量达6.5mg/L-10mg/L。

    无独立化粪池时,使用专门容器收集排泄物,消毒处理后排放。用有效氯20000mg/L 的含氯消毒液,按粪、药比例1:2 浸泡消毒2 小时;若有大量稀释排泄物,应用含有效氯70%-80%漂白粉精干粉,按粪、药比例20:1 加药后充分搅匀,消毒2 小时。

    农村旱厕消毒时,旱厕内泥土或木板等地面可采用有效氯2000mg/L 的含氯消毒剂溶液喷洒消毒, 喷药量200mL/m2-300mL/m2。粪坑内粪便可用漂白粉或生石灰覆盖,封闭14 天以上。

6.衣物:

    先用有效氯500mg/L 的含氯消毒液浸泡30 min,然后按常规清洗。

7.皮肤、粘膜

    皮肤被污染物污染时,应立即清除污染物,再用一次性吸水材料沾取0.5%碘伏或过氧化氢消毒剂擦拭消毒3 min以上,使用清水清洗干净;75%乙醇擦拭2遍,作用3min。

    粘膜应用大量生理盐水冲洗或0.05%碘伏冲洗消毒。

    伤口消毒采用3%过氧化氢溶液冲洗,伤口周围可用碘伏擦拭消毒。

8.餐(饮)具:

    餐(饮)具清除食物残渣后,煮沸消毒30 min,也可用有效氯500mg/L 的含氯消毒液浸泡30 min后,再用清水洗净。

9.交通工具:

    应先进行污染情况评估:火车、汽车和轮船有可见污染物时, 应先使用一次性吸水材料沾取有效氯5000mg/L-10000mg/L 的含氯消毒液(或能达到高水平消毒的消毒湿巾/干巾)完全清除污染物,再用有效氯1000mg/L 的含氯消毒液或500mg/L 的二氧化氯消毒剂进行喷洒或擦拭消毒,作用30 min后清水擦拭干净。

10.地面、墙壁:

    有肉眼可见污染物时,应先完全清除污染物再消毒。无肉眼可见污染物时,可用有效氯1000mg/L 的含氯消毒液或500mg/L 的二氧化氯消毒剂擦拭或喷洒消毒。地面消毒先由外向内喷洒一次,喷药量为100mL/m2-300mL/m2,待室内消毒完毕后,再由内向外重复喷洒一次。消毒作用时间应不少于30 min。

11.终末消毒:

   3%过氧化氢或过氧乙酸熏蒸,3%过氧化氢按照20 mL/m3气溶胶喷雾,过氧乙酸按照1g/m3加热熏蒸,湿度70-90%,密闭24h,5%过氧化氢按照2.5 mL/m3气溶胶喷雾,湿度20-40%。


12.紫外线消毒:

     这个明显不是消毒剂,但是它太常用了,就放在这里了。紫外灯的要求是220v电压,环境温湿度为20℃,60%时,辐射的253.7nm紫外线强度应不低于70μW/cm2。

    紫外消毒的环境要求为关闭门窗,温度为20-40℃,相对湿度低于80%。灯管吊装高度距离地面1.8-2.2m,按照紫外灯数量为平均≥1.5W/m3,照射时间 ≥30min。 


六、低温消毒剂

    大部分消毒剂在低于0℃时会结冰而无法发挥作用,国家卫健委也提出要对低温消毒剂进行技术评价,中国疾病预防控制中心成功研发两种含氯低温消毒剂配方如下:

一、低温消毒剂成分和剂型

(一)-18℃低温消毒剂

1.主要成分:包括二氯异氰尿酸钠、氯化钙和乙醇。现场使用时,-18低温消毒剂中有效氯浓度为0.3%3000mg/L),无水氯化钙的含量为25%,乙醇的含量为9.5%

2.剂型:二元包装,粉剂和液体。A剂为二氯异氰尿酸钠粉剂,B剂是氯化钙和乙醇的混合溶液。

(二)-40℃低温消毒剂

1.主要成分:包括二氯异氰尿酸钠、氯化钙、乙醇、乙二醇和苯扎氯铵。现场使用时,-40℃低温消毒剂中有效氯浓度为0.5%5000mg/L),无水氯化钙的含量为30%,乙醇9.5%,乙二醇9.9%,苯扎氯铵0.09%

2.剂型:二元包装,粉剂和液体。A剂为二氯异氰尿酸钠粉剂;B剂是氯化钙、乙醇、乙二醇和苯扎氯铵的混合溶液。

二、低温消毒剂使用范围和方法

(一)使用范围

-18℃低温消毒剂适用于-18℃及以上低温环境和物品外包装表面消毒;-40℃低温消毒剂适用于-40℃及以上低温环境和物品外包装表面消毒。

(二)使用方法

1. 喷洒消毒:与消毒设备配套使用,喷洒量约200300mL/m2,确保低温消毒剂足量全覆盖消毒对象,消毒作用10min

2. 浸泡消毒:直接放入低温消毒剂中,全部浸没,消毒作用10min

3. 擦拭消毒:确保低温消毒剂足量覆盖消毒对象,消毒作用10min


   做好消毒并不是一件很容易的事情,消毒或灭菌的影响因素有很多,需要考虑到:污染微生物的种类和数量;有机物的含量;杀菌因子的稳定性;环境的温湿度变化;腐蚀性的强弱;酸碱度;消毒对象的性质;允许使用的浓度;允许作用的时间;杀菌因子的穿透能力;对人体和环境的危害等。消毒剂的评价也很复杂,大家如果想了解就打赏鼓励鼓励吧。



声明:
1、凡本网注明“来源:小桔灯网”的所有作品,均为本网合法拥有版权或有权使用的作品,转载需联系授权。
2、凡本网注明“来源:XXX(非小桔灯网)”的作品,均转载自其它媒体,转载目的在于传递更多信息,并不代表本网赞同其观点和对其真实性负责。其版权归原作者所有,如有侵权请联系删除。
3、所有再转载者需自行获得原作者授权并注明来源。

最新评论

关闭

官方推荐 上一条 /3 下一条

客服中心 搜索 洽谈合作
返回顶部