立即注册找回密码

QQ登录

只需一步,快速开始

微信登录

微信扫一扫,快速登录

搜索
小桔灯网 门户 资讯中心 注册认证 查看内容

IVD基础知识丨各类体外诊断试剂风险及控制

2021-10-31 00:00| 编辑: 小桔灯网| 查看: 8200| 评论: 0|来源: 法汇

摘要: 随着检验医学的发展,临床医生越来越依赖各项检测报告,如果诊断试剂的产品质量不稳定,会在一定程度上掩盖病情的客观真相,误导医生对疾病的判断,延误治疗,严重的还将会造成不良后果,因此存在一定的使用风险。由 ...


随着检验医学的发展,临床医生越来越依赖各项检测报告,如果诊断试剂的产品质量不稳定,会在一定程度上掩盖病情的客观真相,误导医生对疾病的判断,延误治疗,严重的还将会造成不良后果,因此存在一定的使用风险。由于此类产品在使用过程中不直接与人体接触,因此并不对被检查者造成直接风险,可是在一定情况下,由于与试剂有关的危害导至或促成错误的决定可能构成间接风险。此外,与使用者有关的危害及其伴生风险,也应加以考虑。目前,不少体外诊断试剂产品生产厂家在质量体系管理的过程中对产品风险没有足够的认识,有的甚至认为此类产品由于不与人体接触又不作为临床确诊的唯一依据,不会产生很高风险,对产品的风险未加充分的分析,没有引起足够的重视。

 

我国体外诊断试剂行业起步较晚,在原料和技术方面都还需要很大的改进,使得市场的体外诊断试剂产品质量良莠不齐。各类体外诊断试剂的风险都是存在于产品生产、使用的全过程中。应该从设计研发的源头开始,建立各项检验制度,覆盖原料、中间品和成品,监控整个产品实现的过程,通过包装标签上的警告性语句,尽可能避免这些风险的出现,并在使用环节进行培训,保证使用的规范。

 

IVD医疗器械提供的结果可以用于疾病的诊断或其他状况,包括:对健康状况进行判断以治愈、减轻、治疗或预防疾病,以及对治疗用药物进行监测和对捐献的血液或器官的安全性进行判断。这些器械可以被具有不同教育水平、培训水平和经验的人使用,可以在具有不同环境控制水平的环境中使用。例如,有些IVD医疗器械预期由分析专家在医疗实验室中进行,有些在护理场所进行,有些由没有经验的使用者在家里使用。在行业的一端,IVD实验在实验室中进行,结果报给临床医生,由其解释数据并诊断、治疗或监测患者;在另一端,IVD检查由患者进行,并使用结果对自身状况进行监测和用药。

 

由于IVD医疗器械和它们的预期用途的差异,这些说明书或操作方法可能不适用于所有情况。

 

IVD 医疗器械可能会对患者造成损害。不正确或延迟的结果可能导至不适用的或延迟的决定或行动,从而给患者造成损害。用于(屏幕)显示输血或移植状况的体外诊断器械的不正确的结果可能对血液或组织的接收者造成损害,用于检测传染疾病的IVD器械的不正确结果,可能会对公众健康造成危害。

 

除了与其他医疗器械相同的化学、机械、电气和生物特性外,IVD医疗器械还具有决定检查结果准确性的性能特性。不符合特定医疗用途的性能特性将导至可能对患者产生风险的危害处境。

 

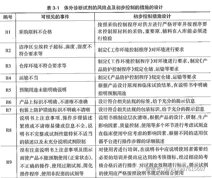
具体可参见ISO14971附录C和H,表3-1为举例分析的风险点和初步控制措施的设计。

 

 

按照ISO14971所述内容,对所列各项风险进行的评估,详细评估在设计、生产、贮存、运输、使用过程中存在一些不利影响,通过事前制订的防范措施,可以将风险降至较低水平。



声明:
1、凡本网注明“来源:小桔灯网”的所有作品,均为本网合法拥有版权或有权使用的作品,转载需联系授权。
2、凡本网注明“来源:XXX(非小桔灯网)”的作品,均转载自其它媒体,转载目的在于传递更多信息,并不代表本网赞同其观点和对其真实性负责。其版权归原作者所有,如有侵权请联系删除。
3、所有再转载者需自行获得原作者授权并注明来源。

最新评论

关闭

官方推荐 上一条 /3 下一条

客服中心 搜索 洽谈合作
返回顶部