立即注册找回密码

QQ登录

只需一步,快速开始

微信登录

微信扫一扫,快速登录

搜索
小桔灯网 门户 资讯中心 市场观察 查看内容

阿里罕见入局这一赛道!这家肿瘤早筛公司被高瓴持续调研,释放出什么信号?

2021-10-20 15:01| 发布者: 沙糖桔| 查看: 4665| 评论: 0|原作者: 瞪羚社 | 作者:Kris小瞪羚

摘要: 10月14日,康立明生物正式宣布完成5.6亿元规模D轮融资,本轮融资由阿里巴巴领投,老股东IDG资本继续加持,华兴资本旗下华兴新经济基金、基石资本、农银国际等机构跟投。康立明生物的拳头肠癌早筛产品“长安心”为市 ...


10月14日,康立明生物正式宣布完成5.6亿元规模D轮融资,本轮融资由阿里巴巴领投,老股东IDG资本继续加持,华兴资本旗下华兴新经济基金、基石资本、农银国际等机构跟投。


康立明生物的拳头肠癌早筛产品“长安心”为市场所熟知,自2018年获批以来,已获得18个省市的物价收费条码,进入600多家医疗机构。



令人好奇的是,阿里巴巴在医疗板块的布局一项谨慎,这次罕见出手布局肿瘤早筛公司,是否出现什么特殊的信号?

不过,本文的主角并不是康立明生物,而是同处肿瘤早筛赛道的华大基因,今年获得了大佬高瓴的持续关注,有何特别之处?

01
高瓴二级团队买入并持续跟踪

不知道大家是否还记得,今年2月份,华大基因完成了一笔定增,其中高瓴旗下的二级基金礼仁投资以每股价格145元认购了347万股(当时股份价值约5.03亿元)。


由于礼仁认购的股份有6个月的锁定期(自2月9日起计),8月9日后便可自由买卖,而从盘面上的价格来看,公司8月9号的收盘价为109元每股,截止目前收盘价格也已经跌至80元每股附近,距离定增价已经跌去超过40%以上。

目前华大基因的三季报尚未披露,未能看出礼仁在解禁后是否止损,但从高瓴调研公司的频率看,能够预判高瓴还是非常看好公司的长远发展。


自2019年8月以来,高瓴频繁调研华大基因,即便是在定增买入公司股票之后,高瓴人员也分别在今年4月底和10月中调研了解公司最新发展情况,似乎也让市场嗅出不一样的气息。


02
华大基因,最像Grail的中国公司?

美国的领先的早筛公司Grail,成立至今不足五年,却受到资本市场的热烈追捧,一方面与公司背靠全球测序仪之王illumina有着千丝万缕的联系,另一方面这部分投资者看好Grail所在的肿瘤NGS早筛赛道,并且相信Grail的商业模式能够使其成为这块市场的龙头角色。

Grail吸引的投资者中也包括高瓴、红杉这样的行业顶级PE,2018年5月Grail宣布完成C轮3亿美元的融资,汇桥资本、通和毓承与高瓴资本共同领投,蓝池资本、招商证券国际、CRFInvestment、红杉中国及药明明码等海内外知名机构也参与投资。


尽管国内做肿瘤NGS早筛的早筛知名公司不少,包括燃石医学、泛生子、艾德生物等,但整体来看,华大基因是最像并且有希望成为并超越“中国的Grail的上市公司。

为什么这么说?

从公司业务分类看,华大基因有五大业务板块,包括生育健康类服务、肿瘤防控类服务、病原感染类服务、多组学大数据与合成业务、精准医学检测综合解决方案等。

华大基因背后是一个覆盖了基因检测行业的全产业链、全应用领域的平台型公司,从上游测序的仪器到终端基因检测到数据分析全产业链都有布局。


尤其和Grail相似的地方在于,全球排名前三的基因测序仪公司华大智造,同时也是华大系旗下的另一重要资产,从华大智造的招股书中也能看出,两者虽然没有股权上的勾连,但是同在华大系的控制下,使得华大基因在上游测序仪的采购和使用上没有后顾之忧(国内NGS公司仪器普遍使用华大智造和illumina两家)。



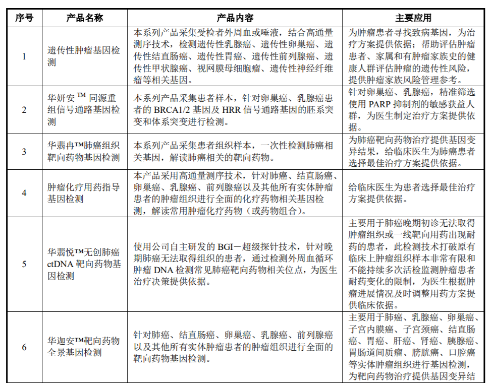
回到肿瘤早筛领域,华大基因在该领域可谓是积累深厚,只不过营收较小被隐藏在上市公司主体里,不被重视。从产品检测方面,华大基因可以检测遗传性肿瘤、肝癌、乳腺癌、肺癌、直肠癌、前列腺癌、胃癌等。

(部分华大基因肿瘤诊断产品,详见2019年年报)

其中,华大基因的宫颈癌早筛产品最为出名,并在国内领先,截止今年6月底,公司累计完成超过590万例HPV检测,发现超过48万例阳性受检者。

在肠癌早筛领域,华大推出了无创肠癌早筛基因检测产品-华常康,有消息指出该产品已经完成了大规模前瞻性试验(完成10万例肠癌检测和2000多例肠镜随访),未来有望获得产品注册证。

在肝癌早筛领域,推出了cfDNA无创肝癌筛查基因检测产品-华甘宁,该产品采用甲基化快速靶向建库测序技术,检测受检者血液cfDNA中25个肝癌相关基因甲基化水平,通过智能化大数据模型进行评估,精准提示肝癌发病风险。

除此之外,华大基因体内还有很多癌种的相关产品,不一一细述。虽然目前公司的肿瘤早筛业务模块不足以影响全盘业绩的销售规模,但前景十分广阔。

目前国内肿瘤早筛产品的检测标志物主要源自ctDNA甲基化,但单一检测标志也有自身局限性,不利于进一步提高产品的特异性,目前行业趋势是采用结合多种类别标志物进行分析的多组学技术来提高检测的特异性,多组学又被称为“下一代液体活检”。

截止2019年底,华大基因多组学大数据业务已经覆盖了全球100多个国家和地区,拥有 5000多家合作单位,为2万多位合作伙伴提供了杰出技术服务。 同时,华大基因基于多组学技术平台的运用,发布了泛癌种筛查技术。

03
疫情推动“火眼”实验室铺满全球,未来将是海外检测收入的输出口

1、火眼实验室,样本流量入口的场景

尽管市场对于相关抗疫公司的投资热情已经消退,纷纷用脚投票,但需要注意的是华大基因ICL“火眼”实验室通过这次疫情将布局扩围至全球,未来有望扎根各个地区提供多元化的产品服务。

2021H1,华大基因累计 90+“火眼”实验室一体化综合解决方案,覆盖地区包括沙特、文莱、塞尔维亚、菲律宾、哈萨克斯坦等 30 多个国家和地区落地,公司与沙特签订总价为2.65亿美元的订单延期继续执行并在当期追加1.38亿美元合同。公司在埃塞俄比亚设立的IVD工厂2020年已经投产,在沙特的IVD工厂正在筹建中。


海外业务产品角度而言,最新机构调研信息显示,目前公司多项常规业务的产品都已经在海外取得了准入的资质,包括地贫、肺癌、肠癌、常见感染性疾病等产品都已获得了CE的准入资质。公司将根据各个国家或地区的人口特征、医学发展现状等实际情况,来开拓具体的产品应用。


2、早筛公司走势一塌糊涂?目前面临的困境和风险提示

环顾目前已经上市的癌症早筛上市公司走势,如诺辉健康、燃石医学、泛生子等,都没能逃过跌破发行价且股价下行的趋势。

从行业本质上看,肿瘤早筛赛道在二级市场都没有迎来合适的投资时机,核心原因在于商业化推进“卡壳”,需要时间突破困境。

这个困境来自于多方面的:一是民众早筛意识的提升,现在大部分消费者都有认为自身不会患癌,缺乏管控风险的意识;二是以目前肠癌早筛产品为例,普遍单次筛查定价在1800-2000元的区间,这个价格对于大部分人来说不具备很强的可及性,另外肠癌早筛产品并做不到像像肠镜那样金标准,显得有些鸡肋;三是国内的医疗保险体系发展仍不成熟,尤其是商保,这也给癌症早筛的可及性增强设置了障碍。

在目前可预见的发展趋势下,多家卖方给出的预测显示,2025年癌症早筛的市场规模在80亿左右,以肠癌早筛细分为例,目前有超过20个玩家,竞争不但激烈,并且蛋糕并没有想象中那么大。

04
结  语
尽管肿瘤早筛赛道的投资时机尚不成熟,但好在华大基因并非“小而美”单条腿走路的公司,平台化的战略布局孵化的肿瘤早筛业务,终有一天会释放出耀眼的光芒。

虽然股价下行影响了整体市场对其的情绪,但杀到低估绝望之时,或许就是曙光涌现之刻。

声明:
1、凡本网注明“来源:小桔灯网”的所有作品,均为本网合法拥有版权或有权使用的作品,转载需联系授权。
2、凡本网注明“来源:XXX(非小桔灯网)”的作品,均转载自其它媒体,转载目的在于传递更多信息,并不代表本网赞同其观点和对其真实性负责。其版权归原作者所有,如有侵权请联系删除。
3、所有再转载者需自行获得原作者授权并注明来源。

最新评论

关闭

官方推荐 上一条 /3 下一条

客服中心 搜索 洽谈合作
返回顶部