九强生物与罗氏诊断再携手,拓展凝血领域市场份额!
2021-9-23 10:58|
编辑: 沙糖桔|
查看: 3816|
评论: 0|来源: 九强公告
摘要: 九强生物(300406)9月21日晚间公告,公司与罗氏诊断产品(上海)有限公司签署《试剂采购协议》。公告称,罗氏诊断向九强生物采购适用于罗氏诊断全自动凝血分析仪的试剂盒,以补充罗氏诊断的凝血检测菜单。产品的经销期 ...
九强生物(300406)9月21日晚间公告,公司与罗氏诊断产品(上海)有限公司签署《试剂采购协议》。

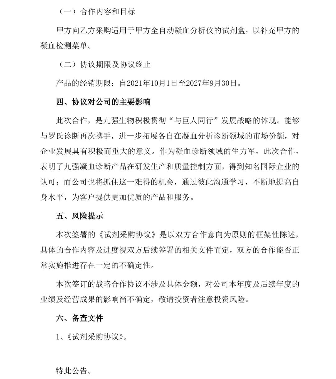
公告称,罗氏诊断向九强生物采购适用于罗氏诊断全自动凝血分析仪的试剂盒,以补充罗氏诊断的凝血检测菜单。产品的经销期限自2021年10月1日至2027年9月30日。

此次合作,是九强生物积极贯彻“与巨人同行”发展战略的体现。能够与罗氏诊断再次携手,进一步拓展各自在凝血分析诊断领域的市场份额,对企业发展具有积极而重大的意义。作为凝血诊断领域的生力军,此次合作表明了九强凝血诊断产品在研发生产和质量控制方面,得到知名国际企业的认可;而公司也将抓住这一难得的机会,通过彼此沟通学习,不断地提高自身水平,为客户提供更加优质的产品和服务。 |
声明:
1、凡本网注明“来源:小桔灯网”的所有作品,均为本网合法拥有版权或有权使用的作品,转载需联系授权。
2、凡本网注明“来源:XXX(非小桔灯网)”的作品,均转载自其它媒体,转载目的在于传递更多信息,并不代表本网赞同其观点和对其真实性负责。其版权归原作者所有,如有侵权请联系删除。
3、所有再转载者需自行获得原作者授权并注明来源。