立即注册找回密码

QQ登录

只需一步,快速开始

微信登录

微信扫一扫,快速登录

搜索
小桔灯网 门户 资讯中心 医学关注 查看内容

Science | 空间转录组学新方法—sci-Space,实现单细胞分辨率绘制基因表达图谱

2021-8-5 17:20| 编辑: 沙糖桔| 查看: 4890| 评论: 0|来源: 测序中国 | 作者:九生

摘要: 细胞的空间组织在正常发育和稳态以及病理生理学中起着重要作用。虽然已有的原位方法可以在检测基因表达的同时,保留空间信息,但这些方法也有局限性。例如,“空间转录组学”和Slide-seq,包含多个细胞和/或部分细胞 ...

细胞的空间组织在正常发育和稳态以及病理生理学中起着重要作用。虽然已有的原位方法可以在检测基因表达的同时,保留空间信息,但这些方法也有局限性。例如,“空间转录组学”和Slide-seq,包含多个细胞和/或部分细胞的小区域聚集分布,并不是真正解析单个细胞;MERFISH、seqFISH和FISSEQ等方法可以保持单细胞(甚至亚细胞)分辨率,但此类方法通常受图像采集时间和仪器要求的限制。因此,目前进行大规模分析单细胞全转录组仍无法实现。

近日,华盛顿大学Cole Trapnell和Kelly Stevens共同领导的研究团队开发了一种将单细胞基因表达差异与空间背景结合起来的新方法sci-Space,保留了单细胞分辨率,同时在更大的尺度上解决了空间异质性。研究团队利用sci-Space分析了小鼠胚胎的单细胞核,捕获了约12万个细胞核的近似空间坐标和完整转录组。相关研究结果已发表在Science上,文章题为“Embryo-scale, single-cell spatial transcriptomics”。

文章发表于Science

sci-Plex是一种使用未修饰DNA寡核苷酸标记或“hashing”细胞核的方法。研究人员利用sci-Plex的工作流程捕捉空间信息,在空间上排列了寡核苷酸的独特组合,然后将这些寡核苷酸转移到组织切片内的细胞核中,寡核苷酸与sci-RNA-seq图谱结合,因此,测序时可捕获每个细胞的近似组织坐标。

据文章介绍,sci-Space标记细胞核过程包括四个步骤:(1)新鲜冷冻组织切片;(2)用含有载玻片特异性寡聚物的溶液渗透切片组织,置于承载空间网格hashing寡聚物的载玻片;(3)在寡聚物转移过程中,对组件进行成像;(4)从载玻片上的组织中提取细胞核,固定,并对其进行sci RNA序列分析(图1)。 

图1.sci-Space在记录空间坐标的同时恢复单细胞转录组。来源:Science

研究人员利用sci-Space对两个第14天(E14.0)的小鼠胚胎(C57BL/6N)矢状切面进行了分析。在测序、质量筛选、将每个细胞分配到载玻片后,数据集共包含121909个空间解析的单细胞转录组。切片胚胎的图像和测序数据使用SYBR共同登记,细胞核在14个切片上很好地定位于15102个空间位置之一。

结果表明,虽然sci-Space空间分辨率较低,但可以显示转录组中的任何基因,类似于原位杂交。例如,多巴胺转运体Slc6a3的sci-Space“数字原位”突出显示中脑-后脑边界处的多巴胺能神经元簇,与分期和切片匹配的整体原位数据一致。与传统的原位数据不同,sci-Space数据还可以按细胞类型解析基因表达。例如在心脏中,心肌细胞和内皮细胞都表达生长因子Fgf1,心肌细胞表达生长因子受体Fgfr1、Fgfr2、a和Fgfr3(图2)。 

图2.sci-Space捕捉胚胎中空间和细胞类型的基因表达。来源:Science

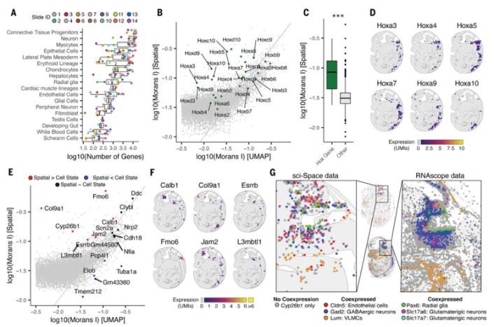
为系统研究E14.0胚胎中空间模式化、细胞类型特异性基因表达的数据,研究人员量化了空间自相关,即表达给定基因的细胞在空间上接近的程度。研究人员检测了带注释的细胞类型,发现每种细胞类型都有成百上千的基因表现出正的空间自相关。在分析的细胞类型中,结缔组织祖细胞和神经元检测到的空间自相关基因最多,并发现sci-Space能够区分由单个细胞类型驱动的基因表达空间模式,以及跨多个细胞类型的基因表达空间模式。(图3) 

图3.发育中神经元的空间限制性基因表达。来源:Science

对于许多细胞类型来说,随着细胞间物理距离的增加,转录组间的角距离也随之增加,且趋势变化很大。为了量化空间背景对单个细胞基因表达变异的影响,研究人员开发了一种方差分解方法应用于sci-Space数据。结果显示,部分细胞类型的转录组比其他细胞类型对空间位置更敏感。例如,软骨细胞受胚胎内位置的影响,反映了E14.0各种结缔组织谱系的持续发育(图4)。

图4.量化空间位置引起的基因表达差异。来源:Science

最后,为了探讨空间背景与发育中细胞系基因表达异质性的关系,研究人员重点研究了放射状胶质细胞和神经元。研究发现,分化早期的细胞聚集在前脑和发育中中脑的脑室周围,较远的细胞显示出更分化的转录组

综上所述,sci-Space可保持单细胞分辨率,并利用细胞Hashing捕获空间信息,是空间转录组学的一个新的研究方法。同时,研究团队利用获得的空间分辨单细胞数据,开发了一种统计方法来识别发育中胚胎空间调控基因表达的细胞类型,并发现了新的神经元迁移模式。更重要的是,sci-Space方法不需要高端显微镜或仪器,检测数据很容易与在相邻时间点收集的非空间单细胞RNA-seq数据整合,实现对不同细胞类型的快速注释和细胞类型特异性、空间模式化基因表达的可视化。未来,sci-Space将有助于构建哺乳动物发育的空间分辨单细胞图谱。

参考文献:
Srivatsan, Sanjay R et al. “Embryo-scale, single-cell spatial transcriptomics.” Science (New York, N.Y.) vol. 373,6550 (2021): 111-117.

· END ·


声明:
1、凡本网注明“来源:小桔灯网”的所有作品,均为本网合法拥有版权或有权使用的作品,转载需联系授权。
2、凡本网注明“来源:XXX(非小桔灯网)”的作品,均转载自其它媒体,转载目的在于传递更多信息,并不代表本网赞同其观点和对其真实性负责。其版权归原作者所有,如有侵权请联系删除。
3、所有再转载者需自行获得原作者授权并注明来源。

最新评论

关闭

官方推荐 上一条 /3 下一条

客服中心 搜索 洽谈合作
返回顶部