立即注册找回密码

QQ登录

只需一步,快速开始

微信登录

微信扫一扫,快速登录

搜索
小桔灯网 门户 资讯中心 检验前沿 查看内容

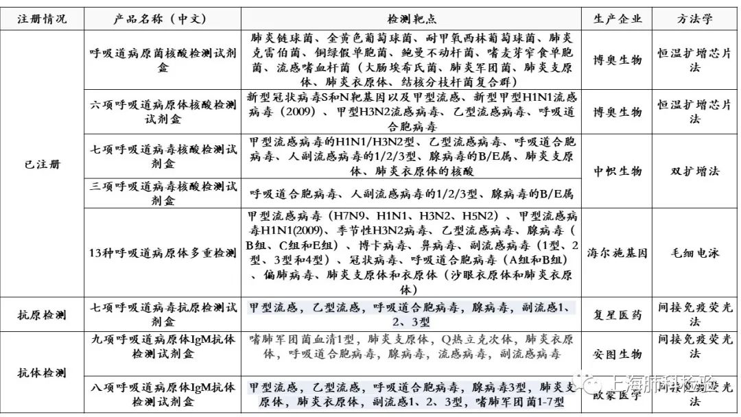
检验科专家介绍:呼吸道感染病原体检测技术与发展趋势!

2021-7-12 09:08| 编辑: Longcj525| 查看: 8277| 评论: 0|来源: 上海肺科检验

摘要: 呼吸道感染性疾病是近些年大家所关注的热门领域,而呼吸道类的传染性疾病几乎是所有人类共同面临的威胁,新发突发传染性疾病愈演愈烈,微生物耐药率逐年上升,再这样的大背景下,呼吸道感染病原体检测技术与发展趋势 ...
呼吸道感染性疾病是近些年大家所关注的热门领域,而呼吸道类的传染性疾病几乎是所有人类共同面临的威胁,新发突发传染性疾病愈演愈烈,微生物耐药率逐年上升,再这样的大背景下,呼吸道感染病原体检测技术与发展趋势颇为业内人士所关注。



声明:
1、凡本网注明“来源:小桔灯网”的所有作品,均为本网合法拥有版权或有权使用的作品,转载需联系授权。
2、凡本网注明“来源:XXX(非小桔灯网)”的作品,均转载自其它媒体,转载目的在于传递更多信息,并不代表本网赞同其观点和对其真实性负责。其版权归原作者所有,如有侵权请联系删除。
3、所有再转载者需自行获得原作者授权并注明来源。

最新评论

关闭

官方推荐 上一条 /3 下一条

客服中心 搜索 洽谈合作
返回顶部