立即注册找回密码

QQ登录

只需一步,快速开始

微信登录

微信扫一扫,快速登录

搜索
小桔灯网 门户 资讯中心 政策解读 查看内容

团灭!IVD圈哀嚎:国产医疗设备入不了川,到底是天灾还是人祸?

2021-7-8 09:25| 编辑: 沙糖桔| 查看: 2641| 评论: 0|来源: 小桔灯网、贝壳社

摘要: 近日,网络上关于“四川省发布的进口采购清单论证意见”的新闻铺天盖地,报道指出本次论证意见中多达23类国产医疗设备遭“团灭”,论证专家组建议全部选择进口!


文章整理:小桔灯网

部分内容:贝壳社


近日,网络上关于“四川省发布的进口采购清单论证意见”的新闻铺天盖地,报道指出本次论证意见中多达23类国产医疗设备遭“团灭”,论证专家组建议全部选择进口


消息一出,不仅IVD圈震怒了,各类专家、行业媒体、自媒体大V也纷纷出手,各种质疑讨伐声不绝于耳,大家都对该结果提出异议,并指出了其中一些论证理由不客观不专业,甚至荒唐可笑。


国产一定比进口差?谁蒙蔽了专家的双眼


公示清单显示,此次被“团灭”的医疗设备主要为医疗卫生实验室仪器类设备,包括全自动核酸检测分析仪、基因测序仪、自动化多通道移液工作站、全自动动物血常规分析仪、全自动凝血分析仪(动物)等,足足有23类!


实际上,有些国产设备早已达到国际先进水平,并出口到世界各地了。例如细胞计数仪,国产品牌博大博聚的全自动细胞计数仪采用创新非染色计数, 无需台盼蓝亦可区分死活细胞,同时具备非染色计数和台盼蓝染色计数两种功能,此外还能自动完成多个区域靶面采集图像,统计计数浓度,结果更准确。 


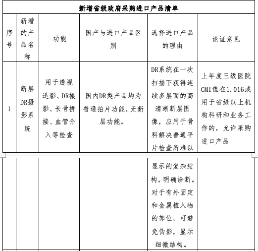
争议较大的断层DR摄影系统,专家表示国产DR类产品均为普通拍片功能,无断层功能。实际上,国产DR领域的佼佼者联影医疗开发的多款产品在相关技术上早就实现了突破。如其研发的创新医疗器械 “正电子发射及X射线计算机断层成像扫描系统” 就组合了PET(正电子发射断层扫描)和CT(X射线计算机断层扫描)两部分,可提供功能信息和解剖学信息及其融合图像,完全不输进口。 


而国产基因测序仪也早已走在了世界前列,华大智造的基因测序仪在性能上并不输老牌基因测序巨头Illumina。专家给出的论证意见是:进口产品在测量速度、稳定性、便利性、准确度等方面明显优于国产设备。实际上,今年4月份,韩国科学家对此进行过论证,并在Genes &Genomics杂志发文,通过对华大智造MGISEQ-2000和DNBSEQ-T7平台与Illumina的NovaSeq 6000在全基因组测序进行了比较分析,发现三个平台的测序性能具有高度一致性。 


另外,迈瑞的全自动化学发光免疫分析仪也已经跟罗雅西贝已经不分上下。实际上,还有很多优秀的国产设备逐渐走在了世界前列,四川省的论证专家组却视而不见,不得不让人怀疑专家在医疗设备评估方面的专业性!


“5人专家组”VS“17人专家团”,专业性成疑


从公示信息可以看到,此次是四川省财政厅会同医疗卫生行业主管部门统一组织专家团队进行论证,专家团总共由5位成员组成,分别是:四川大学华西第四医院副主任医师蒋建军、四川大学华西医院主任药师宋毅、四川省人民医院主任医师蒋瑾、四川省肿瘤医院主任医师伍海翔和四川川达律师事务所律师周鹏。从这5位专家的身份可以看出,有2名主任医师、1名副主任医师、1名主任药师、1名律师组成,专家在各自领域都颇有建树,但跟医疗器械的关联度很低。与此同时,“5人专家团”仅仅达到了国家要求的论证专家组的最低人数。所以其人员配置及其工作履历和经验是否能完全覆盖23类医疗设备,让人质疑就不难理解了。

反观同样公示了论证清单的广东省,其专家组成员多达17位,包括12位技术专家,4名临床专家和1名律师。不仅在人数上是四川的3倍之多,在人员组成上,还配置了在医疗器械评估上更有发言权的技术专家,且有12位。其中不乏南方医科大学南方医院教授级高级工程师陈宏文这样的业内大拿,研究方向也是医疗器械的质量控制管理

两份名单放在一起,广东省的专家团组成更为专业、且更加全面。专家之所以是专家,是因为其专业性和权威性让人信服。如果在不太专业的领域“指导”,模糊定论,难免会“翻车,遭受舆论声讨。


论证过程不公开不透明,结果如何服众?


那么,四川省的5人专家组与广东省的17人专家团,又是如何进行论证的呢?这一点,从两省公示的资料中,也能找到一些蛛丝马迹。


四川省的《目前尚无国内产品的医疗卫生设备清单专家论证意见》文件中,只有简单笼统的选择理由,论证过程不清晰,且没有公示每位专家的论证意见。

▲四川《目前尚无国内产品的医疗卫生设备清单专家论证意见》截图(部分)


而广东省公布的《政府采购进口产品专家论证意见》中,可以发现,不仅论证过程清晰,而且相关的设备还对应到具体的专家,且结果表述更详细专业,如陈宏文论证核磁共振成像系统,移动三维G/O型臂X射线系统等。

▲广东省《政府采购进口产品专家论证意见》截图(部分)


同时,从广东省的这份意见中还可以看到,除了律师需对所有拟进口产品判定是否属于国家限制进口产品外,其他的专家都是依托个人专业经验进行了分组,各自对其对应的拟进口产品进行评估。比如前面提到的陈宏文专家就同几位专家负责了清单的1-13项产品的评估,中山大学附属第六医院高级工程师路婧等几位专家则负责了14-23项的产品评估。这种评估方法显然更加科学合理,毕竟术业有专攻,即便都是专家,对于不同领域的医疗设备了解还是不一样的。


由此可见,作为专家一定要谨言慎行,即便是确实需要进口设备,也需要给出足够令人信服的理由。


此外,还有一个非常值得关注的细节:去年11月24日,国家财政部官网接连发布两个通知,涉及到公立医院综合改革和开展国家基本公共卫生服务这两大项目,其中四川的补助资金都排在前列。


在国产替代医疗已经成为大趋势的当下,不少省市采购进口设备的前提基本都是除非国产设备的确没有产品或者国产设备无法达到要求,才可以选择进口,其余一律国产优先广东、浙江等地相比前两年进口设备都在降低,尤其是广东省可采购进口的医疗设备数量骤减,从132种降低到46种。陕西省也颁布了《预算单位政府采购进口产品管理办法》,明确表示采购医疗用进口产品,审核更加严格,国产设备利好再升级。


在这种情况下,四川省却反其道而行之,增加进口数量,这波操作必然“惹怒”了整个IVD圈,接下来,是要思考一下如何善后的时候了?


声明:
1、凡本网注明“来源:小桔灯网”的所有作品,均为本网合法拥有版权或有权使用的作品,转载需联系授权。
2、凡本网注明“来源:XXX(非小桔灯网)”的作品,均转载自其它媒体,转载目的在于传递更多信息,并不代表本网赞同其观点和对其真实性负责。其版权归原作者所有,如有侵权请联系删除。
3、所有再转载者需自行获得原作者授权并注明来源。

最新评论

关闭

官方推荐 上一条 /3 下一条

客服中心 搜索 洽谈合作
返回顶部