立即注册找回密码

QQ登录

只需一步,快速开始

微信登录

微信扫一扫,快速登录

搜索
小桔灯网 门户 资讯中心 市场观察 查看内容

个人基因测序服务发展引关注

2014-7-22 22:41| 编辑: 小桔灯网| 查看: 1275| 评论: 0|来源: 生物探索

摘要: 2013年11月22日,美国食品药品监督管理局(FDA)勒令23andMe停止销售基因检测服务,因为这些产品的临床和分析有效性均未获得FDA的认可。“禁令”弄得这家创立于2006年、曾获《时代》杂志年度最佳发明奖的明星公司猝 ...

2013年11月22日,美国食品药品监督管理局(FDA)勒令23andMe停止销售基因检测服务,因为这些产品的临床和分析有效性均未获得FDA的认可。“禁令”弄得这家创立于2006年、曾获《时代》杂志年度最佳发明奖的明星公司猝不及防。但根据最近的消息称,23andme和FDA的关系逐渐趋于缓和, 今年6月底,23andme向FDA申请批准一个检测罕见遗传疾病布鲁姆综合症(Bloom syndrome)的产品应用,FDA接受了该应用的申请。

事实上,以23andme的为代表的个人基因检测公司近年刮起了个人基因检测的风潮,投资者们也看好这种基于单核苷酸多态性检测的基因检测服务。目前这一市场的国外主要公司有Foundation Medicine, deCODEme,Navigenics(2012年被Life Tech收购)等,国内做这项服务的有360基因以及IDNA等,但是相比较23andme,这些公司还不具备与其竞争的体量。

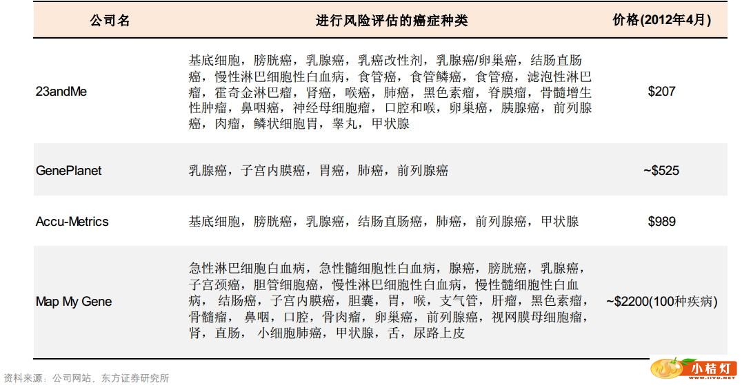
个人基因检测公司服务列表,图片来自公司网站、东方证券研究所

价格低廉、发展迅速

23andme采用的Illumina磁珠技术来生成基因型数据,使成本大幅下降。而为了占领这一市场23andme又把价格降得很低,目前仅为99美元。23andme的基因测序准确率高达99.9%,该公司2011年在PLoS ONE杂志上发表了一篇论文证明,其有能力分析用户的检测数据与相关遗传疾病之间的关联。此外,23andMe放开应用程序编程接口(API),为用户深究自己的基因提供了广阔的可能,也为开发者以及自身带来更大的价值。目前23andme主要的营销依靠口碑,通过社交网络迅速发展。

尽管去年11月被美国FDA勒令停止服务,但是我们从图表中可看到,23andme的用户人数仍在增加。有趣的分析也为其增加不少人气,如疾病分析,分为较高风险、普通风险和较低风险,并与全体人口进行基因致病风险对比;祖先分析,可以从父系、母系那里追溯源头进行有意思的分析,如喝酒会不会脸红,秃顶,生的孩子黑不黑之类的。

23andme用户增长速度(单位:万人)

2010年全球基因测序行业市场规模达到13亿美元,预计在2015年这一数字将达到33亿美元。今年年初,Illumina公司首席执行官Jay Flatley在摩根大通医疗会议(J.P. Morgan Healthcare Conference)上发布了HiSeq X Ten和NextSeq 500两款新测序仪,并称全人基因组测序费用达到1000美元这一目标触手可及。

事实上,1000美元个人基因组测序时代的到来也会促进个人基因检测服务快速发展。国内基因检测经历了“2月禁令”后,7月国家食品药品监督管理总局(CFDA)就放开了基因检测服务,批准速度之快,几无先例,这也让我们看到了基因检测服务光明的未来。

未来发展展望

尽管被投资者和市场看好,个人基因组服务仍存在法律监管和个人隐私方面的隐忧。有消费者认为FDA认证非常重要,而目前这一领域大多数产品,未获FDA认证,基因检测分析的有效性和权威性大打折扣。也有消费者担心个人基因检测公司能否长久地发展下去,因为这些用户非常看重自身的遗传数据保存,一旦公司破产或倒闭,个人隐私将得不到保障,很容易被泄漏出去。事实上,也有人认为FDA去年勒令23andme停止服务,实际上是在对23andme可能带来的个人基因数据安全所采取的行动,因为23andme目前已经积累了大量个人遗传数据,制药公司、广告公司都对这些数据垂涎欲滴,与谷歌保持如胶似漆的关系,也是23andme被人诟病的主要方面。

目前对DNA信息解读仍存在很大障碍,未来个人基因检测服务还有很长的一段路需要走,这个行业既需要法律的监管,同时也需要政策松绑,它即将带来的革命性突破,会让每个人受益。

声明:
1、凡本网注明“来源:小桔灯网”的所有作品,均为本网合法拥有版权或有权使用的作品,转载需联系授权。
2、凡本网注明“来源:XXX(非小桔灯网)”的作品,均转载自其它媒体,转载目的在于传递更多信息,并不代表本网赞同其观点和对其真实性负责。其版权归原作者所有,如有侵权请联系删除。
3、所有再转载者需自行获得原作者授权并注明来源。
发表评论

最新评论

关闭

官方推荐 上一条 /3 下一条

客服中心 搜索 洽谈合作
返回顶部