立即注册找回密码

QQ登录

只需一步,快速开始

微信登录

微信扫一扫,快速登录

搜索

检测实验室的“ 达摩克利斯之剑”

2021-4-15 17:07| 编辑: 沙糖桔| 查看: 3904| 评论: 0|来源: 原博士带你做检测 | 作者:原博士

摘要: “达摩克利斯之剑”寓意虽然暂时拥有强大的力量但很容易被夺走,也用来形容在和平安宁中充满着着危险与不安。生物安全就是悬挂在每个检测实验室头上的“达摩克利斯之剑”。一、生物安全是每个检测实验室的“ 达摩克 ...

“达摩克利斯之剑”寓意虽然暂时拥有强大的力量但很容易被夺走,也用来形容在和平安宁中充满着着危险与不安。生物安全就是悬挂在每个检测实验室头上的“达摩克利斯之剑”。

一、生物安全是每个检测实验室的“ 达摩克利斯之剑”


《中华人民共和国生物安全法》于2021年4月15日起施行。生物安全正式纳入了国家安全体系。在《中华人民共和国生物安全法》中的第五章专门针对微生物生物实验室,部分内容摘抄给大家:

第五章 病原微生物实验室生物安全

第四十二条 国家加强对病原微生物实验室生物安全的管理,制定统一的实验室生物安全标准。病原微生物实验室应当符合生物安全国家标准和要求。

从事病原微生物实验活动,应当严格遵守有关国家标准和实验室技术规范、操作规程,采取安全防范措施。

第四十三条 国家根据病原微生物的传染性、感染后对人和动物的个体或者群体的危害程度,对病原微生物实行分类管理。从事高致病性或者疑似高致病性病原微生物样本采集、保藏、运输活动,应当具备相应条件,符合生物安全管理规范。

第四十四条 设立病原微生物实验室,应当依法取得批准或者进行备案。个人不得设立病原微生物实验室或者从事病原微生物实验活动。

第四十五条 国家根据对病原微生物的生物安全防护水平,对病原微生物实验室实行分等级管理。从事病原微生物实验活动应当在相应等级的实验室进行。低等级病原微生物实验室不得从事国家病原微生物目录规定应当在高等级病原微生物实验室进行的病原微生物实验活动。

第四十七条 病原微生物实验室应当加强对实验活动废弃物的管理,依法对废水、废气以及其他废弃物进行处置,采取措施防止污染。

第四十八条 病原微生物实验室的设立单位负责实验室的生物安全管理,制定科学、严格的管理制度,定期对有关生物安全规定的落实情况进行检查,对实验室设施、设备、材料等进行检查、维护和更新,确保其符合国家标准。

病原微生物实验室设立单位的法定代表人和实验室负责人对实验室的生物安全负责

第五十条 病原微生物实验室的设立单位应当制定生物安全事件应急预案,定期组织开展人员培训和应急演练。


检测算不算从事病原微生物实验活动呢?根据《病原微生物实验室生物安全管理条例》

本条例所称病原微生物,是指能够使人或者动物致病的微生物。

本条例所称实验活动,是指实验室从事与病原微生物菌(毒)种、样本有关的研究、教学、检测、诊断等活动。

    目前存在的检测实验室有政府机构的检测实验室、科研院所的实验室、第三方检测机构的实验室、企业自建实验室、医院和动物诊疗机构等等。2021年4月15日起每个检测实验室的头上都将时刻悬挂一把“ 达摩克利斯之剑”,生物安全将直接决定每一个检测实验室未来的生死。



二、生物安全二级实验室的基本要求

    根据《实验室生物安全通用要求》(GB19489-2008)的定义:

    根据对所操作生物因子采取的防护措施,将实验室生物安全防护水平分为一级、二级、三级和四级,一级防护水平最低,四级防护水平最高。

    生物安全防护水平为二级的实验室适用于操作能够引起人类或者动物疾病,但一般情况下对人、动物或者环境不构成严重危害,传播风险有限,实验室感染后很少引起严重疾病,并且具备有效治疗和预防措施的微生物.

    目前大部分从事着人和动物病原检测的实验室都应该至少达到生物安全二级实验室的要求。

生物安全二级实验室示意图(引自Laboratory biosafety manual 3ed WHO)

生物安全的内容博大精深,具体细节大家可以查阅相关标准,我按照我的理解只挑选部分内容与大家分享。

1.实验室的设计

1.1符合生物安全、环境保护、消防和建筑技术规范等规定和要求;
1.2有足够的实验空间和储存试验物品的空间;
1.3 实验地面、台面防水、耐消毒剂、酸、碱、有机溶剂;

1.4防虫、防鼠。

2.实验室的进入

2.1实验室门上应标有国际通用的生物危害警告标志;

2.2实验室主入口的门应有门禁系统,只有经批准的人员方可进入实验室工作区域 ;

2.3 实验室的门应保持关闭。

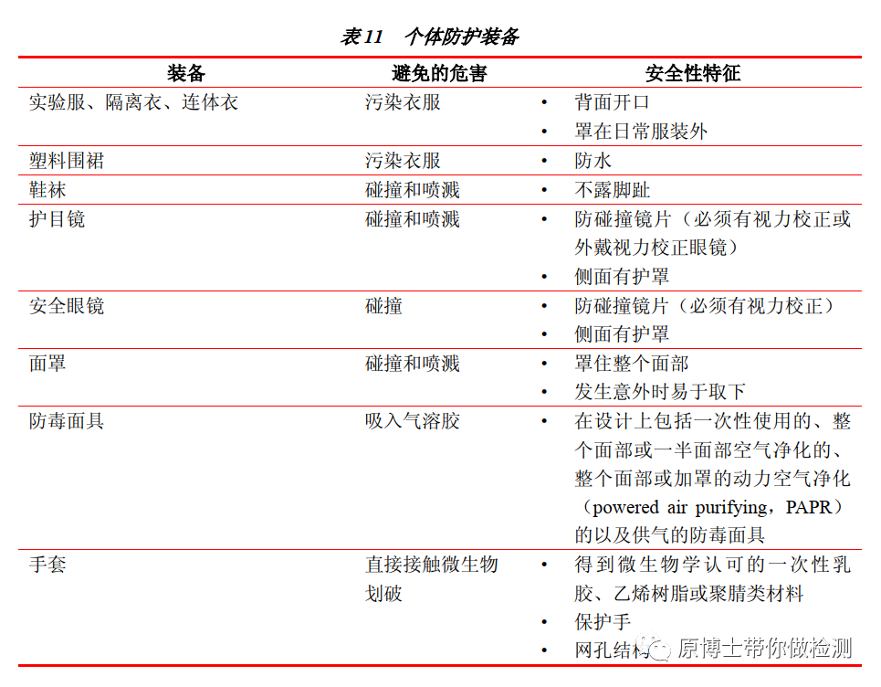
3.人员防护

3.1个人防护装备(Personal Protective Equipment,PPE):手套、口罩、帽子、防护服、鞋套、防护眼镜、面罩、防毒面具等;

3.2在实验室工作时,任何时候都必须穿着实验服、不得在实验室内穿露脚趾的鞋子、严禁穿着实验室服离开实验室;

3.3在处理完感染性实验材料和动物后,以及在离开实验室工作区域前,都必须洗手。

4.基本设备

4.1必需设备:洗眼装置、高压蒸汽灭菌器、生物安全柜;

4.2应急器材:消防器材、意外事故处理器材、急救器材、应急照明装置等;

4.3可选设备:通讯设备、备用电源、消毒设备等。


5.实验室管理

5.1设立生物安全委员会,负责实验室的生物安全相关事宜。

5.2编制安全管理体系文件、生物安全管理手册、程序文件、操作规程、记录和标识。

6.人员管理

6.1建立工作人员准入及上岗考核制度,所有与实验活动相关的人员均应经过培训,经考核合格后取得相应的上岗资质;

6.2实验室管理人员和工作人员应熟悉生物安全相关政策、法律、法规和技术规范,有适合的教育背景、工作经历,经过专业培训,能胜任所承担的工作;

6.3员工的工作量和工作时间安排不应影响实验室活动的质量和员工的健康,符合国家法规要求;


7.设施设备运行维护管理

7.1实验室应有对设施设备(包括个体防护装备)管理的政策和运行维护保养程序,包括设施设备性能指标的监控、日常巡检、安全检查、定期校准和检定、定期维护保养等;

7.2使用前应核查并确认设施设备的性能可满足实验室的安全要求和相关标准;

7.3每次使用前或使用中应根据监控指标确认设施设备的性能处于正常工作状态,并记录;

7.4由经过授权的人员使用和维护。


8.消毒和灭菌

8.1实验室应根据操作的病原微生物种类、污染的对象和污染程度等选择适宜的消毒和灭菌方法,以确保消毒效果;

8.2实验室根据感染性材料和污染物,可选用压力蒸汽灭菌方法或有效的化学消毒剂处理。高压灭菌是清除污染时的首选方法。

8.3实验使用过的防护服、一次性口罩、手套等应选用压力蒸汽灭菌方法处理。
8.4医疗废物等应经压力蒸汽灭菌方法处理后再按相关实验室废物处置方法处理。
8.5生物安全柜、工作台面等在每次实验前后可用消毒液擦拭消毒。
8.6污染地面可用消毒剂喷洒或擦拭消毒处理,感染性物质等溢洒后,应立即使用有效消毒剂处理。
8.7对于一般的实验室表面消毒,推荐使用次氯酸钠、酚类和氧化消毒剂(过氧化氢和过氧乙酸等)等消毒剂;空间消毒推荐使用过氧化氢、二氧化氯和醛类消毒剂。实验室应确保消毒液的有效使用,应监测其浓度,应标注配制日期、有效期及配制人等。


9.废弃物处理

废弃物处理的首要原则是所有感染性材料必须在实验室内清除污染、高压灭菌或焚烧。高压蒸汽灭菌是清除污染时的首选方法。需要清除污染并丢弃的物品应装在容器中。也可采用其他可以杀灭微生物的替代方法。

废弃物可以分成以下几类:
9.1按普通废弃物丢弃的非感染性的废弃物;
9.2污染(感染性)锐器——皮下注射用针头、手术刀及破碎玻璃;这些废弃物应收集在带盖的锐器桶中,当达到容量的四分之三时,按感染性物质处理,也可以先进行高压灭菌处理,但绝对不能丢弃于垃圾场;

9.3高压灭菌后重复使用的有潜在感染性材料不应事先清洗,任何必要的清洗必须在高压灭菌或消毒后进行;

9.4高压灭菌后丢弃的污染材料,所有有潜在感染性材料在丢弃前应放置在防渗漏的容器(如有颜色标记的可高压灭菌塑料袋)中高压灭菌。

序号
温度(℃)
时间(min)
1
134
4
2
126
10
3121
15
4
115
25

9.5核酸扩增产物无需高压,按照普通医疗废弃物处理。


10.实验室感染性物质运输

10.1国际国内运输中的三层包装系统

在感染性及潜在感染性物质运输中选择使用的三层包装系统。这一包装系统由三层组成:内层容器,第二层包装以及外层包装。

10.1.1内层容器:必须防水、防漏并贴上指示内容物的适当标签。内层容器外面要包裹足量的吸收性材料,以便内层容器打破或泄漏时,能吸收溢出的所有液体。

10.1.2第二层包装:防水、防漏的第二层包装用来包裹并保护内层容器。有些包装好的内层容器可以放在独立的第二层包装中。有些规定中包括了感染性物质包装的体积及重量限度。

10.1.3外层包装:用于保护第二层包装在运输过程中免受物理性损坏。按照最新规定的要求,还应提供能够识别或描述标本的特性,以及能够识别发货人和收货人的标本资料单、信件和其他各种资料,以及其他任何所需要的文件。


10.2实验室内样本的传递

10.2.1标本容器

最好使用塑料制品。标本容器应当坚固,正确地用盖子或塞子盖好后应无泄漏。在容器外部不能有残留物。容器上应当正确地粘贴标签以便于识别。

标本的要求或说明书不能够卷在容器外面,而是要分开放置,最好放置在防水的袋子里。

10.2.2标本在设施内的传递:为了避免意外泄漏或溢出,应当使用盒子等二级容器,并将其固定在架子上使装有标本的容器保持直立。

二级容器可以是金属或塑料制品,应该可以耐高压灭菌或耐受化学消毒剂的作用。密封口最好有一个垫圈,要定期清除污染。

10.2.3标本接收:需要接收大量标本的实验室应当安排专门的房间或空间。

10.2.4打开包装:接收和打开标本的人员应当了解标本对身体健康的潜在危害,并接受过如何采用标准防护方法的培训, 尤其是处理破碎或泄漏的容器时更应如此。标本的内层容器要在生物安全柜内打开,并准备好消毒剂。


11.实验室安全检查




12.其他

还有很多本文未涉及的方面。



三、生物安全任重而道远

    在实验室生物安全的要求面前,部分实验室只能达到最低标准,部分实验室只是走个形式。可怕的是很多非专业检测实验室虽然也从事着高致病性病原的检测,却连最基本的生物安全意识都没有。这种检测活动潜藏着巨大的生物安全风险,一方面对试验人员和实验室所在地附近的人员造成感染的风险,另一方面对实验室及周边的环境造成了污染,实验室本身已经成了污染源。《中华人民共和国生物安全法》的实施,检测活动要符合生物安全标准已经不是过高的要求,而是守法的底线。各位检测同仁们,大家且行且珍惜吧!


参考文献:

1.中华人民共和国生物安全法

2.病原微生物实验室生物安全管理条例

3.实验室生物安全手册(第三版,WTO)

4.实验室生物安全通用要求(GB19489-2008)

5.病原微生物实验室生物安全通用准则(WS 233-2017)

6.兽医实验室生物安全要求通则(NY/T 1948-2010)

7.病原微生物实验室生物安全标识(WS 589-2018)

文中图片来自网络,侵删!


声明:
1、凡本网注明“来源:小桔灯网”的所有作品,均为本网合法拥有版权或有权使用的作品,转载需联系授权。
2、凡本网注明“来源:XXX(非小桔灯网)”的作品,均转载自其它媒体,转载目的在于传递更多信息,并不代表本网赞同其观点和对其真实性负责。其版权归原作者所有,如有侵权请联系删除。
3、所有再转载者需自行获得原作者授权并注明来源。

最新评论

关闭

官方推荐 上一条 /3 下一条

客服中心 搜索 洽谈合作
返回顶部