立即注册找回密码

QQ登录

只需一步,快速开始

微信登录

微信扫一扫,快速登录

搜索
小桔灯网 门户 资讯中心 共识指南 查看内容

【干货| 共识解读临床篇】mNGS病原检测中国专家共识

2021-4-1 15:05| 编辑: 沙糖桔| 查看: 7386| 评论: 0|来源: 微远基因 | 作者:刘畅 初薇

摘要: 3月31日晚,由东南大学附属中大医院邱海波教授、北京大学人民医院王辉教授主持,上海市肺科医院徐金富教授、广州医科大学附属第一医院卓超教授在京港感染论坛进行了精彩分享,围绕共识中的推荐意见,深入挖掘并探讨 ...

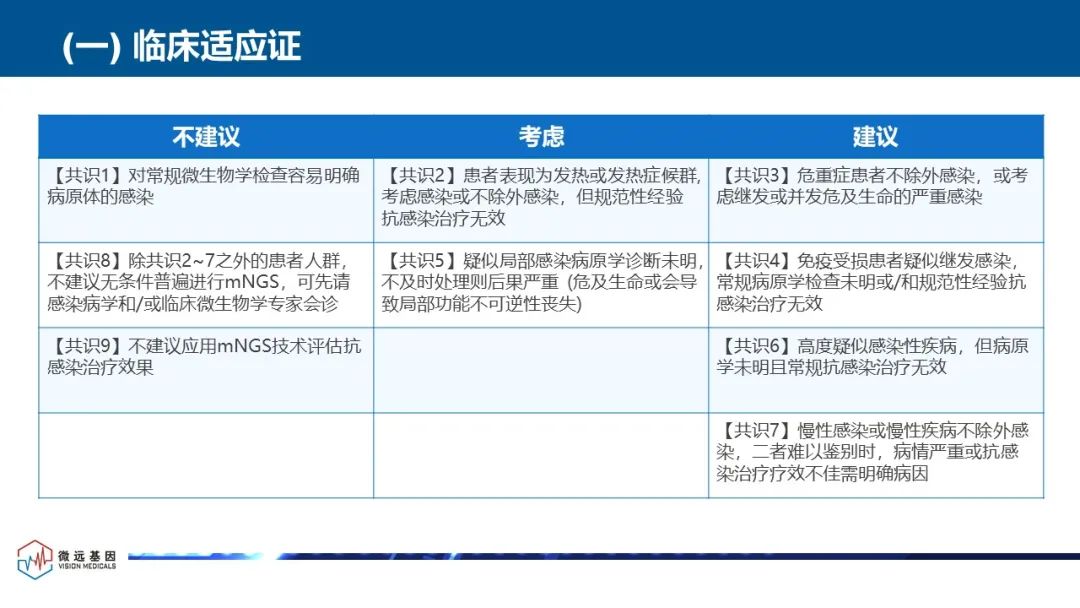
3月31日晚,由东南大学附属中大医院邱海波教授、北京大学人民医院王辉教授主持,上海市肺科医院徐金富教授、广州医科大学附属第一医院卓超教授在京港感染论坛进行了精彩分享,围绕共识中的推荐意见,深入挖掘并探讨了mNGS临床适应证与报告解读。实时在线学习人数达3200+。


本期【临床篇】共识解读从mNGS临床适应证、标本采集与报告解读展开分享,以期将mNGS技术更明确地应用于临床感染性疾病病原体检测。

为4月7日【技术篇】更具针对性的进行学术交流,微远基因特设如下调查,在京港论坛在线直播为您答疑解惑~




声明:
1、凡本网注明“来源:小桔灯网”的所有作品,均为本网合法拥有版权或有权使用的作品,转载需联系授权。
2、凡本网注明“来源:XXX(非小桔灯网)”的作品,均转载自其它媒体,转载目的在于传递更多信息,并不代表本网赞同其观点和对其真实性负责。其版权归原作者所有,如有侵权请联系删除。
3、所有再转载者需自行获得原作者授权并注明来源。

最新评论

关闭

官方推荐 上一条 /3 下一条

客服中心 搜索 洽谈合作
返回顶部