立即注册找回密码

QQ登录

只需一步,快速开始

微信登录

微信扫一扫,快速登录

搜索
小桔灯网 门户 资讯中心 感染诊疗 新冠产品 查看内容

新冠疫苗到底有几种呢?优缺点是什么?

2021-2-25 00:00| 编辑: 沙糖桔| 查看: 2952| 评论: 0|来源: 检验医学

摘要: 随着新冠疫苗在全国陆续接种,大家对疫苗的种类目前了解还比较少。我们现在接触的可能就是新冠灭活疫苗和新冠重组疫苗(腺病毒载体),但是新冠疫苗的种类可不只是这两种。


作者 | 侯兵兵  齐文峰  李小乐



随着新冠疫苗在全国陆续接种,大家对疫苗的种类目前了解还比较少。我们现在接触的可能就是新冠灭活疫苗和新冠重组疫苗(腺病毒载体),但是新冠疫苗的种类可不只是这两种。


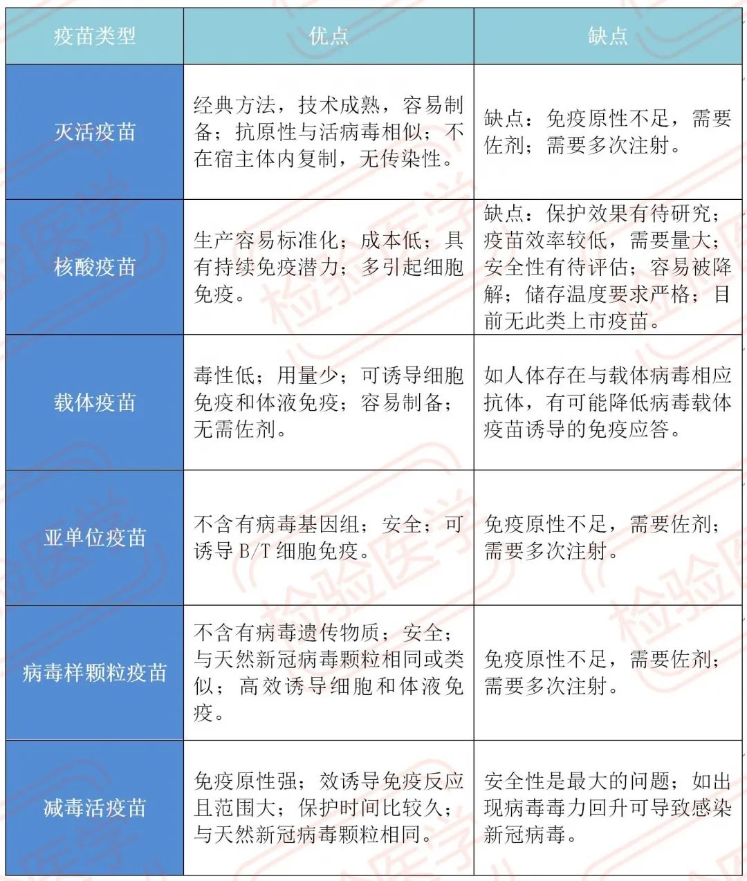
截至2020年12月全球已经有60个新冠疫苗被批准进入临床试验,这些疫苗主要被分为以下6种不同的类型:灭活疫苗、核酸疫苗、载体疫苗、亚单位疫苗、病毒样颗粒疫苗、减毒活疫苗[1]


灭活疫苗



灭活疫苗:

即新冠病毒经培养繁殖后用利用理化方法将具有致病性的完整病毒灭活,仅仅保留病毒的免疫原性。


优点:

经典方法,技术成熟,容易制备;抗原性与活病毒相似;不在宿主体内复制,无传染性。


缺点:

免疫原性不足,需要佐剂;需要多次注射。


核酸疫苗



核酸疫苗:

核酸疫苗包括DNA和mRNA疫苗,主要是将新冠病毒某抗原的基因直接注入人体,利用人体细胞产生相应抗原从而刺激人体产生免疫反应。


优点:

生产容易标准化;成本低;具有持续免疫潜力;多引起细胞免疫。


缺点:

保护效果有待研究;疫苗效率较低,需要量大;安全性有待评估;容易被降解;储存温度要求严格;目前无此类上市疫苗。


载体疫苗



载体疫苗:

主要包括腺病毒载体疫苗、减毒流感病毒载体疫苗,将无害的载体与S蛋白基因进行重组,然后注入人体从而刺激人体产生免疫反应。


优点:

毒性低;用量少;可诱导细胞免疫和体液免疫;容易制备;无需佐剂。


缺点:

如人体存在与载体病毒相应抗体,有可能降低病毒载体疫苗诱导的免疫应答。


亚单位疫苗



亚单位疫苗:

通过基因工程的方法在体外直接制备S蛋白,然后将其注入体内刺激机体产生免疫应答。


优点:

不含有病毒基因组;安全;可诱导B/T细胞免疫。


缺点:

免疫原性不足,需要佐剂;需要多次注射。


病毒样颗粒疫苗



病毒样颗粒疫苗:

新冠病毒的几种结构蛋白在异源性系统内组装成与新冠病毒颗粒相同或类似的空心颗粒(不含有新冠病毒基因组),然后将其注入体内刺激机体产生免疫应答。


优点:

不含有病毒遗传物质;安全;与天然新冠病毒颗粒相同或类似;高效诱导细胞和体液免疫。


缺点:

免疫原性不足,需要佐剂;需要多次注射。


减毒活疫苗



减毒活疫苗:

对新冠病毒进行减毒相关处理后得到致病性比较弱或无致病性但是免疫原性完整的病毒变异株,将其注入人体后不会引起疾病但可以诱导机体产生免疫应答。


优点:

免疫原性强;效诱导免疫反应且范围大;保护时间比较久;与天然新冠病毒颗粒相同。


缺点:

安全性是最大的问题;如出现病毒毒力回升可导至感染新冠病毒。


不同类型新冠疫苗优缺点汇总表


【参考文献】

[1]朱瑶,韦意娜,孙畅,等,新型冠状病毒肺炎疫苗研究进展[J].预防医学.http://kns.cnki.net/kcms/detail/33.1400.R.20210115.1345.002.html



END


声明:
1、凡本网注明“来源:小桔灯网”的所有作品,均为本网合法拥有版权或有权使用的作品,转载需联系授权。
2、凡本网注明“来源:XXX(非小桔灯网)”的作品,均转载自其它媒体,转载目的在于传递更多信息,并不代表本网赞同其观点和对其真实性负责。其版权归原作者所有,如有侵权请联系删除。
3、所有再转载者需自行获得原作者授权并注明来源。

最新评论

关闭

官方推荐 上一条 /3 下一条

客服中心 搜索 洽谈合作
返回顶部