立即注册找回密码

QQ登录

只需一步,快速开始

微信登录

微信扫一扫,快速登录

搜索
小桔灯网 门户 资讯中心 新品前瞻 查看内容

【新品上市】靶向捕获测序试剂盒,广泛覆盖呼吸道病原体与耐药基因

2021-2-18 19:57| 编辑: 小桔灯网| 查看: 8622| 评论: 0|来源: 因美纳

摘要: 利用Illumina RNA Prep with Enrichment和Respiratory Pathogen ID/AMR Panel实现24小时样本到结果的测序工作流程。前 言呼吸道感染是一个公共卫生问题,病毒、细菌和真菌都可能引起呼吸系统疾病。上呼吸道感染严重 ...

利用Illumina RNA Prep with Enrichment和Respiratory Pathogen ID/AMR Panel实现24小时样本到结果的测序工作流程。

 前 言 

呼吸道感染是一个公共卫生问题,病毒、细菌和真菌都可能引起呼吸系统疾病。上呼吸道感染严重程度通常较轻,包括普通感冒(病毒性鼻炎)、窦炎、咽炎等。下呼吸道感染包括支气管炎、毛细支气管炎和肺炎。这些疾病,尤其是肺炎的疾病程度可能十分严重且需要住院治疗,甚至存在致命危险1,2

点击图片放大查看

图1:用于呼吸道病原体检测的富集工作流程—— 用于呼吸道病原体检测的一体化NGS工作流程整合了样本准备、文库制备、靶向富集、测序和数据分析。

 方 法 

01

样本制备

从上呼吸道和下呼吸道临床样本中收集通过常规检测病毒、细菌和真菌病原体呈阳性的残余样本(表1)。从每个样本中提取DNA和RNA,作为后续文库制备和富集的起始样本。模拟总核酸提取样品以进行加标研究,将10 ng人DNA 和10 ng RNA进行了混合。通过cDNA转换和后续文库制备,用于评估基因组覆盖度(图3)和AMR的检测(图5)。

表1 :用于分析的样本

02

文库制备

使用Illumina RNA Prep with Enrichment(Illumina,货号20040536)和IDT for Illumina DNA/RNA UD Indexes(Illumina,货号20027213)制备文库以备上机测序。Illumina RNA Prep with Enrichment采用磁珠固化转座酶,随后开展一步杂交,生成富集的DNA 和RNA文库。混合的cDNA和DNA样本可直接进行酶切法片段化,无需定量。


扩增后,采用Illumina Respiratory Pathogen ID/AMR Panel以1重或3重反应富集文库。该panel 采用结合基于比对、无需比对、基于拼接和机器学习强化方法等综合尖端应用,可靶向检测282 种病原体,覆盖了超过95%的呼吸道感染常见和罕见病因。此外,还可靶向1218种AMR标记物,将12种常见细菌病原体对16种应用广泛的抗生素的耐药性进行描绘(表2)。

表2:Respiratory Pathogen ID/AMR Panel的检测靶点

03

测 序

根据MiniSeq系统文库变性与稀释指南(文件号1000000002697v07),将文库变性并稀释至最终上样浓度2 pM,并在MiniSeq系统上使用MiniSeq High Output Reagent Kit(Illumina, 货号FC-420-1002)或MiniSeq Rapid Reagent Kit(Illumina,货号20044338)以1 × 101 bp 的读长进行测序。将reads剪切至1 × 75 bp,除非另外说明。此工作流程推荐的read数是每个样本1 M reads,该数字只是推荐起点,可以调整。

04

数据分析

在BaseSpace™ Sequence Hub中访问IDbyDNA Respiratory PathogenID/AMR Panel平台,并将FASTQ测序数据文件输入该平台进行分析。IDbyDNA Explify 平台为Illumina Respiratory Pathogen ID/AMR Panel提供了匹配的和定制的数据分析解决方案。它提供的信息包括样本组成、宿主和微生物丰度以及靶向与非靶向序列比例。用户最多可以选择35个独立样本或包含任意样本数量的项目文件夹进行分析。报告包括详细的JSON 格式和PDF格式的报告。

05

结 果

通过富集改善呼吸道病原体检测与相同文库的富集前相比,使用Respiratory Pathogen ID/AMR Panel显著改善了临床样本文库中的各种呼吸道病原体检测(表3)。实际上,在富集样本中均一化的病原体read数提高了330倍(中位数)(图2)。在病原体载量较低的样本中富集最明显,比如在预富集文库中很少被检测出的病原体。

图2 :富集可增加均一化的病原体reads—— 在富集病毒(橙色)和细菌(蓝色)样本中,均一化的病原体reads 增加了330 倍(中位数)。

表3 :使用Respiratory Pathogen ID/AMR Panel进行富集改善了病原体的检测

重要病毒病原体的全基因组覆盖

10万病毒拷贝可获得SARS-CoV-2和甲型流感病毒全基因组覆盖(图3)。这些结果证明了Respiratory Pathogen ID/AMR Panel可为重要病毒病原体提供足够的覆盖度,用来分析病毒基因组变异或监测病毒,意义重大。

图3:重要病毒病原体的全基因组覆盖—— Respiratory Pathogen ID/AMRPanel可获得10万病毒拷贝数病毒基因组的全覆盖,包括SARS-CoV-2和甲型流感病毒(H3N2)。在MiniSeq 系统上以1 × 75 bp的读长运行测序。

使用 MiniSeq Rapid Kit 检测病原体

为了评估MiniSeq Rapid Kit的性能,使用MiniSeq High Output Reagent Kit(150个循环)和MiniSeq Rapid Reagent Kit(100个循环),分别对多个富集文库(n=19,包括来自临床样本的17个文库)进行测序,两者均运行1 × 101个循环。MiniSeq High OutputKit和MiniSeq Rapid Kit的测序指标相当(表4)。

表4 :不同试剂盒的测序指标比较

在该试验中,临床样本中4 种病毒、8 种细菌和1 种真菌呈阳性。使用MiniSeq High Output Kit检出的病原体全部被MiniSeq Rapid Kit检出(图4)。结果证明了这两种试剂盒数据高度一致且性能相当。

点击图片放大查看

图4:使用MiniSeq High Output 和Rapid试剂对呼吸道病原体检出一致—— 使用MiniSeq High Output检出的所有呼吸道病原体也被MiniSeq Rapid检出。两种试剂盒的性能指标高度一致,包括(A)每百万的reads(RPM)、(B)覆盖度百分比和(C)中位深度。

AMR 标记物的检测

为进行该检测,开展了滴定试验,在试验过程中逐渐减少添加到人类背景RNA 的产酸克雷伯菌,并使用Respiratory Pathogen ID/AMR Panel进行文库制备和富集。对测序数据的分析表明,所有产酸克雷伯菌携带的AMR基因均符合预期被检出(表5)。

表5 :使用Respiratory Pathogen ID/AMR Panel检测产酸克雷伯菌携带的AMR 基因

点击图表放大查看

多重富集对病原体检测的影响

为了评估富集重数(即在单一富集反应中合并在一起的预富集文库数量)对病原体检测的影响,制备了取自21个临床样本的文库,并使用Respiratory Pathogen ID/AMR Panel进行了1重或3重富集。临床样本中11种病毒、13种细菌和1种真菌呈阳性。虽然以3 重形式富集的文库比1重富集的文库具有更多的可变reads计数(数据未显示),但病原体检测高度一致,在两种多重富集的所有文库中均检测了到所有呼吸道病原体(图5)。


点击图片放大查看

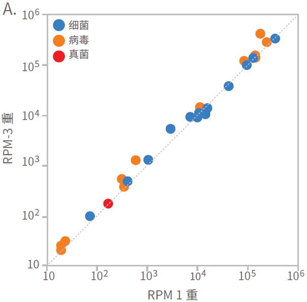
图5:不同富集重数下呼吸道病原体检测一致—— 在1 重富集中检测到的所有呼吸道病原体在3重富集中也被检出。不同富集重数下的性能指标高度一致,包括(A)RPM、(B)覆盖度百分比和(C)中位深度。

 总 结 

对呼吸道病原体进行鉴定与生物学特性研究是改善公众健康的重要工作。NGS是一种功能强大的方法,可同时、广泛地检测多种传染性病原体。将Illumina RNA Prep with Enrichment、Respiratory Pathogen ID/AMR Panel、MiniSeq Rapid测序和IDbyDNA Explify平台相结合,能够在单次检测中检测数百种DNA和RNA呼吸道病原体。通过纳入AMR 标记物,该panel可分析常见细菌病原体针对广泛使用的抗生素的耐药基因。总而言之,从样本到结果的工作流程提供了快速、准确且广泛的呼吸道病原体检测和表征。

 了解更多 

获得PDF应用说明


扫码了解使用NGS进行传染病检测的更多内容

扫码了解使用MiniSeq Rapid Reagent Kit 进行呼吸道病毒靶向富集检测的更多内容

 参考文献 

  1. Dasaraju PV, Liu C. Infections of the Respiratory System. Medical Microbiology. 4th edition. 1996; Chapter 93.

  2. Li Z, Lu G, Meng G. Pathogenic Fungal Infection in the Lung. Front Immunol. 2019;10:1524.

  3. Ginocchio CC, McAdam AJ. Current Best Practices for Respiratory Virus Testing. J Clin Microbiol. 2011;49(9 Suppl):S44–S48.

  4. Krause JC, Panning M, Hengel H, Henneke P. The role of mulitplex PCR in respiratory tract infections in children. Dtsch Arztebl Int. 2014;111(38):639–645.

  5. Kim D, Quinn J, Pinksy B, Shah NH, Brown I. Rates of co-infection between SARS-Cov-2 and other respiratory pathogens. JAMA. 2020;323(20): 2085–2086.

仅供研究使用。不得用于诊断。

声明:
1、凡本网注明“来源:小桔灯网”的所有作品,均为本网合法拥有版权或有权使用的作品,转载需联系授权。
2、凡本网注明“来源:XXX(非小桔灯网)”的作品,均转载自其它媒体,转载目的在于传递更多信息,并不代表本网赞同其观点和对其真实性负责。其版权归原作者所有,如有侵权请联系删除。
3、所有再转载者需自行获得原作者授权并注明来源。

最新评论

关闭

官方推荐 上一条 /3 下一条

客服中心 搜索 洽谈合作
返回顶部