立即注册找回密码

QQ登录

只需一步,快速开始

微信登录

微信扫一扫,快速登录

搜索
小桔灯网 门户 资讯中心 法规政策 查看内容

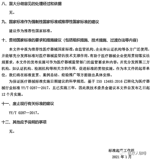
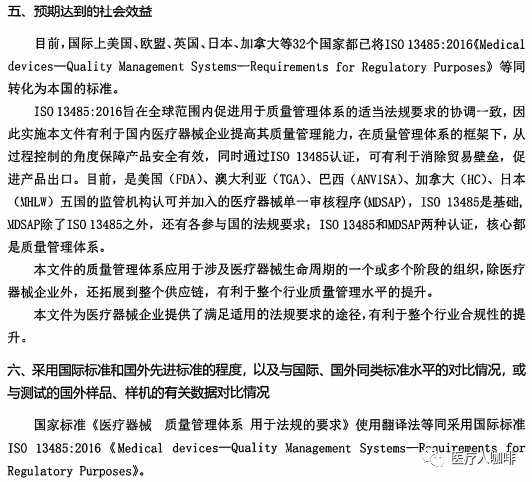
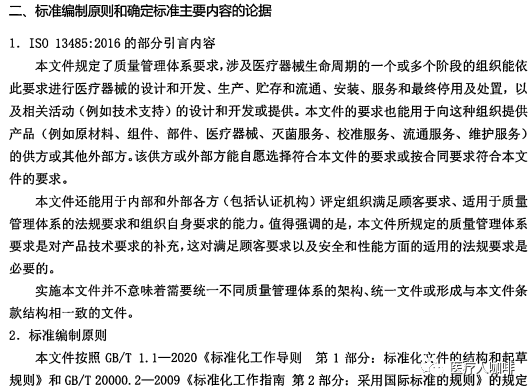
ISO13485将升级为推荐性国家标准!

2021-1-13 00:00| 编辑: 沙糖桔| 查看: 2761| 评论: 0|来源: 医疗人咖啡

摘要: 近日,国家药监局医疗器械标管中心官方发布征求《医疗器械 质量管理体系 用于法规的要求》推荐性国家标 ...


点评:有利于提高ISO13485的地位,开展国际合作,推动医疗器械监管及产业健康持续发展!

来源:NMPA  整理:医咖


近日,国家药监局医疗器械标管中心官方发布征求《医疗器械 质量管理体系 用于法规的要求》推荐性国家标准(征求意见稿)意见的通知。为推动医疗器械监管及产业健康持续发展,申请将ISO13485:2016转化为推荐性国家标准。由此,YY/T0287:2017也将改为GB/T。详情如下:






跳转至官网下载意见稿

声明:
1、凡本网注明“来源:小桔灯网”的所有作品,均为本网合法拥有版权或有权使用的作品,转载需联系授权。
2、凡本网注明“来源:XXX(非小桔灯网)”的作品,均转载自其它媒体,转载目的在于传递更多信息,并不代表本网赞同其观点和对其真实性负责。其版权归原作者所有,如有侵权请联系删除。
3、所有再转载者需自行获得原作者授权并注明来源。

最新评论

关闭

官方推荐 上一条 /3 下一条

客服中心 搜索 洽谈合作
返回顶部