立即注册找回密码

QQ登录

只需一步,快速开始

微信登录

微信扫一扫,快速登录

搜索
小桔灯网 门户 资讯中心 临床CRO 查看内容

药敏报告为「敏感」,为什么临床治疗无效?

2021-1-13 09:52| 编辑: 沙糖桔| 查看: 5329| 评论: 0|来源: 临床检验医学

摘要: 对于医生和临床药师来说,合理选择抗菌药物是必修课。然而,尽管我们付出了很多努力,很多感染性疾病患者依然不能得到最有效的治疗。临床中有时会遇到这样的情况,药敏报告为「敏感」,但临床治疗却效果不佳甚至完全 ...

对于医生和临床药师来说,合理选择抗菌药物是必修课。然而,尽管我们付出了很多努力,很多感染性疾病患者依然不能得到最有效的治疗。

临床中有时会遇到这样的情况,药敏报告为「敏感」,但临床治疗却效果不佳甚至完全无效。究竟是什么原因导至了这种情况的发生?


在回答这个问题之前,我们先搞清楚这几个概念:

1. 药敏试验(AST):体外测定药物抑菌或杀菌能力的试验,以便准确有效的利用药物进行治疗。


最低抑菌浓度(MIC):最低抑菌浓度是测量抗菌药物的抗菌活性大小的一个指标,指在体外培养细菌18至24小时后能抑制培养基内病原菌生长的最低药物浓度。


最小杀菌浓度(MBC):指杀死99.9%微生物所需的最低药物浓度。


2. NCCLS/CLSI:美国国家标准化委员会/美国临床实验室标准化协会。


3. 敏感S:常规用量治疗有效,常规用药时达到的平均血药浓度超过细菌MIC的5倍以上。


耐药R:常规用量治疗不能抑制细菌的生长。MIC高于药物在血、体液中可能到达的浓度。

中介I:被检菌MIC接近血、体液中药物浓度,治疗效果不肯定。


剂量依耐性敏感SDD:依赖于患者所用剂量的菌株敏感性,患者应使用最大的允许剂量。(如更高剂量或更频繁给药)。




言归正传,为啥药敏报告明明是“敏感”,却临床无效呢?


一、「管不住」:用药方案不适宜


药敏报告中的「敏感」、「中介」、「耐药」都是建立在特定给药方案的基础上。如果给药方案不适宜,报告为「敏感」的药物依然可能无效。


表一 部分常见致病菌及抗菌药物「敏感」对应特定给药方案

注:表格内容摘录自CLSI M100-S24[1]

 


二、「摸不着」:药物无法到达感染部位


药物本身的性质、机体的病理生理状态、微生物三者之间会相互作用。如果药物无法达到作用部位,即便在体外作用再强,在体内也无法发挥作用。正所谓「天高皇帝远,鞭长莫及也」。


表2 常用药物的脑脊液通透性[2,3]


三、 药敏报告结果不够准确

 

由于体内、外的差异,在体外实验中,部分细菌对某些抗生素可以表现为敏感,但体内常常无效,即使药敏结果为「敏感」,也不应该报告为「敏感」。


表3 常见不能报告为敏感的抗菌药物[1,5]


四、 部分细菌对某些抗药物天然耐药


因天然耐药(固有耐药)的存在,某些细菌不管在体外实验中结果如何,体内均无效,临床治疗时不可选用,这些组合不应出现在药敏报告中。在根据药敏报告推测时,应知道这些天然耐药的情况,以免犯低级错误。


1 球菌

 

革兰阳性球菌通常对氨曲南、替莫西林、多粘菌素、萘啶酸天然耐药。


表4 临床常见的部分球菌的天然耐药情况[6]

 

2 肠杆菌科


肠杆菌科细菌大多对青霉素 G、糖肽类、夫西地酸、大环内酯类(少数例外)、林可霉素类、链阳霉素类、利福平、达托霉素、利奈唑胺天然耐药[5]。其中,不同菌属又有各自不同的耐药特征。

 

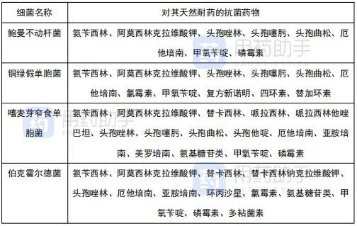
3 非发酵菌


非发酵菌革兰阴性菌大多对青霉素、头孢西丁、头孢孟多、头孢呋辛、糖肽类、夫西地酸、大环内酯类、林可霉素类、链阳霉素、利福平、达托霉素、利奈唑胺天然耐药[6]


表5 临床常见的非发酵菌各自特殊的耐药情况[6]

注:铜绿假单胞菌在体外有可能表现为对复方新诺明敏感,但通常应认定为耐药;嗜麦芽窄食单胞菌对甲氧苄啶单药耐药,但对复方新诺明通常敏感。
 
特别提醒

  • 铜绿假单胞菌对包括替加环素在内的四环素类天然耐药。耐药铜绿假单胞菌感染时,不要误把替加环素作为最后一道防线,以免造成不可挽回的失误(见上表)。


  • 嗜麦芽窄食单胞菌由于携带 L1 金属酶等因素,对碳青霉烯类天然耐药;体外对头孢他啶可表现为敏感,尽管有少数报道治疗成功的案例,但绝大多数治疗无效,欧洲抗菌药物敏感性试验委员会(EUCAST)将其归为天然耐药[6-7]

 
4 真菌
 
抗真菌药物中,多烯类、三唑类、棘白菌素类药物各有其自身的抗菌谱和不适用的情况,在查看药敏报告时,可参考各菌株的耐药特点做出判断[3-4,8]

表6 临床常见的部分真菌的天然耐药情况

一、报的药物有的临床没有,而医院使用的药在药敏试验中没有报告?


1. 试验的药物代表一类药,而不是一种药。检测标志性药物,提示对其他同类抗菌药物的敏感性。例如对于所有菌属四环素敏感可以推测其对多西环素、米诺环素敏感。


2. 提供药物种类的选择,某些细菌对某类抗生素天然耐药,则不需要做药敏试验。例如肺炎克雷伯菌对氨苄西林、替卡西林天然耐药,则不作常规报告。


3. 检测耐药机制,根据耐药机制推测对其他抗菌药物的敏感性。例如MRSA就是mecA基因表达或具有其他耐甲氧西林机制的金黄色葡萄球菌,如果苯唑西林(头孢西丁)耐药则可预报对β内酰胺类/β内酰胺类酶抑制剂复合物、口服头孢类、注射头孢烯类包括头孢菌素Ⅰ、Ⅱ、Ⅲ、Ⅳ代及碳氢霉烯类均耐药,不作常规报告。


4. 药敏试验是参照美国NCCLS/ CLSI每年发布的标准执行,同时作为卫生部标准执行。


5. 细菌全自动分析仪的药敏组合是固定的。细菌室常规检测的BD商品药敏板包括革兰氏阳性菌、革兰氏阴性菌及链球菌药敏板,选用那些代表药物做检测均为BD公司根据行业标准商品化生产,达到了CLSI标准的要求,涵盖各类别的抗生素种类。


二、药敏试验没有做的药物?


1. 可能是天然耐药。例如阴沟肠杆菌对氨苄西林、阿莫西林克拉维酸、氨苄西林舒巴坦、一代头孢、头霉素类及头孢呋辛天然耐药,则在药敏报告中不作常规报告。


2. NCCLS/CLSI没有试验判断标准。例如头孢吡肟对嗜麦芽窄食假单胞菌暂无NCCLS/CLSI判断标准,无法报告敏感性。


3. 可能是药物的敏感性被其他药物所预报。例如对于葡萄球菌,苯唑西林(头孢西丁)敏感则可预报对β内酰胺类/β内酰胺类酶抑制剂复合物、口服头孢类、注射头孢烯类包括头孢菌素Ⅰ、Ⅱ、Ⅲ、Ⅳ代及碳氢霉烯类均敏感。


4. 可能是不推荐使用的药物。例如对于泌尿道分离的肠杆菌科细菌氯霉素不作为常规报告。

三、选择药敏报告敏感的药物,为什么临床治疗无效?


体外药敏试验只能预测体内治疗效果,并不等同;一般来说,耐药=治疗无效;敏感≠治疗有效。


1. 可能没有培养出真正的致病菌,需多部位采集、多次送检。


2. 细菌本身因素,同一菌株可能在治疗过程中很快出现耐药,导至连续药敏结果不吻合(如诱导耐药,生物被膜)。


3. 体外药敏条件单一、恒定,而体内环境比较复杂。


4. 感染部位与药代学、药动学因素。


5. 药物剂型及生物利用度(纯品、商品)。


四、药敏报告感染菌为铜绿假单胞细菌,对头孢他啶敏感,因医院无此药,改用其他第三代药物头孢噻肟钠,临床为什么无效果?


头孢三代药物中只有头孢他啶和头孢哌酮能抗铜绿假单胞细菌,其他头孢三代不能治疗铜绿假单胞细菌。


五、患者痰培养3次结果都不一样,这是为什么?


细菌学监测中标本质量至关重要。


临床意义低的有:痰、咽拭子、粪便、肛拭子,很可能痰培养被污染了;


临床意义中等的有:尿、脓、伤口分泌物;


临床意义高的有:血液、脑脊液、关节腔积液、胸腹水、其他无菌体液或分泌液;


痰培养临床意义低,应多次培养并要深部取痰如:肺泡灌洗和纤支镜取痰。


总之,请正确看待药敏报告,临床医生应重视并积极配合微生物学检查并要结合临床实际来判断药敏报告的结果,有疑惑时应做好临床与微生物实验室的沟通。

 
以上为抛砖引玉,期待各位同道继续讨论。
声明:
1、凡本网注明“来源:小桔灯网”的所有作品,均为本网合法拥有版权或有权使用的作品,转载需联系授权。
2、凡本网注明“来源:XXX(非小桔灯网)”的作品,均转载自其它媒体,转载目的在于传递更多信息,并不代表本网赞同其观点和对其真实性负责。其版权归原作者所有,如有侵权请联系删除。
3、所有再转载者需自行获得原作者授权并注明来源。

最新评论

关闭

官方推荐 上一条 /3 下一条

客服中心 搜索 洽谈合作
返回顶部