立即注册找回密码

QQ登录

只需一步,快速开始

微信登录

微信扫一扫,快速登录

搜索
小桔灯网 门户 资讯中心 企业动态 查看内容

诺辉健康拿下首个基因检测癌症早筛三类证,引领早筛进入合规阶段

2020-11-30 10:53| 编辑: 沙糖桔| 查看: 2658| 评论: 0|来源: 动脉网 | 作者:郝翰

摘要: 经历了近两年的厚积薄发,2020年,基因检测行业终于又迎来了自己的新爆发点。伴随诊断在接连获批了多个产品之后进入了新的瓶颈期,于是人们的目光纷纷锁定到了难度更高,适用人群更广的早筛领域。今年液体活检早筛明 ...

经历了近两年的厚积薄发,2020年,基因检测行业终于又迎来了自己的新爆发点。伴随诊断在接连获批了多个产品之后进入了新的瓶颈期,于是人们的目光纷纷锁定到了难度更高,适用人群更广的早筛领域。今年液体活检早筛明星企业Grail申请纳斯达克上市,更是为这股癌症早筛的热潮再添一把柴。

 

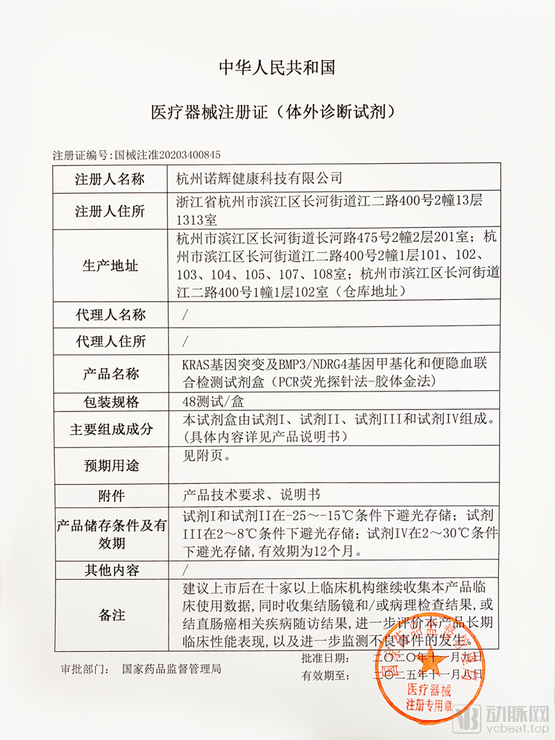
2020年11月9日,诺辉健康的结直肠癌早筛产品“常卫清”正式获得国家药品监督管理局颁发的创新三类医疗器械注册证,实现了癌症基因检测早筛领域的“第一证”。临近年底,这一事件将2020年的癌症早筛赛道逐渐推向高潮,也标志着癌症基因检测早筛真正从研发端走入了合规化市场化阶段。

 

如果我们回头去看,实际上国外早已经有一款基因检测早筛产品获批上市。2014年美国FDA批准了Cologuard用于结直肠癌早筛,并将其纳入了CMS支付范围内。时隔六年,诺辉健康拿下的中国癌症早筛第一证终于填补了国内在这一领域的空白。

 

诺辉健康的三类证批文

 

在与动脉网的对话中,诺辉健康联合创始人兼CEO朱叶青回顾了他们过去7年里付出的努力和克服的困难。而我们也将沿着与朱叶青之间的对话继续深入,探讨早筛“第一证”将对癌症早筛市场带来怎样的影响。

 

已经上市六年的cologuard,

挽救了多少结直肠癌患者

 

早筛是块巨大的蛋糕,数以亿计的高风险人群让这个市场与只面向几百万癌症患者的伴随诊断市场,拉开了巨大的差距。也让这块市场成为了基因检测企业的兵家必争之地。有Cologuard的先例在前,粪便肠癌早筛一直被认为是最有突破潜质的癌症早筛细分赛道。

 

以国内的结直肠癌早筛市场为例,中国是全球结直肠癌发病率最高的国家,新发病例已经从2015年的38.8万宗增加到了2019年的44万宗,年复合增长率达到3.2%。

 

根据弗若斯特沙利文的相关报告,中国结直肠癌患者五年生存率为56.9%。但如果将患者群体聚焦到早期患者(原位癌尚未发生扩散和转移的患者),五年生存率可以达到90%以;如果能够在发病前就及时发现癌前病变并切除病灶,患者的五年生存率更是接近100%。这让结直肠癌风险人群筛查的价值大大提高。

 

结直肠癌筛查人群

 

2018年10月,中国抗癌协会大肠癌专业委员会发布《中国结直肠肿瘤早诊筛查策略专家共识》,建议40岁至74岁人群定期进行相关筛查。其中高危人群目前约1.2亿人,并且随着人口数量的增长和老龄化比例的提高,这一人群规模还会保持增长态势。按照平均每人每年接受一次筛查,每次筛查2000元,这一市场的潜在市场规模将达到2400亿元。

 

国内的医疗健康行业发展起步较晚,而在相对成熟的美国市场上,早已有企业瞄准这一市场开发了针对性的产品。2014年8月,美国FDA批准Exact Science的Cologuard用于结直肠癌筛查。Cologuard通过分析粪便中脱落细胞和白细胞释放的DNA,实现结直肠癌的早筛早诊。

 

Exact Science早在1995年就成立,始终专注于通过粪便进行非侵入性结肠直肠癌的分子诊断。从成立、开始研发,一直到Cologuard成功在美国FDA注册报证,Exact Science走过了近20年的历程。

 

在Cologuard获批之前,结肠镜和FIT(粪便免疫化学检测)是结直肠癌早筛早诊中的最佳选项。相比于侵入性的结肠镜检,FIT为结直肠癌筛查提供了一种高准确率的非侵入式选项,并且价格方面也相对亲民。

 

同为非侵入式检查,Cologuard在临床试验的参比对象上,自然选择了FIT。从临床试验结果上看,Cologuard比FIT在结直肠癌和晚期癌前病变(腺瘤和无蒂息肉锯齿)的检出方面方面更为敏感。结直肠癌检出率为92%vs74%,腺瘤的检出率则为 42%vs24%。

 

虽然在其他一些指标上,Cologuard与FIT各有千秋,并没有明显优劣之分。但是,在核心指标检出率上能够力压FIT一头,已经足以证实Cologuard的临床价值。

 

因此FDA医疗器械咨询委员会分子与临床遗传学小组以10票对0票的一致投票,认为Exact Sciences证明了Cologuard的安全性,有效性和良好的风险收益,并最终批准了Cologuard上市。

 

正式获批之后,Cologuard的发展一直很顺利。Cologuard很快就被纳入了CMS(美国医疗保险和医疗补助服务中心)的覆盖范围内,并由Medicare承保。ACS(美国癌症协会)指南也将Cologuard纳入到了推荐的结肠直肠癌筛查选项列表中。

 

有了保险作为支付方面的保障,Cologuard的销量再上一个台阶。2019年2月27日,Exact Science宣布,已经有200万人使用Cologuard进行了结直肠癌筛查。

 

如今已经是2020年,距Exact Science获批已经过去了6个年头。在这六年间中国的基因检测产业完成了从无到有的跨越,但却始终没有一款像Cologuard这样在药监局注册获批的早筛产品出现。

 

Cologuard的成功经验也一直激励着朱叶青和诺辉健康:“如果没有他们的成功经验的话,我们可能也不会这么大胆的向前迈进。我们一直希望的,就是打造‘中国的Cologuard’,现在它终于来了。”

 

这一切让诺辉健康本次获批三类证的产品更加意义非凡,基因检测技术第一次在国内实现了从辅助诊断和伴随诊断到早筛领域的跨越。

 

“第一证”背后的辛劳汗水

 

谈及诺辉健康,很多人第一个想到的标签就是国内基因检测早筛领域的“融资王”。在过去的五年中,诺辉健康已经完成了5轮,共计1.58亿美元的融资。

 

在最初的产品设计上,诺辉健康很早就确定了PCR(荧光探针法)+胶体金的技术路线,同时提供DNA和FIT双重检测。选择PCR检测DNA,是因为诺辉健康定位的4个靶点,31个位点,PCR完全可以胜任,成本也大幅低于NGS。附加FIT则更多的考虑到临床上的适用性。在目前的临床情况下,FIT作为一个已经非常成熟的技术,其给出的结论可以让医生有足够的信心根据常卫清提供的结果指导患者下一步的筛查路径。

 

产品定型后,诺辉健康很快就开展了多中心预临床试验,并在2016年拿到了自2325例预临床数据。朱叶青回忆起,在拿到预临床数据后不久,公司就决定开始向早筛第一证发起冲击:“诺辉创立之初就定位自己是一家希望专注于中国人高发癌症早筛事业的公司,如果我们不申报早筛证那就违背了我们的初心。”

 

如今回头再看,一家刚刚完成A轮融资的初创企业,开始着手申报国内第一张癌症基因检测早筛三类证,其难度和压力不言而喻。

 

“非常幸运的是,我们的股东和相关监管部门一直都在支持和鼓励我们。早期投资人有时也会来问,为什么一定要报这个证?但是在我们把拿证后建立的技术和合规性壁垒,以及随之打开的巨大市场前景解释给他们听之后,也就很快理解了。而且在我们随后的多轮融资中,可以看到很多老股东选择了持续增持,一路义无反顾地支持我们。监管部门在最初申报的时候就提醒了我们这件事情的难度,在后来的临床试验过程中,也为我们提供了非常多的指导,帮助我们少走了很多弯路。”朱叶青说。

 

投资人和监管部门都给出了积极的态度,没有了后顾之忧的诺辉健康旋即开始向“第一证”发起冲击。

 

然而在临床试验刚开展的时候,招募患者成了诺辉健康面临的第一个难题。肠镜检查是目前肠癌早筛的金标准,肠癌筛查相关的产品都免不了要与肠镜检查做头对头的对比。如果只是申报辅助诊断的产品,入组的受试者都是已经做过肠镜检查并知道肠镜结果,只需要再用新的方法验证肠镜结果就可以了。然而对于早筛产品来说,入组的受试者虽然是高风险人群,但是都是没有任何症状,很多受试者本不需要做肠镜检查,诺辉健康不仅需要说服这些受试者提供粪便样本,还要说服他们每一位同时进行一次肠镜检查,入组难度可想而知。因此在临床试验早期,入组进度略显缓慢。

 

随着时间的推移,在诺辉健康的不懈努力下,患者入组还是顺利完成,临床试验也逐渐接近尾声。2020年1月10日,诺辉健康向国家药监局提交了注册申报的临床资料集。然而就在几乎同一时间,新冠疫情爆发了。药监局仍然保持了有序的工作流程,受理了诺辉健康的上市申请,并反馈了相关意见。为了能尽快完成注册报证工作,在复杂的疫情形势下,诺辉健康的工作者们还要继续去往各地的临床中心,沟通补充相关临床数据。

 

诺辉健康Clear-C临床试验数据

 

克服了重重困难,诺辉健康最终实现了首张癌症早筛创新三类证的注册申报工作,并且从临床试验的结果上看,甚至在多项指标上优于Cologuard当初披露的注册临床试验结果。在进展期腺瘤这项评估癌变风险的重要因素上,常卫清达到了63.5%,而当年的Cologuard只实现了42.4%;同时常卫清的阴性预测值达到了99.6%,几乎完全解决了Cologuard当年面临的假阳性问题。

 

能够最终达到如此喜人的数据结果,朱叶青谈到了诺辉健康的三个关键设计:

 

第一,设计针对国人的基因位点。国内人群与欧美人群在部分基因位点的出现频率上有一定差异,不去深入的研究,很难了解这些基因型上的区别。如果只是套用文献里面的研究结果的话,产品的检测性能会差很多。因此常卫清从设计之初就针对国人的位点进行了相关的大量的测序分析,在预临床阶段就入组了2325例受试者,积累了很多的数据和经验。

 

第二,专利的样本保存技术,为样品提供7-10天的保障。诺辉健康曾在全国各地数十家医疗机构中进行了一系列的对比实验,来验证自己保存技术的稳定性和准确性。即使在冬天的哈尔滨,粪便样品寄到实验室有时已经结了冰的情况下,仍然不会影响到最终的检测结果。

 

第三,标准化的检验流程。预实验2325例,临床试验入组5881例,再加上其他的检测样品,诺辉健康不断地打磨着自己的SOP体系,从医院到实验室管控检验全流程。

 

三类证重构市场格局,早筛产品打通监管路径

 

首个基因检测癌症早筛三类证的出炉,对于诺辉健康和整个癌症早筛行业来说,都有着重要影响。

 

对于诺辉健康自己,拿下三类证的常卫清将成为下一步企业发展的重要支点。

 

第一,有了癌症早筛第一证的背书之后,常卫清下一步的市场拓展工作将更加顺畅。朱叶青向我们表示,常卫清会保持目前1996元的价格,同时市场渠道方面,将不仅限于医院市场的拓展,民营体检、保险、互联网医疗等院外渠道也会是诺辉健康关注的重点。

 

第二,诺辉健康的产品矩阵中,常卫清处于正中央的核心位置。常卫清主要面向结直肠癌的高风险人群,提供高准确度和灵敏度的无创筛查服务。另一款产品噗噗管此前已经拿下了二类证,是一款居家使用的检测产品,主要用于检测便隐血指标。其定位上较常卫清更轻度,更适合广泛的筛查需求。除此之外诺辉健康目前还在研发一款融合了肠道菌群检测的高端检测产品,为有更深度检测需求的用户保驾护航。这三款产品形成的产品矩阵让诺辉健康可以为不同需求的用户提供有差异性的产品服务。

 

第三,常卫清的顺利获批,为诺辉健康后续产品的持续注册报证,积累了大量经验。未来诺辉健康其他产品的顺次注册报证,将会走的更加顺畅,尤其是在临床试验推进和与监管部门的沟通环节中。诺辉健康的幽幽管,一款居家检测幽门螺旋杆菌的产品,目前已经完成了相关临床试验,向药监局提交了注册申请;另两款肠道菌群和宫颈癌筛查的产品,则将在2021年启动大规模、前瞻性、多中心的临床实验。

 

除此之外,诺辉健康也开始推进自己的上市进程,在11月10日晚间向港交所递表。

 

除了对诺辉健康自己的影响,“第一证”对于行业的影响可能更加深远。

 

诺辉健康此次获批的创新三类证,是首个在预期用途中明确说明用于癌症早筛的基因检测产品。首个产品获批,代表着监管机制的建立,也代表着合规性的明确。朱叶青已经看到了整个行业环境中发生的迅速变化:“我们11月9日拿到注册证之后,熟悉我们产品的专家就能够在公开场合去介绍我们的技术和产品,而不用考虑合规性方面的风险。因为他们能够看到我们非常详细的审批报告,能够非常准确的理解我们的产品用于癌症早筛的价值和优势。”

 

为了促进整个行业的发展,诺辉健康选择了公开自己审批报告的全文,一方面,让自己的合作伙伴和专家可以看到整个产品的审批过程;另一方面,也为整个行业的发展提供指导作用,让其他想要申报三类证的企业能够有经验可以借鉴,少走弯路,促进整个行业向合规性方向发展。

 

“早筛是个千亿甚至万亿级的市场。过去我们一直在一团迷雾中摸索着前行。但是现在,我们终于可以穿破迷雾,看到这个市场真正走到我们眼前。我觉得这是诺辉能够为行业提供的最大价值。”朱叶青说。

声明:
1、凡本网注明“来源:小桔灯网”的所有作品,均为本网合法拥有版权或有权使用的作品,转载需联系授权。
2、凡本网注明“来源:XXX(非小桔灯网)”的作品,均转载自其它媒体,转载目的在于传递更多信息,并不代表本网赞同其观点和对其真实性负责。其版权归原作者所有,如有侵权请联系删除。
3、所有再转载者需自行获得原作者授权并注明来源。

最新评论

关闭

官方推荐 上一条 /3 下一条

客服中心 搜索 洽谈合作
返回顶部