立即注册找回密码

QQ登录

只需一步,快速开始

微信登录

微信扫一扫,快速登录

搜索
小桔灯网 门户 资讯中心 企业动态 查看内容

联创观察丨病原微生物诊断龙头申报科创板上市

2020-11-27 14:10| 编辑: 沙糖桔| 查看: 3880| 评论: 0|来源: 联合创星

摘要:   体外诊断主要应用于临床疾病诊断、术前传染病筛查、体检等场景,在居民健康理念提升和人口老龄化趋势等因素的推动下,体外诊断需求持续扩张,未来增长空间较大。一方面,随着人们生活水平的日益提高,人们的健康 ...

  体外诊断主要应用于临床疾病诊断、术前传染病筛查、体检等场景,在居民健康理念提升和人口老龄化趋势等因素的推动下,体外诊断需求持续扩张,未来增长空间较大。一方面,随着人们生活水平的日益提高,人们的健康意识和保健理念逐渐增强,“预防为主,防治结合”的观念更加深入人心,人们对疾病预防以及诊断的准确性更加重视。早期诊断与治疗效果监测的需求持续增长,这些因素将促进体外诊断产业的不断发展。

市场概况:

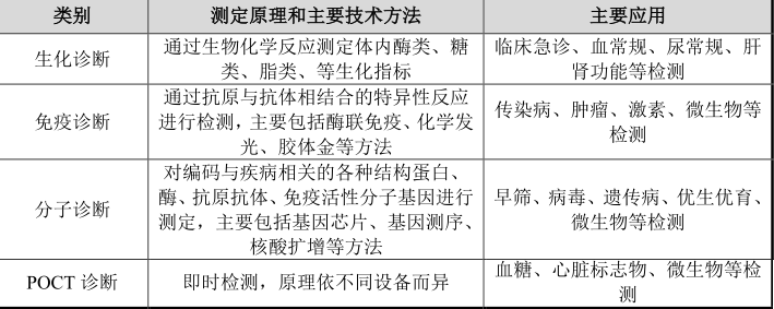
  按照检测原理和检测方法划分,体外诊断可主要分为生化诊断、免疫诊断、分子诊断和 POCT 诊断四大类。

  2018 年全球体外诊断市场中免疫诊断约占 32.50%,是占比最高的细分市场;生化诊断占 23.69%、分子诊断占 14.68%,其他检测方法占 29.13%。

  我国体外诊断行业起步较晚,但发展较快。与发达国家相比,我国体外诊断行业仍处在发展前期,尽管市场规模仍较小,但随着我国医疗健康水平的不断提高、居民收入及生活水平的改善等,近年来我国体外诊断行业一直保持约 18%的增长速度,远超全球平均水平。

  近年来,国内体外诊断市场的主导方向已逐渐从生化诊断向免疫诊断和分子诊断领域转移,其中免疫诊断已成为我国体外诊断市场中占比最大的细分领域。自 2010 年到 2018 年,国内体外诊断市场中生化诊断的市场份额由 27%降低至19%,免疫诊断的市场份额由 27%增加至 36%,远超其他细分领域。

病原微生物诊断行业概况

  微生物诊断是指从病人的痰、尿、血液、穿刺液(胸腹水、关节液、心包液)、脑脊液、化脓及创伤口等处获取样本,通过培养、免疫、分子和质谱等实验室技术鉴定菌种(属),为临床传染性疾病的预防、诊断、治疗和疗效观察提供依据。病原微生物诊断细分领域众多,不仅包括乙型肝炎(HBV)、丙型肝炎(HCV)、人乳头瘤(HPV)、艾滋病(HIV)等临床常见病毒检测,也包括细菌、衣原体支原体、侵袭性真菌病诊断等特色细分领域。

(1)全球病原微生物诊断行业市场规模

  微生物诊断有助于发现和辨别不同的病原微生物,可协助医生确定适当的抗菌药种类和剂量,从而达到有效治疗和控制感染的目的;通过细菌、真菌的实时监测,有助于实现患者的临床管理。除此以外,微生物诊断还有助于防范生物恐怖袭击和流行病爆发等威胁公共卫生的事件,如席卷全球的新冠肺炎疫情,让人们重新认识了病原微生物和传染病的恐怖性及危害性。2019 年全球微生物诊断市场销售额突破 180 亿美元,随着各国对微生物诊断重视度的不断提高,病原微生物诊断市场前景广阔。

(2)我国病原微生物诊断行业市场规模

  我国微生物诊断领域起步较晚,近年来,随着人们对微生物诊断认识的不断提高和利好政策的不断出台,我国微生物诊断市场规模不断增长,2019 年市场规模达到 167 亿元。

侵袭性真菌病诊断行业发展情况

  侵袭性真菌病是指真菌侵犯人体皮下黏膜组织、血液和内脏器官等所引起的真菌感染性疾病。近年来,侵袭性真菌病已逐步成为严重的感染性疾病,是威胁人类健康与生命的顽凶之一。

(1)全球侵袭性真菌病诊断行业市场规模

  全球侵袭性真菌病诊断市场在全球病原微生物诊断市场中目前占比较低,2019 年突破 7 亿美元,但其成长性较好,过去三年复合增长率超过 19%,随着临床医生对侵袭性真菌病诊断的重视程度不断提高,侵袭性真菌病诊断市场的渗透率将不断提升,市场空间广阔。

(2)我国侵袭性真菌 病诊断行业市场规模

  我国侵袭性真菌病诊断市场起步较晚,市场渗透率较低,目前多在三级医院及专业的第三方医学检验实验室开展,2019 年突破 3 亿元,但成长性较好,三年复合增长率超过 20%。在发展中国家,侵袭性真菌病诊断主要基于表型鉴定以及生化特性检查,但过程十分耗时并且误诊率高。

行业竞争情况:

公司主要国际竞争对手包括:

1)ACC

美国 ACC 公司是一家以经营生命科学产品和技术服务为主营业务,是全球第一家经 FDA 认证的鲎试剂生产企业,主要产品是检测细菌内毒素的 ET 试验产品和泛真菌的 G 试验产品。

2)伯乐

伯乐于 1952 年成立于美国加利福尼亚州,为细胞生物学、基因表达、蛋白质纯化、蛋白定量、药物发现和生产、食品安全和科学教育领域提供仪器、软件、消耗品、试剂等产品和服务。作为全球领先的体外诊断用品供应商,其诊断产品覆盖各类技术平台,并为输血、糖尿病监测、自身免疫和传染病检测市场提供了具有较高价值的临床信息。其在我国的侵袭性真菌病诊断市场中仅有 GM 试验产品,产品较为单一。

3)IMMY

IMMY 公司于 1979 年创立于美国,专注于生产真菌诊断产品,以帮助全球降低感染性疾病导至的超高死亡率。IMMY 致力于在全球范围内提高诊断水平,尤其发展中国家,如撒哈拉以南非洲等地区,这些地区缺乏基本的医疗设备,无法为患者提供良好的医疗服务。其在我国的侵袭性真菌病诊断市场中仅有 GXM试验产品,产品较为单一。

公司主要国内竞争对手包括:

1)一瑞生物

天津一瑞生物科技股份有限公司成立于 2000 年 3 月 7 日,是国内较早进入侵袭性真菌病诊断市场的企业,其产品主要包括 G 试验、GM 试验和 GXM 试验等检测试剂及其配套仪器。

2)湛江安度斯

湛江安度斯生物有限公司是 Charles River Laboratories International, Inc.(CRL)于 1997 年在华收购后成立的合资企业。湛江安度斯侵袭性真菌病诊断相关产品主要为 G 试验和细菌内毒素检测。

产品特点:

  公司主要产品为基于酶动力学显色法的泛真菌、细菌微生物系列诊断产品和基于 ELISA 法的侵袭性真菌病系列诊断产品,主要应用于泛真菌、细菌、曲霉、隐球菌、念珠菌等侵袭性真菌病的早期血清学联合检测,对应的适应症主要包括因真菌感染引发的侵袭性真菌病,如呼吸系统疾病(侵袭性肺曲霉病、慢性肺曲霉病、过敏性支气管肺曲霉病、肺隐球菌病和侵袭性念珠菌病)、血液系统疾病(念珠菌血症)和中枢神经系统疾病(隐球菌脑膜炎)等,常见于住院及危重症患者(重症流感)、恶性血液病患者、艾滋病患者、肿瘤患者、长期伴有肺部基础疾病(肺结核、非结核分枝杆菌、COPD 和支气管扩张患者)和长期使用免疫抑制剂或广谱抗生素患者等易合并侵袭性真菌感染人群。

  公司自主开发的曲霉菌半乳甘露聚糖定量检测试剂盒(ELISA 法)入选中国科技部《创新医疗器械产品目录(2018)》,实现了对侵袭性曲霉感染检测的重大技术提升;该产品经天津市高新技术成果转化中心科技成果鉴定评审,获得了“国际先进”认定,在检测指标及特异性等方面达到国际领先水平,具有较高的临床应用价值。公司自主开发的真菌(1-3)-β-D 葡聚糖检测试剂盒(显色法)获得2018 年天津市中小企业“专精特新”产品认定。公司自主开发的曲霉 IgG 抗体检测试剂盒(酶联免疫法)、念珠菌 IgG 抗体检测试剂盒(酶联免疫法)系国内独家产品,填补了国内侵袭性真菌病抗体检测领域的空白。


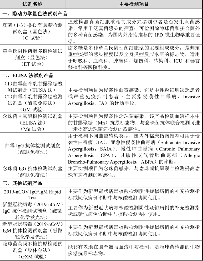
(1)诊断试剂产品

截至 2020 年 9 月 30 日,公司已取得产品注册证的主要试剂产品如下:

(2 )诊断仪器产品

截至 2020 年 9 月 30 日,公司主要试剂产品配套的仪器如下表所示:

财务情况:

报告期内,公司主营业务收入主要来源于 G 试验和 GM 试验产品,其中 G试验为基于酶动力学显色法的产品,主要应用于泛真菌血清学早期检测;GM 试验产品为 ELISA 法产品,主要应用于侵袭性曲霉感染检测,是中性粒细胞缺乏患者或严重免疫抑制患者(如血液科)发生侵袭性曲霉病的早期诊断手段。公司研究并自主开发的泛真菌、细菌及侵袭性真菌病检测试剂,检测性能优异,多项指标达到甚至优于国际一线品牌,是公司近年来的主营业务主要构成。2017-2019年,公司营业收入复合增长率达到 62.60%,超过行业平均增长水平。2020 年上半年,受新冠肺炎疫情影响,公司海外新冠抗体检测产品收入增长较快。

上市进展:

  根据立信出具的标准无保留意见的《审计报告》(信会师报字【2020】第ZA15376 号),发行人 2019 年度经审计的营业收入为 10,517.41 万元,2018 年度和 2019 年度净利润分别为 2,740.88 万元和 2,558.61 万元,扣除非经常性损益后净利润分别为 2,556.44 万元和 3,938.07 万元。结合发行人可比公司的估值情况,预计发行人上市后的总市值不低于 10 亿元。

  因此,公司适用《上海证券交易所科创板股票上市规则》第 2.1.2 条第一项之上市标准:“预计市值不低于人民币 10 亿元,最近两年净利润均为正且累计净利润不低于人民币 5,000 万元,或者预计市值不低于人民币 10 亿元,最近一年净利润为正且营业收入不低于人民币 1 亿元。”


免责声明:本文摘自丹娜(天津)生物科技招股说明书的公开信息,如有疑问,请联系我们。


声明:
1、凡本网注明“来源:小桔灯网”的所有作品,均为本网合法拥有版权或有权使用的作品,转载需联系授权。
2、凡本网注明“来源:XXX(非小桔灯网)”的作品,均转载自其它媒体,转载目的在于传递更多信息,并不代表本网赞同其观点和对其真实性负责。其版权归原作者所有,如有侵权请联系删除。
3、所有再转载者需自行获得原作者授权并注明来源。

最新评论

关闭

官方推荐 上一条 /3 下一条

客服中心 搜索 洽谈合作
返回顶部