立即注册找回密码

QQ登录

只需一步,快速开始

微信登录

微信扫一扫,快速登录

搜索
小桔灯网 门户 资讯中心 感染诊疗 新冠防控 查看内容

bioRxiv:新冠病毒突变N439K竟能削弱中和抗体的活性

2020-11-18 09:59| 编辑: 班木芙兰| 查看: 2008| 评论: 0|来源: 生命科学前沿

摘要: 新型冠状病毒SARS-CoV-2的一种广泛变体有可能躲过一些人在感染后产生的免疫反应。自这次大流行开始以来,科学家们在从感染者身上采集的SARS-CoV-2样本的基因组中发现了数千种病毒突变。在一项新的研究中,英国格拉斯 ...

新型冠状病毒SARS-CoV-2的一种广泛变体有可能躲过一些人在感染后产生的免疫反应。自这次大流行开始以来,科学家们在从感染者身上采集的SARS-CoV-2样本的基因组中发现了数千种病毒突变。

在一项新的研究中,英国格拉斯哥大学的David Robertson、美国Vir生物技术公司(Vir Biotechnology)的Gyorgy Snell及其同事们研究了这种病毒用来入侵宿主细胞的刺突蛋白(S蛋白)中发生的一种称为N439K的突变。相关研究结果于2020年11月5发表在bioRxiv预印本服务器上,论文标题为“The circulating SARS-CoV-2 spike variant N439K maintains fitness while evading antibody-mediated immunity”。

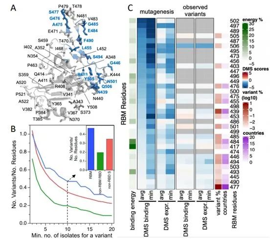
图片来自bioRxiv, 2020, doi:10.1101/2020.11.04.355842。

这种突变影响了S蛋白的受体结合结构域(RBD),其中S蛋白利用它的受体结合结构域识别宿主细胞,因而这个受体结合结构域是抗病毒抗体的关键靶点。该突变已经独立出现了至少两次,并且已经在12个国家被发现。

在实验室实验中,这些研究人员发现,这种突变可以抑制阻断这种病毒的强效中和抗体的活性。在受到这种突变抑制的中和抗体中,有从COVID-19中康复的人血液中的抗体,以及一些正在作为药物开发的“单克隆抗体”。

由此可见,维持SARS-CoV-2毒力和适应度(fitness)的N439K等免疫逃逸突变出现在SARS-CoV-2的S蛋白中,这凸显了持续进行分子监测的必要性,以指导疫苗和药物的开发和使用。

参考资料:
1.Emma C. Thomson et al. The circulating SARS-CoV-2 spike variant N439K maintains fitness while evading antibody-mediated immunity. bioRxiv, 2020, doi:10.1101/2020.11.04.355842.
2.COVID research updates: A coronavirus mutation could weaken antibodies’ power
https://www.nature.com/articles/d41586-020-00502-w

声明:
1、凡本网注明“来源:小桔灯网”的所有作品,均为本网合法拥有版权或有权使用的作品,转载需联系授权。
2、凡本网注明“来源:XXX(非小桔灯网)”的作品,均转载自其它媒体,转载目的在于传递更多信息,并不代表本网赞同其观点和对其真实性负责。其版权归原作者所有,如有侵权请联系删除。
3、所有再转载者需自行获得原作者授权并注明来源。

最新评论

关闭

官方推荐 上一条 /3 下一条

客服中心 搜索 洽谈合作
返回顶部