立即注册找回密码

QQ登录

只需一步,快速开始

微信登录

微信扫一扫,快速登录

搜索
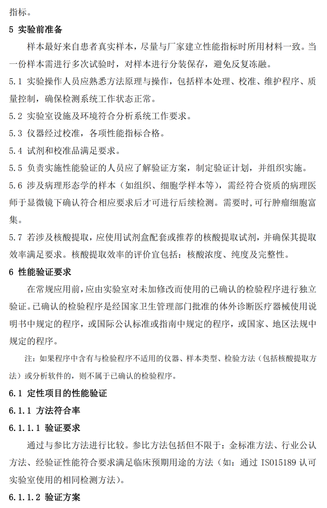
小桔灯网 门户 资讯中心 营销杂谈 查看内容

年度IVD销售最烦榜首:“校准报告”和“性能验证”!附指南

2020-11-5 14:36| 编辑: 沙糖桔| 查看: 6605| 评论: 0|来源: IVD从业者 | 作者:锁炎

摘要: 马上要到年底,很多医院又开始了一轮实验室的检查,各种缺的资料都要慢慢的补全了,对于IVD从业者来说遇到最多的就是“校准报告”和性能验证。我们来看看什么是“校准报告”?校准报告:是指仪器的生产厂家或者第三 ...

马上要到年底,很多医院又开始了一轮实验室的检查,各种缺的资料都要慢慢的补全了,对于IVD从业者来说遇到最多的就是“校准报告”和性能验证。我们来看看什么是“校准报告”?


校准报告:是指仪器的生产厂家或者第三方专业的计量校准中心对实验室内正在使用的仪器进行参数的校准并出具的报告。


校准的目的:配合实验室质量管理,评估仪器各项性能参数是否满足或基本满足仪器出厂时的要求,或者ISO15189等要求,保证检验结果的可溯源性,不同于仪器的保养或者维修。


校准周期:一般为12个月


仪器校准执行人:必须由仪器公司工程师和应用技术人员执行,否则将不予认可。在校准验证的全过程中,委托单位至少一名工作人员在场见证。


仪器校准验证必须依照正确、完整的流程进行,违反流程操作将不予认可。


仪器校准验证报告必须加盖公司印章方可生效。


仪器校准验证结束后,仪器公司将出具具有公司效力的仪器校准验证报告。


仪器校准报告包括但不限于以下内容:

(1)仪器工作环境检测

(2)工作电源检测

(3)仪器的部件状况检测及保养

  (4) 校准物校准

(5)质控物验证

  (6)  其他

(7)校准结论


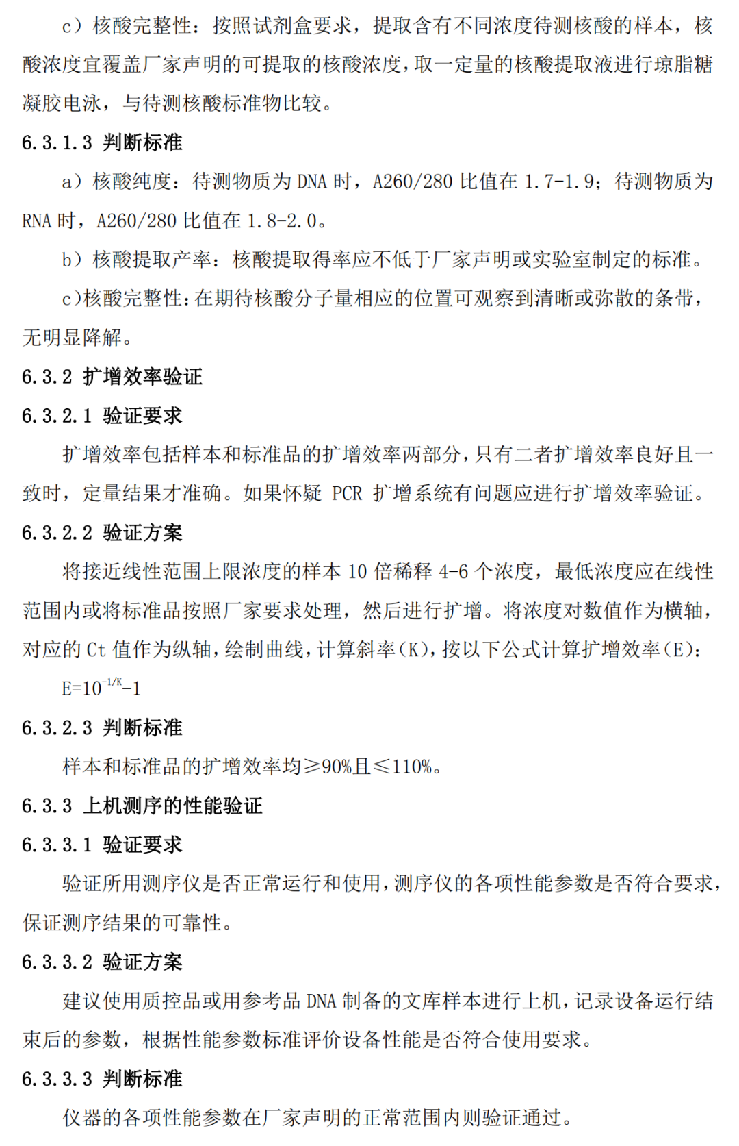
性能验证报告:是指检验项目在新入院时,为了保证检测结果的可靠性,实验室针对该项目设计相关验证试验,以确保检测性能与说明书标示一致而出具的实验报告。


免疫类项目多验证精密度(包括批内及日间精密度)、准确度、线性范围、稀释度以及生物参考区间等等。


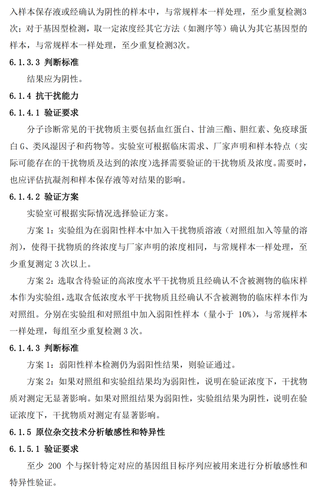
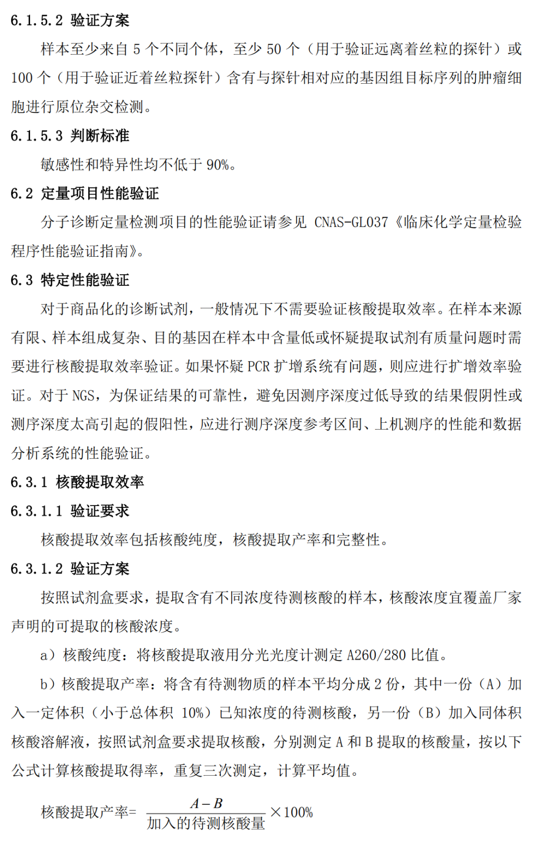
而根据CNAS-CL36《医学实验室质量和能力认可准则在分子诊断领域的应用说明》,分子类定性检测项目验证内容至少应包括测定下限、特异性、准确度(方法学比较或与金标准比较)、抗干扰能力等。


附件:

参考资料:略

声明:
1、凡本网注明“来源:小桔灯网”的所有作品,均为本网合法拥有版权或有权使用的作品,转载需联系授权。
2、凡本网注明“来源:XXX(非小桔灯网)”的作品,均转载自其它媒体,转载目的在于传递更多信息,并不代表本网赞同其观点和对其真实性负责。其版权归原作者所有,如有侵权请联系删除。
3、所有再转载者需自行获得原作者授权并注明来源。

最新评论

关闭

官方推荐 上一条 /3 下一条

客服中心 搜索 洽谈合作
返回顶部