立即注册找回密码

QQ登录

只需一步,快速开始

微信登录

微信扫一扫,快速登录

搜索
小桔灯网 门户 资讯中心 杂侃天下 查看内容

国内典型CRO企业布局特点及其背后原因探析

2020-10-9 10:34| 编辑: 沙糖桔| 查看: 2383| 评论: 0|来源: 火石创造 | 作者:才艺

摘要: 摘要CRO(Contract Research Organization),即合同研究组织的英文简称,是以合同的形式为药企和其他医药研发机构提供专业化外包服务的组织或机构。CRO 行业于上世纪70年代起源于美国, 80年代末在欧美日等国得到迅 ...


摘要

CRO(Contract Research Organization),即合同研究组织的英文简称,是以合同的形式为药企和其他医药研发机构提供专业化外包服务的组织或机构。CRO 行业于上世纪70年代起源于美国, 80年代末在欧美日等国得到迅速发展, 90年代后期发展到一定行业规模,成为药品研发产业链中不可或缺的一环。


近年来,受益于创新药崛起和仿制药一致性评价,国内CRO行业加速赋能创新性医药企业,预计2021年国内市场规模将超过100亿美元。同时,CRO企业具有对员工的专业性要求高、需求量大,设备资金投入大等特点,因此人才资源和高校资源成为CRO企业投资选址主要关注的因素。


CRO企业概况与选址特点简析


药物研发是一项高风险、高技术、高投入、长周期和精细化的系统性工程,创新药的研发时间周期长、投入金额高,且上市后专利保护期只有 20 年,如何降低研发投入、提高研发效率、缩短新药上市时间成为医药企业十分重要的竞争优势。CRO企业正中研发型医药企业的痛点,凭借其规模化和专业化的优势很好地满足了医药企业的需求,帮助药企缩短研发周期、降低研发成本、分散风险。


根据塔夫茨药物研发中心(Tuffs Center for the study of drug development)数据,有 CRO 介入的药品研发每个环节的周期能缩短 25-40%,平均缩短 34.43%;同时,外资医药企业的研发人员年平均薪酬 33 万美元,而 CRO 的研发人员年平均薪酬仅25万美元。

 

图1 有无 CRO 介入研发周期对比(周)

数据来源:火石创造根据公开资料整理制图


CRO企业覆盖了新药筛选、工艺路线设计、质量研究、药效学试验、药代动力学研究、安全性评价、临床试验和药品上市等药物研发的各个阶段,可以满足生物医药产业园区大批新药创制企业,特别是中小微创新企业的需求,显著降低新药研发成本,有效加快新药创制进程,并助推了一批中小微创新企业药物研发模式创新,是生物医药创新集群核心竞争力的重要承载。


CRO企业作为医药产业链中关键的组成部分,选址考察因素与创新型药企很大程度上相似,包括:

  • 产业聚集,通常选择北京、上海、江苏、浙江等医药产业聚集的地区,以方便客户交流,市场开拓等;

  • 交通便利,以方便业务的往来和员工入驻;

  • 产业配套,包括研发实验室配套、排污仓库配套、商业配套、金融配套等;

  • 政策扶持,包括环保政策、产业扶持政策、资金政策等。


除此以外,因为行业的特殊性,人才资源和高校资源是临床前CRO企业选址主要关注的因素。(登录药选址,了解更多园区信息


一、

人才资源对CRO企业布局的影响


作为知识和高端人才密集型行业,合格专业的人才制约CRO行业快速发展的重要因素,以国内领先的临床前CRO企业为例,专业研发人员数量均占企业员工总数的80%左右,可见企业对专业研发人员的需求巨大。

 

表1 国内代表性CRO企业研发人员占比

数据来源:上市公司招股说明书

    

同时,因为CRO行业对员工的专业技术要求高,人力成本在服务外包企业总成本中的占比普遍在60%~70%。也就是说,公司成功与否,与公司人才的集聚和储备水平密切相关。因此,大规模高素质的医药研发专业人才是 CRO 企业的核心竞争力,是企业前期战略布局考虑的一个关键因素。


目前我国CRO企业主要集中在医药产业相对成熟的北上广和长三角地区,其中北京和上海约占50%。除此之外,CRO企业选址过程中也多会考虑天津、南京、武汉、成都等高校资源密集且生活成本相对较低的城市,人才愿意来、也留得住。

 

表2 国内代表性CRO企业国内布局情况

资料来源:火石创造根据公开资料整理


以国内CRO龙头企业药明康德为例,人才集聚情况是其在全国布局拓展中重点考虑的因素。无锡药明康德新药开发有限公司于2000年在江苏无锡正式注册成立,随后将总部设立在上海,除了考虑到上海的国际化程度外,上海对于国内外高端生物医药人才的吸引力是药明选择上海作为全球总部的主要原因之一。


2006年随着公司业务的快速增长,为突破人才瓶颈,同时吸引更多北方生物医药高端人才的加入,公司选择天津作为第二个拓展基地。天津拥有众多的高校资源,特别是南开大学、天津大学等知名高校,培养了大批优秀的医药研发专业人才,为企业的快速发展做出了不可磨灭的贡献。


随后药明选择了武汉、成都作为中部和西部基地,这两个也都是高校聚集、每年为社会输出大量生物医药专业人才的城市,同时由于处于中部和西部核心地带,更能吸引大量从一线城市撤离的中西部地区本地专业人才。选择人才聚集的城市,不仅方便招引更多更专业的人才,同时能够降低企业的人力成本,这是CRO企业最为关注的因素。


二、

高校资源对CRO企业布局的影响


随着医药行业监管的不断完善以及疾病的复杂化,药物研发越来越成为一项高技术、高风险、高投入以及长周期的复杂工程,同时对于CRO企业的要求也越来越高。不仅需要大量高校相关专业毕业的高素质人才,更需要引进业内专家、高校教授等给予指导,或与高校课题组等进行合作。与高校合作,不仅可以参与国家重大课题,获得部分科研基金的支持,提高企业的研发能力,更能提高企业在业界的影响力,对于企业加速发展起到重要作用。


此外,医药研发外包过程中核磁共振检测、质谱检测、高效液相分析、气相分析、液质联用分析、光谱分析、高精度称量等检测分析手段都是必不可少的,但相关仪器大部分依赖进口,价格普遍在几十万都上百万不等,对于小型企业而言,购买和维护费用压力非常大,对于使用频率不高的仪器而言也是极大的浪费。而医药专业高校、相关科研院所对于仪器配置则相对完善,初创型CRO企业通过与高校合作,利用高校先进的仪器设备资源,不仅能快速提高研发能力,同时满足研发硬件需求,大大降低降低企业运营成本。因此,无论是提高研发能力还是降低运营成本, 高校丰富的资源对CRO企业,特别是初创型、中小型企业而言,都有巨大的吸引力。


以南京为例,根据火石创造数据库显示,南京市目前聚集了四十余家CRO企业,占全国CRO企业数量6%以上,其中不乏金斯瑞、药石科技、华威药业等国内领先的CRO企业。丰富的高校资源是南京市吸引CRO企业来宁的关键原因。南京拥有南京大学、中国药科大学、南京中医药大学、南京医科大学等生物医药专业高等院校,每年为全国医药行业提供约一万名优秀的医药相关专业毕业生,也是为产业提供了研发、人才等资源,是南京生命健康产业园发展的独特优势。除了提供大量行业人才外,南京丰富的高校资源也为CRO企业提供了大量便利的科研合作机会和平台资源。(登录药选址,了解更多园区信息


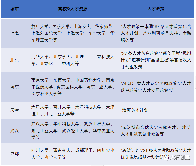
表3 CRO企业主要聚集城市高校&人才资源及相关人才

资料来源:火石创造根据公开资料整理


小结


随着国内生物医药产业的蓬勃发展,CRO行业正处于加速发展快速扩张的阶段。对于CRO企业,人才是其业务快速增长突破瓶颈首先需要考虑的问题。靠近高校,不仅能方便与高校合作交流,提高公司的研发能力,同时也可借用高校平台的设备等资源,降低研发成本。对于政府及招商园区,如果能够结合当地产业资源要素,有针对性地制定更有吸引力的人才政策,招引专业人才和优质高校入驻,将成为招引CRO企业的一个重大优势。


声明:
1、凡本网注明“来源:小桔灯网”的所有作品,均为本网合法拥有版权或有权使用的作品,转载需联系授权。
2、凡本网注明“来源:XXX(非小桔灯网)”的作品,均转载自其它媒体,转载目的在于传递更多信息,并不代表本网赞同其观点和对其真实性负责。其版权归原作者所有,如有侵权请联系删除。
3、所有再转载者需自行获得原作者授权并注明来源。

最新评论

关闭

官方推荐 上一条 /3 下一条

客服中心 搜索 洽谈合作
返回顶部