立即注册找回密码

QQ登录

只需一步,快速开始

微信登录

微信扫一扫,快速登录

搜索
小桔灯网 门户 资讯中心 杂侃天下 查看内容

揭秘“抗dsDNA抗体的国际标准物质”那点事儿

2020-9-22 00:00| 编辑: 沙糖桔| 查看: 2866| 评论: 0|来源: 检验医学网 | 作者:小马

摘要: 众所周知,自身抗体的标准化工作进展缓慢,目前仅有个别项目具有WHO等国际权威机构发布的国际标准物质。其中,抗dsDNA抗体是较早具有国际标准物质的自身抗体之一。第一个抗dsDNA抗体的国际标准物质,被命名为Wo/80, ...


众所周知,自身抗体的标准化工作进展缓慢,目前仅有个别项目具有WHO等国际权威机构发布的国际标准物质。其中,抗dsDNA抗体是较早具有国际标准物质的自身抗体之一。


第一个抗dsDNA抗体的国际标准物质,被命名为Wo/80,这个命名后面隐藏着一个悲伤的故事。


这个标准物质来源于一名叫做Wo的男性患者。这名患者出生于1924年,在1954年出现了胸膜炎的症状,随后又出现了关节痛、雷诺现象和皮疹等症状。1976以后,病情开始恶化,开始出现严重的皮肤受累、血小板减少、白细胞下降等症状,这会儿医生给予大剂量的激素治疗;在1978年,患者血清中开始检测到抗dsDNA抗体的出现,水平呈现持续升高的趋势。到了1979年,患者出现了蛋白尿的症状,随后医生开始尝试采用血浆置换疗法,但是效果并不理想。1980年,患者产生了严重的心里抑郁,并于当年自杀。


基于Wo这名患者的血液样本,几家机构开始牵头制作抗dsDNA抗体的标准物质,其中牵头的企业叫做Central Laboratory of the Netherlands Red Cross Blood Transfusion Service,这就是大名鼎鼎的Sanquin Reagents B.V.公司前身。

Wo这名患者的血清被分入大约1800个安瓶中,每瓶中大约为500μL,然后制备成冻干品。之后,又对该标准物质做了大量研究,包括长期稳定性、样本中其余自身抗体水平以及不同参考实验室之间的结果一致性等。采用当时的检测手段,比如放免法、对流免疫电泳法、间接免疫荧光法均未发现当时已知的其余自身抗体。8家参考实验室,同时采用统一的以绿蝇短膜虫为基质的间接免疫荧光法(CLIFT)和放免法(Farr assay)对这个标准物质进行检测,8个实验室回报的结果一致性很高。

最终,这个标准物质被认为每安瓶中含有100个国际单位(IU)的浓度,或可认为该物质的浓度为200IU/ml。这个标准物质在1985年完成制备工作,并得到了WHO的认可,相关的研究发表在1988年的Annals of the Rheumatic Diseases杂志上。



Sanquin公司一直作为该标准物质的全球代理商,直到2007年代理权变更为了英国国家生物制品鉴定所(National Institute for Biological Standards and Control,NIBSC)。当NIBSC接手的时候,这个标准物质已经基本售罄。从那时起,新一代抗dsDNA抗体标准物质的筹备工作开始启动,同时老一代的标准物质已经无法提供。我们已经无法在NIBSC官网搜索到第一个抗dsDNA抗体标准物质的相关信息了。


而这一情况,也给国内一些自身抗体检测试剂的注册带来了一定困难。例如,A公司在2019年获得了十五项自身抗体谱检测试剂盒(流式荧光发光法)的注册证,其中抗dsDNA抗体的溯源只能到德国C公司的抗dsDNA抗体检测试剂盒,无法溯源到国际标准品。

但是,还有一些近些年新获得注册证的企业,例如,B公司在2019年获得抗核抗体检测试剂盒(磁条码免疫荧光发光法)的注册证,厂家宣传其公司的抗dsDNA抗体可以溯源到国际标准品Wo/80,这个让业内很多专业人士感到困惑。


虽然,近些年抗dsDNA抗体标准物质的制备有所进展。目前,我们已经可以在NIBSC官网上查找到第二个抗dsDNA抗体标准物质15/174的相关信息,并可以进行采购及后续的测试,但是这个标准物质与Wo/80并无任何关系。


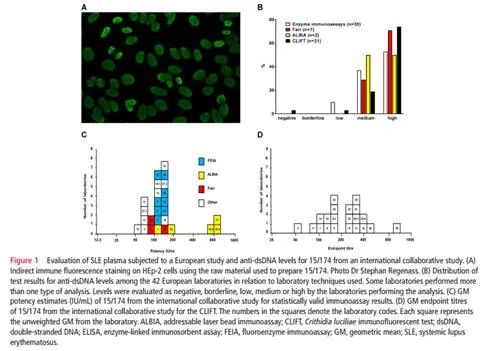
15/174来源于一名女性系统性红斑狼疮患者,该患者符合1997年ACR分类标准,该项研究由EULAR旗下的Autoantibody Study Group牵头,纳入了42家欧洲实验室。虽然,实验室验证结果显示该标准物质与目前市场上主流的商业化试剂均有反应性,但不同实验室回报的结果差异非常大,免疫学检测结果从56IU/ml—847IU/ml,CLIFT检测的最终稀释滴度从50到1000。


最为关键的是,目前缺少可类比的方法将15/174与Wo/80关联,且Wo/80早在十多年就已经告罄。纵EULAR之力也无法再找到Wo/80用于对15/174进行赋值,因此也就无法将15/174作为Wo/80的替代品。关于这一点NIBSC在其官方文件中也多次强调,这是两个完全没有任何关联的物质,其命名也刻意有所差异,所以将15/174命名为Lupus (oligo-specific) anti-dsDNA antibodies。
 



尽管目前有多个国际组织,如CDC、EASI、IFCC等,都在积极推进自身抗体的标准化工作,但是目前看来依旧是路漫漫其修远兮。

声明:
1、凡本网注明“来源:小桔灯网”的所有作品,均为本网合法拥有版权或有权使用的作品,转载需联系授权。
2、凡本网注明“来源:XXX(非小桔灯网)”的作品,均转载自其它媒体,转载目的在于传递更多信息,并不代表本网赞同其观点和对其真实性负责。其版权归原作者所有,如有侵权请联系删除。
3、所有再转载者需自行获得原作者授权并注明来源。

最新评论

关闭

官方推荐 上一条 /3 下一条

客服中心 搜索 洽谈合作
返回顶部