立即注册找回密码

QQ登录

只需一步,快速开始

微信登录

微信扫一扫,快速登录

搜索
小桔灯网 门户 资讯中心 政府动态 查看内容

『ICL视角』规范医疗服务,遏制过度医疗检查,元芳,你怎么看

2020-9-15 17:58| 编辑: 沙糖桔| 查看: 2235| 评论: 0|来源: 独立医学实验室资讯 | 作者:蓝天

摘要: 今年5月底,《民法典》发布,其中第一千二百二十七条明确提出:医疗机构及其医务人员不得违反诊疗规范实施不必要的检查。9月1日下午,中共中央总书记、国家主席、中央军委主席、中央全面深化改革委员会主任习近平主 ...


今年5月底,《民法典》发布,其中第一千二百二十七条明确提出:医疗机构及其医务人员不得违反诊疗规范实施不必要的检查


9月1日下午,中共中央总书记、国家主席、中央军委主席、中央全面深化改革委员会主任习近平主持召开中央全面深化改革委员会第十五次会议并发表重要讲话。


会议审议通过了《关于进一步规范医疗行为促进合理医疗检查的指导意见》等五个文件。


会议强调,进一步规范医疗行为、促进合理医疗检查,要从规范医疗主体行为入手,加大对医疗机构和医务人员行为的监督管理,加强技术创新,促进资源共享,统筹推进医疗管理体制、运行机制、服务价格、绩效分配等综合性改革,扎实推进行业作风建设。


需要注意的是,这是最高层罕见关注“规范医疗行为促进合理医疗检查”这么具体的问题,其意义不可小觑。


近几年,对于药品和耗材的控费措施不断,医疗控费的大趋势下,ICL应该如何应对,我们有过一些初步的探讨,上半年医保基金收入下降9.8%,从控费难题看ICL如何主动出击结果互认20年首次迎来突破,看ICL在结果互认中的作用。


随着政策的出台与落地,如何更加规范、合理的参与到医疗服务的环节,这个是ICL不能回避的问题。我们与以往的医药销售模式不同,也不能相同,如何更有创造性的提供医疗服务,ICL必定走的更长远。




各省级单位已开始行动




  • 1月8日,河北省卫健委办公室关于印发河北省大型医院巡查工作实施方案(2020-2022年度)的通知,进一步加强卫生行业行风建设,落实党风廉政建设主体责任,推进公立医院高质量发展。


  • 1月10日,山东省卫健委印发《全省大型医院巡查工作方案 (2020—2022年)》,全面开展大型医院巡查工作。


  • 7月,陕西省卫健委印发的《2020年全省卫生健康行业作风专项整治行动方案》也明确,开展行业学会协会专项治理行动,深入清理群众身边的医疗行业乱象,严肃查处收取医药耗材企业回扣行为,并在2020年8月底前全面清查、集中整治。


  • 8月12日,辽宁省卫健委印发《辽宁省大型医院巡查工作实施方案(2020-2022年度)》,有计划、分步骤地开展本轮巡查工作,重点巡查医疗卫生行风建设“九不准”。


  • 8月底,北京市卫健委发布《关于开展医疗行业作风建设工作专项行动的通知》。该专项行动将分三步实施,集中宣传整治时间是2020年9月-11月。


  • 9月3日,省卫生健康委印发《甘肃省2020年医疗行业作风建设工作专项行动方案》。决定从2020年9月至12月,对各级各类医疗机构和医务人员(含社会办医疗机构),开展专项整治行动。


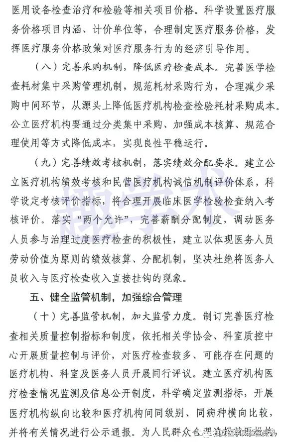
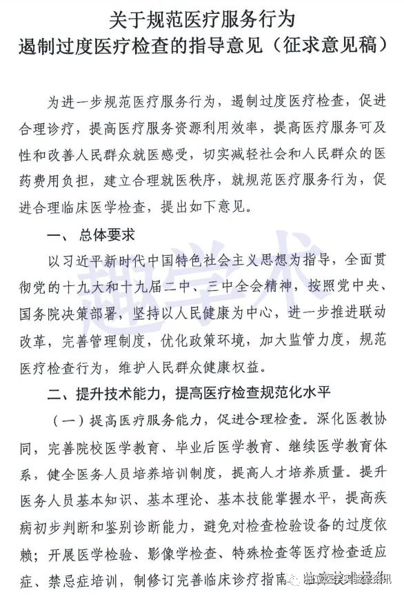
趣学术搜索进一步发现,在去年9月份,有一份名为《关于规范医疗服务行为遏制过度医疗检查的指导意见(征求意见稿)》网络上流传,其内容和上述省市透露出的规范医疗服务、遏制过度诊疗的内容十分吻合,趣学术将内容分享如下,供行业参考,当然,我们也期待深改组批准通过的文件的正式发布,一切均以正式文件为准。

 

 



资料来源:趣学术、健康四川、新华社、健康报等官方报道。

声明:
1、凡本网注明“来源:小桔灯网”的所有作品,均为本网合法拥有版权或有权使用的作品,转载需联系授权。
2、凡本网注明“来源:XXX(非小桔灯网)”的作品,均转载自其它媒体,转载目的在于传递更多信息,并不代表本网赞同其观点和对其真实性负责。其版权归原作者所有,如有侵权请联系删除。
3、所有再转载者需自行获得原作者授权并注明来源。

最新评论

关闭

官方推荐 上一条 /3 下一条

客服中心 搜索 洽谈合作
返回顶部