立即注册找回密码

QQ登录

只需一步,快速开始

微信登录

微信扫一扫,快速登录

搜索
小桔灯网 门户 资讯中心 政府动态 查看内容

国家发改委掷下8个亿,推进体外诊断产品全国覆盖!IVD企业做好准备

2020-9-4 00:00| 编辑: 沙糖桔| 查看: 2373| 评论: 0|来源: 国家发改委 / 赛柏蓝器械

摘要: 9月2日,国家发改委发布消息:根据国家药品安全规划,发改委向京津冀协同发展、“一带一路”建设、长江经济带发展、粤港澳大湾区建设、长三角一体化发 ...


来源:国家发改委 / 赛柏蓝器械

整理:小桔灯网



图 源:中国医药报


9月2日,国家发改委发布消息:根据国家药品安全规划,发改委向京津冀协同发展、“一带一路”建设、长江经济带发展、粤港澳大湾区建设、长三角一体化发展等国家发展战略区域有关省份下达了2020年医疗器械检测能力项目投资计划。


划重点!划重点!划重点!


1:本次共下达中央预算内投资8亿元,重点提升康复器械、骨科植入物等领域和方向的检验检测水平,补齐新技术领域的检验检测能力短板。


2:资金使用覆盖在“长三江发展区”、“粤港澳大湾区”、“一带一路建设区”等21个省份的医疗产业。


3:针对新冠肺炎疫情,项目进一步提升快速检测体外诊断试剂、便携式医学影像设备、体温体征检测监护设备、车载医用电气设备等检测能力。

卫健委:全国配备IVD产品!


值得一提的是,仅在8月31日,国家卫健委规划发展与信息化司就表示要在全国发热门诊配备IVD设备,并下发了相关文件—《发热门诊建筑装备技术导则(试行)》(下称《技术导则》)。


图源:赛柏蓝器械


除了国家卫健委,今年7月,北京市卫健委发布《关于加快推进我市医疗机构发热门诊建设改造有关工作的通知》,同样明确发热门诊实验室的建设标准要求和相关IVD仪器设备的配置。


上述通知显示,发热门诊临床实验室开展的检验项目包括:


  • 临床血液/体液应开展项目:全血细胞计数、尿液干化学分析、粪便常规检查;


  • 临床生化应开展项目:钾、钠、氯、钙、碳酸氢盐/总二氧化碳、血糖、肌酐等;


  • 临床免疫/血清学应开展项目:特定流行性传染病抗原和/或抗体、降钙素原、C-反应蛋白;


  • 临床分子生物学应开展项目:特定流行性传染病病原体核酸检测。

国务院:做好IVD物资采购储备工作


同是8月31日,国务院发布《进一步推进新冠病毒核酸检测能力建设工作方案》(下称《工作方案》)显示,到2020年9月底前,实现辖区内三级综合医院、传染病专科医院、各级疾控机构以及县域内至少1家县级医院具备核酸采样和检测能力。

到2020年底前,所有二级综合医院具备核酸采样和检测能力,完成城市检测基地和公共检测实验室建设等。城市检测基地检测能力应达到1万份/天,发生疫情时通过增加班次达到3万份/天。


《工作方案》显示,鼓励各地、各有关机构开展检测设备研发和检测技术方法优化,大力推广使用新技术新产品,进一步提高检测效率和质量。根据检测需求和应用场景,配备不同通量和速度的检测设备。


城市检测基地和公共检测实验室建设单位要做好检测物资采购储备工作。各地要统筹安排好本地核酸检测能力建设工作,支持建设单位和生产企业利用国家重点医疗物资保障调度平台做好产需对接。


同时要求各地要加大配套政策和资金支持力度,保障相关实验室基础设施建设、设备配置等。要切实优化调整财政支出结构,统筹用好中央预算内投资、抗疫特别国债等多种渠道资金。


根据《工作方案》,本次工作任务主要包括提高日常核酸检测能力以及建设机动核酸检测力量。


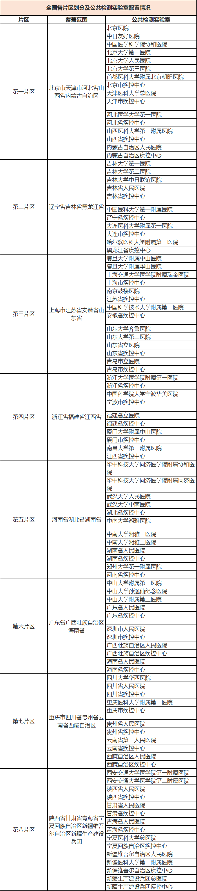
要求综合各地医疗卫生资源布局和地理交通等因素,在全国选取100家大型公立医院、疾控中心建设公共检测实验室。


每个公共检测实验室要具备1万份/天的检测能力,配备移动方舱实验室(移动生物安全二级实验室)及相关辅助移动设施,全国形成100万份/天的机动检测储备能力。


附:全国各片区划分及公共检测实验室配置情况

 

 
声明:
1、凡本网注明“来源:小桔灯网”的所有作品,均为本网合法拥有版权或有权使用的作品,转载需联系授权。
2、凡本网注明“来源:XXX(非小桔灯网)”的作品,均转载自其它媒体,转载目的在于传递更多信息,并不代表本网赞同其观点和对其真实性负责。其版权归原作者所有,如有侵权请联系删除。
3、所有再转载者需自行获得原作者授权并注明来源。

最新评论

关闭

官方推荐 上一条 /3 下一条

客服中心 搜索 洽谈合作
返回顶部