生物安全Ⅱ级实验室开展新型冠状病毒检测的风险评估与防控
2020-8-31 11:05|
编辑: 沙糖桔|
查看: 2787|
评论: 0|来源: 中华检验医学杂志 | 作者:华文浩 盛琳君 宋丽红 王清涛
摘要: 作者:华文浩 盛琳君 宋丽红 王清涛2020年1月12日,世界卫生组织WHO将新型冠状病毒病毒命名为2019新型冠状病毒(2019 novel coronavirus,2019-nCoV)。国家卫生健康委员会将该病毒导至的疾病纳入《中华人民共和国传 ...
2020年1月12日,世界卫生组织WHO将新型冠状病毒病毒命名为2019新型冠状病毒(2019 novel coronavirus,2019-nCoV)。国家卫生健康委员会将该病毒导至的疾病纳入《中华人民共和国传染病防治法》规定的乙类传染病,按照甲类传染病管理[1]。目前,2019-nCoV已经蔓延至全国及部分国家。生物安全Ⅱ级实验室开展2019-nCoV感染患者实验检测需要进行严格的风险评估。冠状病毒为单股正链RNA病毒,巢病毒目(Nidovirales)、冠状病毒科(Coronaviridae)、正冠状病毒亚科(Orthocoronavirinae)。冠状病毒分为α、β、γ和δ共4个属。可以感染许多动物物种(蝙蝠、狗、猪、老鼠、鸟、牛、鲸、马、山羊、猴子)及人。已知感染人的冠状病毒有6种,α属的人冠状病毒229E(human coranavirus-229E,HCoV-229E)、人冠状病毒NL63(human coranavirus-NL63,HCoV-NL63),β属的人冠状病毒OC43(human coranavirus-OC43,HCoV-OC43)、人冠状病毒HKU1(human coranavirus-HKU1,HCoV-HKU1,在人群中较为常见,致病性较低,一般仅引起类似普通感冒的轻微呼吸道症状。另外2种β属的冠状病毒引起急性严重呼吸综合征(severe acute respiratory syndrome,SARS)和中东呼吸综合征(Middle East respiratory syndrome,MERS)。2019-nCoV对热敏感,56 ℃ 30 min、乙醚、75%乙醇、含氯消毒剂、过氧乙酸和氯仿等脂溶剂均可有效灭活病毒[2]。经呼吸道飞沫和接触传播是2019-nCoV主要的传播途径。气溶胶和消化道等传播途径尚待明确。人与人之间可传播。有研究发现:在咽拭子、痰、下呼吸道分泌物、血液、粪便等标本中可检测出新型冠状病毒核酸[3]。
主要根据流行病学、临床表现、影像学检查、实验室诊断(病毒培养、分离、核酸、测序等方法)。按照国家健康委员会《新型冠状病毒感染的肺炎实验室检测技术指南(第四版)》(国卫办疾控函〔2020〕109号),在生物安全Ⅱ级实验室主要从事未经培养的感染性材料血清学检测、核酸提取、生化分析等操作。预防措施:在生物安全Ⅱ级实验室开展,同时采用生物安全Ⅲ级实验室的个人防护。开展2019-nCoV核酸检测的医疗机构需同时具备以下条件:在设区的市级人民政府卫生主管部门备案的生物安全二级及以上实验室[根据《病原微生物实验室生物安全管理条例》(国务院令第424号)];经过省级卫生主管部门审核备案的临床基因扩增检测实验室[根据《医疗机构临床基因扩增检验实验室管理办法》(卫办医政发〔2010〕194号)]。
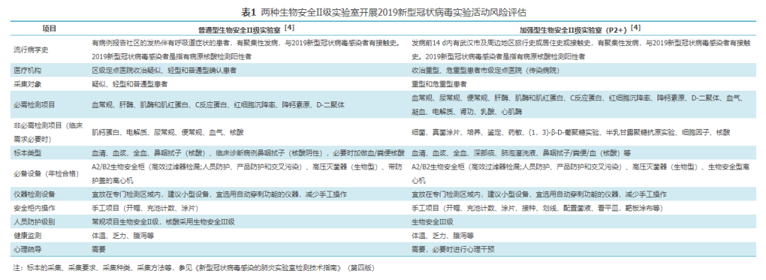
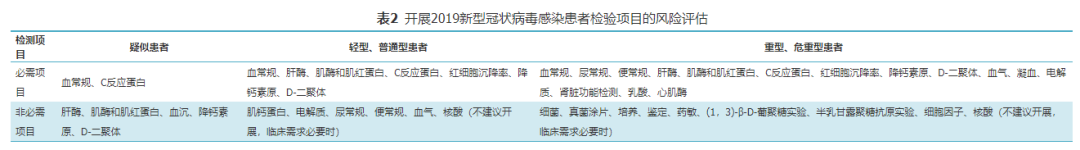
门把手、电梯按钮、电话等公共设施,用75%酒精或者500 mg/L有效氯制剂消毒。操作人员须被告知实验室工作的危险性并接受实验室安全防护培训,自愿从事实验室工作,接受并通过培训后,经过考核,上岗工作。实验操作须遵守实验室的所有制度、规定和操作规程。管理人员均有从事感染实验室的管理经验及一般的微生物学知识。二、2019-nCoV不同生物安全Ⅱ级实验室分层风险评估 两种生物安全Ⅱ级实验室开展2019-nCoV实验活动风险评估见表1。 表1 两种生物安全Ⅱ级实验室开展2019新型冠状病毒实验活动风险评估临床医生需要进行鉴别诊断,主要与流感病毒、副流感病毒、腺病毒、呼吸道合胞病毒、鼻病毒、人偏肺病毒、SARS冠状病毒等其他已知病毒性肺炎鉴别;与肺炎支原体、衣原体肺炎及细菌性肺炎等鉴别。此外,还要与非感染性疾病,如血管炎、皮肌炎和机化性肺炎等鉴别[5]。三、2019-nCoV不同实验活动的风险评估和预防措施 (一)开展2019-nCoV感染患者检验项目的风险评估开展2019-nCoV感染患者检验项目的风险评估见表2。注意:疑似患者尽量减少不必要的开展或在排除2019-nCoV感染后再进行。 表2 开展2019新型冠状病毒感染患者检验项目的风险评估
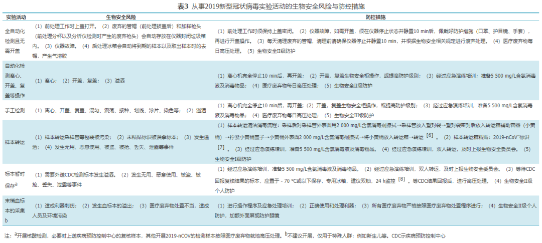
(二)开展2019-nCoV实验活动生物安全风险与防控措施从事2019-nCoV实验活动的生物安全风险与防控措施,见表3。 表3 从事2019新型冠状病毒实验活动的生物安全风险与防控措施从事2019-nCoV临床检测项目需要的个人防护见表4。 表4 从事2019新型冠状病毒临床检测项目需要的个人防护洗手→防护帽→N95口罩(闭合性测试)→防护服→靴套→护目镜→内层手套→隔离衣→外层手套。外层手套→隔离衣→靴套→护目镜(放入消毒桶)→防护服→鞋套→内层手套防护帽→N95口罩→洗手。(一)按照实验区域和实验活动消毒用品正确配制和使用[9,10]消毒用品的配置及使用见表5。注意:建议每天配制消毒液。双层医疗废弃物袋及锐器盒过满,建议医疗废弃物袋达到1/2,锐器盒达到3/4进行处理。擦拭仪器表面,含有仪器的按键。抹布专区专用,使用完毕,要1 000 mg/L有效氯浸泡。双层手套擦拭,擦拭完毕脱外层手套,更换新手套。含氯消毒剂正确使用,防止对人员黏膜及血液系统造成二次伤害。75%乙醇,燃点低,注意消防安全。含氯消毒剂对金属有腐蚀,擦拭金属后,需要清水再次擦拭。 分类处理医疗废弃物见表6。注意:高压灭菌器需要年检,大容积的非快开门式高压灭菌器需要"特种设备作业人员证"。医疗垃圾袋双层包装,贴有标识,不可装载过满。高压后医疗废弃物需要专门的医疗垃圾转运箱及转运车运送,每日对医疗垃圾桶、转运箱及转运车进行消毒。高压洗消间,设立窗户,安装紫外灯及灭蚊灯,一层及地下室必要时安装防鼠板。
处理方法:5 500 mg/L有效氯的毛巾/厚纸巾覆盖,作用30 min,由外向里,进行消毒。如果有玻璃,用镊子夹取,放置锐器盒。脱掉污染的外层手套,更换新手套,放置警示牌。处理方法:如果机器正在运行时发生破裂或怀疑发生劈裂,应关闭机器电源,让机器密闭(30 min)使气溶胶沉积。如果机器停止后发现破裂,应立即将盖子盖上,并密闭30 min。发生这两种情况时都应通知生物安全委员会。随后的所有操作都应戴结实的手套(如厚橡胶手套),必要时可在外面戴一次性手套。在清理玻璃碎片时应当使用镊子,或用镊子夹着的棉花来进行清理。所有玻璃的离心管、玻璃碎片、离心桶、十字轴和转子都应放在无腐蚀性的、已知对相关微生物具有杀灭活性的消毒剂内。未破损的带盖离心管应放在另一个有消毒剂的容器中,然后回收。离心机内腔应用适当浓度的同种消毒剂擦拭,干燥。清理时所使用的全部材料都应按传染性医疗废弃物处理。
每日对检测人员进行健康状态评估(至少监测体温、腹泻、乏力、结膜炎等),同时,对检测人员进行心理状态评估与压力疏导[11]。检测人员因工作量大,免疫力降低,避免隐形感染者的传播。清洁区戴一次性口罩,吃饭、喝水摘下,独立餐具。休息区2 h通风一次。每人间隔1 m远的距离。正确佩戴和摘脱口罩,加强手卫生,阻断接触传播。尽量不触摸眼睛,鼻子。离开实验室前,洗澡、更换个人服装及鞋帽后方可离开。必要时,给检测人员提供可通风的住宿房间。尽量1人/间。2019-nCoV感染离医务人员很近,2020年1月1至28日,武汉大学中南医院受治的138例确诊新型冠状病毒肺炎住院患者中,41%的患者是院内传播造成的感染[12],提示检验人员要在生物安全Ⅱ级实验室开展2019-nCoV检测的实验活动,应进行风险评估,特别注意个人的防护,实验操作的每个细节,生物安全的意识。锻炼身体,劳逸结合,心理健康,确保医务人员及家庭成员零感染,社会零扩散,全身心救治患者。选自中华检验医学杂志, 2019,43(04) |
声明:
1、凡本网注明“来源:小桔灯网”的所有作品,均为本网合法拥有版权或有权使用的作品,转载需联系授权。
2、凡本网注明“来源:XXX(非小桔灯网)”的作品,均转载自其它媒体,转载目的在于传递更多信息,并不代表本网赞同其观点和对其真实性负责。其版权归原作者所有,如有侵权请联系删除。
3、所有再转载者需自行获得原作者授权并注明来源。