立即注册找回密码

QQ登录

只需一步,快速开始

微信登录

微信扫一扫,快速登录

搜索
小桔灯网 门户 资讯中心 市场观察 查看内容

POCT上市公司全面解析:万孚生物全面布局,同时培育凝血&分子检测新增长点

2020-8-28 16:26| 编辑: 沙糖桔| 查看: 3402| 评论: 0|来源: Medii Research

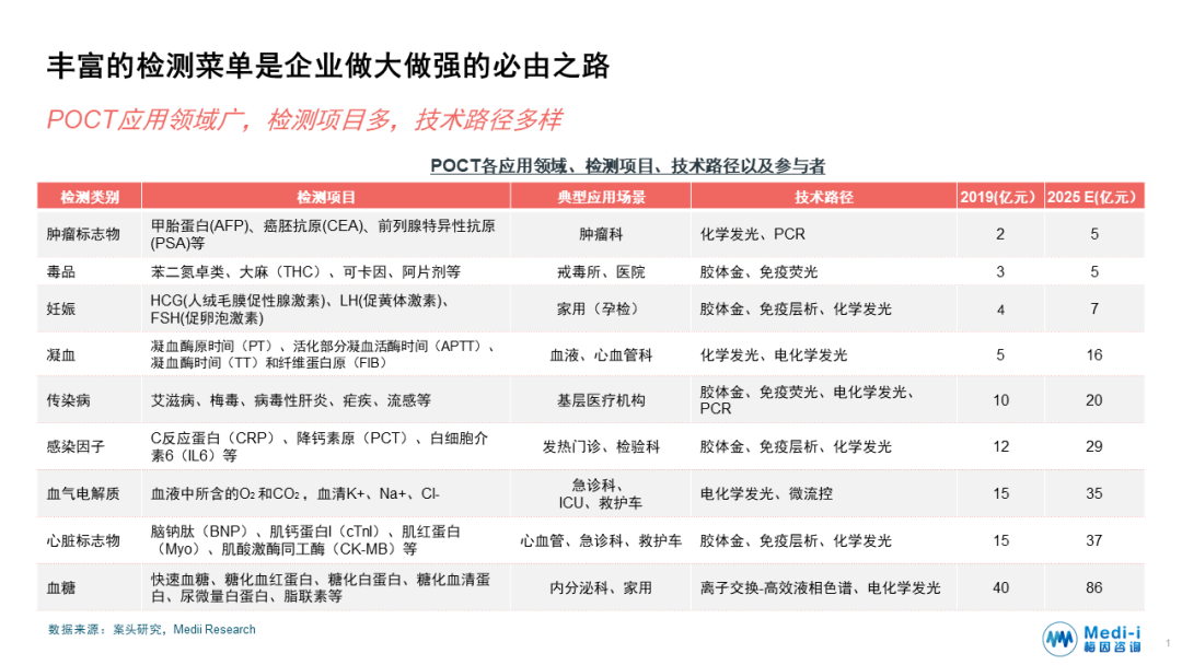
摘要: 凭借快速准确、操作方便等优势,POCT可满足不同场景下检测需求。2019年中国POCT市场规模达106亿元,Medii Research预测到2025年中国POCT市场规模将达240亿元。POCT 九大应用领域中,Medii Research预计2025年心脏标 ...

凭借快速准确、操作方便等优势,POCT可满足不同场景下检测需求。2019年中国POCT市场规模达106亿元,Medii Research预测到2025年中国POCT市场规模将达240亿元。POCT 九大应用领域中,Medii Research预计2025年心脏标志物检测市场规模将达37亿元,份额仅次于血糖检测;19-25年凝血检测市场增速为20%,高于其他检测领域。

到目前为止,A股POCT上市公司(含申报上市)共8家,上市公司的业务布局往往引人关注,尤其是万孚生物、基蛋生物等POCT领导企业。

以万孚生物为例,除血糖检测外,其在POCT各领域均有布局,其中传染病、心脏标志物、炎症、毒品以及优生优育检测为其传统优势业务;而凝血检测为其新发力点,万孚生物于第十七届CACLP展会上重磅发布新血栓六项(TAT、PIC、TM、t-PAIC、FDP、D-Dimer)检测产品,该产品广泛用于骨科、心内科、ICU、妇产科、血液科等科室,以实现对pre-DIC预判以及DIC分型,同时也能即时准确指导抗凝或溶栓治疗决策。

万孚生物在第十七届CACLP展会上也同时发布了Boxarray全自动多重核酸检测分型系统,具备自动、封闭、多重、灵活等特点,实现了样本进结果出,精准检测病原微生物。

据万孚生物年度报告披露,公司正开发基于微流控技术的新一代血糖检测仪器和试剂,这意味着万孚生物将不再缺席血糖检测这一份额最大的市场。

附录:POCT各公司业务拆解


声明:
1、凡本网注明“来源:小桔灯网”的所有作品,均为本网合法拥有版权或有权使用的作品,转载需联系授权。
2、凡本网注明“来源:XXX(非小桔灯网)”的作品,均转载自其它媒体,转载目的在于传递更多信息,并不代表本网赞同其观点和对其真实性负责。其版权归原作者所有,如有侵权请联系删除。
3、所有再转载者需自行获得原作者授权并注明来源。

最新评论

关闭

官方推荐 上一条 /3 下一条

客服中心 搜索 洽谈合作
返回顶部