立即注册找回密码

QQ登录

只需一步,快速开始

微信登录

微信扫一扫,快速登录

搜索
小桔灯网 门户 资讯中心 政府动态 查看内容

财政厅:严格限制进口医疗器械

2020-8-28 00:00| 编辑: 沙糖桔| 查看: 3138| 评论: 1|来源: 赛柏蓝器械

摘要: 文件指出,严格落实过“紧日子”的要求,从严核准政府采购进口产品;拟采购的产品有国产同类产品的,原则上不允许采购进口产品1原则上必须采购国产器械8月24日,广东省财政厅发布《关于省政协十二届三次会议第202005 ...




文件指出,严格落实过“紧日子”的要求,从严核准政府采购进口产品;拟采购的产品有国产同类产品的,原则上不允许采购进口产品



 1

原则上必须采购国产器械



8月24日,广东省财政厅发布《关于省政协十二届三次会议第20200567号提案答复的函》,其中关于支持国产大型医用设备推广应用的提案,经综合省科技厅、省工业和信息化厅、省卫生健康委等单位意见,现将办理有关情况答复如下:



《国务院办公厅关于促进医药产业健康发展的指导意见》(国办发〔2016〕11号)第十三条规定,国产药品和医疗器械能够满足要求的,政府采购项目原则上须采购国产产品,逐步提高公立医疗机构国产设备配置水平。


去年省科技厅会同广东省卫生健康委、省药品监管局发布重点领域研发计划“高端医疗器械”重点专项指南,重点支持突破医学影像设备、先进治疗设备、生物医用材料及植(介)入器械、体外诊断设备与试剂等领域制约行业创新发展的关键技术瓶颈,研制一批具有自主知识产权的设备与器械、核心部件、新型生物材料等,进一步强化广东省在医疗器械领域的特色和优势。


积极鼓励公立医疗器械使用单位优先配置国产自主品牌乙类大型医用设备,逐步提高国产医用设备配置水平。省科技厅会同省卫生健康委等9个部门联合出台《关于促进生物医药创新发展的若干政策措施》,鼓励在粤医疗机构加大对疗效确切、质量可控、供应稳定的创新药品和医疗器械的采购比重。




 2

严格管制进口医疗器械



8月24日的这份消息中指出,广东省将积极推进省级医疗机构国产大型医疗设备占有率。


在不违反现行法律的前提下,严格执行《政府采购进口产品管理办法》(财库〔2007〕119号)的规定。政府采购应当采购本国产品,采购人需要采购的产品在中国境内无法获取或者无法以合理的商业条件获取,以及法律法规另有规定确需采购进口产品的,实行审核管理。


将建立省级进口产品清单,由省卫生健康委牵头组织专家对医疗设备国内外同类产品相关参数逐条比对论证,对国内产品不能达到的参数制订进口产品清单,实行动态管理(满1年重新论证,期间如有国内产品达到要求,将被移出清单);


省级医疗机构在2020年部门预算编制中,拟采购进口产品的,编制进口清单目录内项目的政府采购预算。如果因信息不对称等原因,仍有满足需求的国内产品要求参与采购竞争的,不得对其加以限制,按照公平竞争原则实施采购。


下一步,省厅将根据我省政府采购深化改革的工作部署,严格落实政府采购应当采购本国产品的有关规定。一是动态管理省卫生健康委省级医疗机构进口清单,及时跟进调整;优化政府采购进口产品核准流程,将政府采购核准前置到预算环节,从源头上要求采购人合理确定采购需求、采购预算。


二是探索建立政府采购结果评价制度,对政府采购的资金节约、政策效能、透明程度以及专业化水平进行综合、客观评价。三是贯彻落实《财政部关于促进政府采购公平竞争优化营商环境的通知》(财库〔2019〕38号)有关规定,促进我省政府采购领域公平竞争、优化营商环境。



 3

基层机构应首选国产



广东省卫生健康委积极加大对国产自主品牌大型医用设备配置许可环节支持力度。


对于医疗器械使用单位申请大型医用设备配置许可,在实际操作中,明确市(县)级以下医疗机构首次配置大型医用设备的,以及市(县)级医疗机构配置第2台及以上的、地级市以上的医疗机构配置第3台以上的、明确用于特定专科使用的,原则上应选择国产设备。


同时简化配置国产大型医用设备的审批程序,优化审批服务,将乙类大型医用设备配置的许可审批时限由法定的20个工作日调整为8个工作日,落实“马上办、网上办”。据统计,国产自主品牌的产品占我省医疗器械使用单位配置的比例已达到约14%。


省卫生健康委在组织大型医用设备配置证许可中,将继续加大对国产自主品牌支持力度。特别是对首台套产品、国家科技部成果转化项目产品、中央和省委组织部认定的人才项目产品、广东生产产品、科技部认定国内首创产品、国家食品药品监督管理总局认定的创新产品、获得“珠江人才计划”团队企业的产品等七类产品,加大支持力度。


同时,在全年配置中,重点支持提高广东自主研发生产的粤产符合上述七类之一的创新产品配置的比例,持续支持医疗器械创新发展和成果转化,按照国家的统一部署和省里的具体要求,做好国产医疗器械设备首台套产品政府首购制度的研究及相关国内首创产品的认定工作,继续组织我省企业加大医用设备生产,推动设备在医疗机构的推广应用。

 


 4

特殊需求时可破例



7月30日,广东省财政厅发布关于规范省级单一来源采购方式审批和进口产品核准管理有关事项的通知,内容指出从严核准政府采购进口产品。



符合下列情形之一的,采购人可以采购进口产品:


在中国境内无法获取的或者无法以合理的商业条件获取的;为在中国境外使用而进行采购的;国内有同类产品但无法满足实质需求,确需采购进口产品的;省属高校、科研院所以及使用省社科项目资金采购科研仪器设备的项目的承担单位采购科研仪器设备的。


在流程上,采购人拟采购进口产品的,应当在采购活动开始前,邀请专家进行专业论证,专家应当客观、独立地提出具体论证意见。


拟采购的产品有国产同类产品的,原则上不允许采购进口产品。确实需要采购进口产品的,采购人应当从进口产品的必要性、不可替代性、采购国产同类产品对工作的实质性影响等方面提出申请,论证专家应当客观、独立地就采购人的申请理由进行论证,论证意见应当完整、清晰和明确,并按照规定格式,由论证专家手工填写。



 5

205种采购清单公布



广东省卫健委曾发布《关于 2019 年省级卫生健康机构进口产品清单的公示》,纳入2019年广东省省级卫生健康机构进口产品目录清单的医疗设备,共计132种,试剂73种。



除了纳入《进口产品清单》的132种医用设备产品,省级公立医院在政府采购中,原则上均需采购国产。


(来源:医疗器械经销商联盟整理)


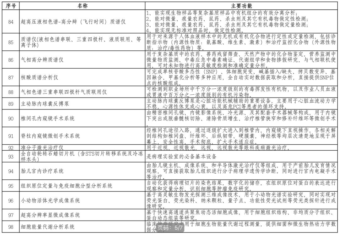
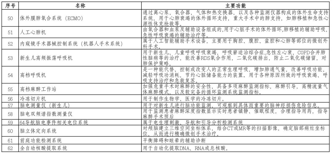
附:上表中医疗器械对应的主要功能



声明:
1、凡本网注明“来源:小桔灯网”的所有作品,均为本网合法拥有版权或有权使用的作品,转载需联系授权。
2、凡本网注明“来源:XXX(非小桔灯网)”的作品,均转载自其它媒体,转载目的在于传递更多信息,并不代表本网赞同其观点和对其真实性负责。其版权归原作者所有,如有侵权请联系删除。
3、所有再转载者需自行获得原作者授权并注明来源。

刚表态过的朋友 (0 人)

发表评论

最新评论

引用 ll8848 2020-8-31 09:50
支持国产

查看全部评论(1)

关闭

官方推荐 上一条 /3 下一条

客服中心 搜索 洽谈合作
返回顶部