立即注册找回密码

QQ登录

只需一步,快速开始

微信登录

微信扫一扫,快速登录

搜索
小桔灯网 门户 资讯中心 感染诊疗 新冠防控 查看内容

PCR实验室建设快跑,2020年医疗行业下半场!

2020-6-24 13:54| 编辑: 班木芙兰| 查看: 3540| 评论: 0|来源: 医趋势

摘要: 新冠肺炎疫情汹涌来袭,中国遭遇了一场传播速度最快、感染范围最广、防控难度最大的公共卫生事件。新冠肺炎疫情还成为了一台“显微镜”,细致入微地检测中国医疗体系的各个方面,暴露了中国在传染病、应急医疗等方面 ...


新冠肺炎疫情汹涌来袭,中国遭遇了一场传播速度最快、感染范围最广、防控难度最大的公共卫生事件。


新冠肺炎疫情还成为了一台“显微镜”,细致入微地检测中国医疗体系的各个方面,暴露了中国在传染病、应急医疗等方面的短板。


“补短板、堵漏洞、强弱项”的号召不断体现在了一份份官方文件中,它们将如何在一线下沉、实践,真正结成一张公共安全防护网,是全社会关心的话题。


PCR实验室的建设就是在这样的氛围中被推向高潮。


PCR实验室,又叫基因扩增实验室。可以通过将病毒体内所含的基因进行扩增的方法,测出一些病毒含量不高的感染者体内是否含有特定的病毒,是病毒感染性疾病专用的一种检测手段。


P2、P3是指实验室的防护级别,按照世界卫生组织的划分,P2实验室适用于对人和环境中有潜在危害的微生物的检测、分析。


国家卫健委2月发布一份指南要求,针对新冠病毒进行的核酸检测、抗原检测、血清学检测、生化分析等操作,应当在P2实验室进行。


多部门发文,建设PCR实验室刻不容缓


此次北京新发地疫情之后,北京当机立断在丰台区迅速启动战时机制,同时扩大核酸检测范围,随调随控。


据北京市政府通报,6月13日至16日,北京已完成35.6万人的核酸检测,6月17日又将完成对大数据筛查的35.5万涉疫市场相关人员的检测工作。


这与北京所具备的核酸检测能力分不开。目前,北京市具备核酸检测能力的机构已达到98所,可以应对激增的人群检测方面需求。


但显然,并非所有地区都具备这样的核酸检测能力,这是在前期抗疫过程中就已经暴露出来的问题,也是当前中国公共卫生体系亟待解决的短板。


也因此,多部门先后发文推动PCR实验室的建设


4月18日,国务院发布《关于进一步做好疫情期间新冠病毒检测有关工作的通知》:

  • 三级综合医院均应当建立符合生物安全二级及以上标准的临床检验实验室,具备独立开展新型冠状病毒检测的能力


5月2日,卫健委发布《关于落实常态化疫情防控要求进一步加强医疗机构感染防控工作的通知》要求:

  • 所有三级医院以及县医院开展建设PCR实验室

  • 其他二级以上医院也应当同时加强建设PCR实验室。


5月9日,国家发改委发布《关于印发公共卫生防控救治能力建设方案的通知》:

  • 实现每省至少有一个达到生物安全三级(P3)水平的实验室;

  • 配备聚合酶链式反应仪(PCR)等检测设备,每个地级市至少有一个达到生物安全二级(P2)水平的实验室


6月8日,国家卫生健康委发布《关于加快推进新冠病毒核酸检测的实施意见》:

  • 首次将新冠病毒核酸检测纳入医疗卫生机构业务考核内容中。


国务院、卫健委、国家发改委的相继发文,促成了大规模的PCR实验室建设需求。


扩大核酸检测范围已经是常态化防控措施。王辰、张文宏等专家多次表示,秋冬季节疫情可能再次传播,从这个角度来说,PCR实验室的建设也是在提前做准备——如果有下一次,不打无准备的“仗”


市场刚需,60亿增量


全国公立三级医院数量为2263家,其中约60%医院拥有核酸检测能力,预计新增PCR实验室需求数量为905家


PCR实验室对洁净和恒温恒湿有不同需求,所以一般会分为以下几类:

  • 对洁净度没有明确要求的PCR实验室整体装修造价约2500-3000元/㎡

  • 洁净度为十万级的恒温恒湿洁净要求的PCR实验室整体装修造价约3000-4000元/㎡


低端PCR实验室建设成本约60-100万元,高端PCR实验室建设成本约300-400万元,假设平均建设成本为200万元/家,新增建设投入约18.1亿元


假设PCR实验室正常投入使用之后,带动的试剂收入450万元/年,每年累计试剂收入约40.7 亿元


近60亿元的市场增量,对于提供PCR实验室建设以及相对应试剂等耗材的企业来说,无疑是一个新的增长点。


PCR实验室特点:独立区域设计、单一方向流程


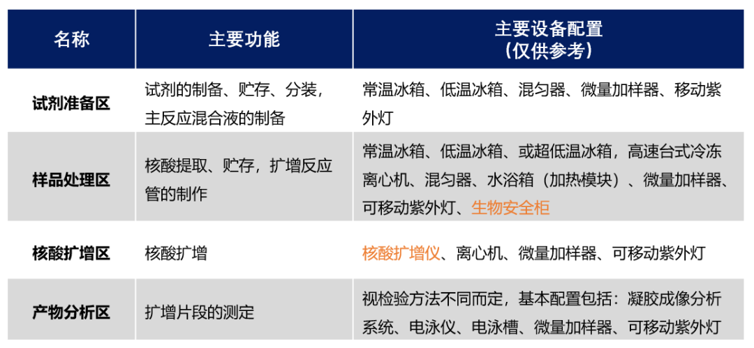
标准的PCR实验室分为四个区域:试剂准备区、样品处理区、核酸扩增区、产物分析区


避免污染是PCR实验室设计建设首要考虑重点。


由于PCR技术的高度敏感性,PCR技术要求高、影响因素多,从样品制备到结果的产生,任何一处细微的失误均会造成结果的偏差,导至样品的假阳性和假阴性结果。


为了避免污染,保证结果准确性,PCR实验室的各个工作区域必须严格遵循单一方向进行,即只能从试剂准备区→标本制备区→扩増反应混合物配制和扩增区→扩增产物分析区各实验区之间的试剂及样品传递应通过传递窗进行。


除此之外,还要注意保证实验室洁净环境,人流物流严格分流,设计合理的压力梯度,形成有序的气流组织方向,切实做到避免交叉污染。


▲PCR实验室平面图


建设潮来袭,谁能分一杯羹?


设备厂商最早感受到实验室建设潮的到来。

① 设备及试剂供应——销量暴涨


▲四个区域的主要功能和配置


根据PCR实验室四大区域的主要配置,PCR实验室的必备仪器,迎来销量暴涨。


新华医疗-生物安全柜销量翻倍


春节后,新华医疗生物安全柜的订单激增。疫情以来,新华医疗生物安全柜的销售量总计六七百台,是去年同期的两倍


生物安全柜是微生物实验室的必备设备,也是P2实验室的核心设备,属于三类医疗器械。其原理是控制气流,使得微生物实验操作过程中产生的空气气溶胶物质不进入实际工作区,确保样本不受污染、微生物不外溢。


与生物安全柜类似,核酸提取仪、核酸扩增仪等设备供应商也将在PCR实验室的建设“快跑”中分得一杯羹。据透露,珀金埃尔默在全自动核酸提取设备及试剂等设备耗材领域的销售额随之获得超出预期的增长。


大批核酸检测试剂制造商Q1营收暴涨,预期Q2继续放量


之江生物、达安基因、华大基因、硕世生物等企业受益于核酸检测试剂盒获批,营收及净利润在2020年Q1暴涨。


以之江生物为例,

2020年之前,之江生物还在为1年不到2次的存货周转频率忧心忡忡。新冠疫情出现后,做核酸检测试剂盒的之江生物在“抗疫”的战斗中一展身手。


2020年1月26日,在确认新冠肺炎人传人之后,之江生物成为了国内首批获得新冠病毒核酸检测试剂注册证的企业,随后快速量产检查试剂盒。


2020年Q1,之江生物的净利润和经营现金净流入量开始飙涨,三个月的时间净利润9982万元,超过了2019全年的规模


达安基因:营收5.89亿元,同比+133.16%;归母净利润1.80亿元,同比+653.94%。

华大基因:营收7.91亿元,同比+35.78%;归母净利润1.15亿元,同比+42.59%。

硕世生物:营收为2亿元,同比+276.21%;净利润为1.04亿元,同比+670.91%。 


6月1号,在硕世生物、圣湘生物等同行之后,之江生物也向上交所递交了科创板上市申请。


在当前新冠检测“应检尽检”的形势下,PCR实验室的建成,也将推动这些企业新冠核酸试剂的进一步放量。

② 第三方实验室服务商——以“整体解决方案为卖点


在新冠疫情之下,一些无法提供新冠检测的医院是通过将样本送至第三方实验室来解决检测需求的。随着国家对于医院本身核酸检测能力要求的提高,这种做法变得不合时宜,第三方实验室的订单量将会出现下滑。


“祸兮福之所倚”。第三方实验室在PCR实验室建设方面具备完善的解决方案,转换思路,从PCR实验室建设大潮中分一杯羹也未尝不可。


润达医疗-获超60家PCR实验室建设订单


润达医疗为PCR实验室建设提供全产品链服务。PCR实验室增量业务亮眼。


截至2020年5月底,润达医疗共获得超过60家PCR实验室建设订单,预计2020年贡献收入超1亿元;未来润达医疗将计划为约200家医疗机构客户扩建PCR实验室,预计有望为公司新增约4亿元建设收入,约9亿元/年的试剂收入。


除此之外,由于各地疾控中心的扩建,润达医疗陆续接到各级疾控中心采购防控检测设备的订单;各地医院门诊部、传染科的扩建,也为企业带来业务增量。


迪安诊断-“神速”完成近百家PCR实验室共建


与润达一样,除了自建实验室外,迪安诊断还提供合作共建实验室的一体化整体解决方案,“神速”完成了全国近百家医院的临床基因扩增(PCR)实验室合作共建工作。


迪安诊断旗下子公司设置的PCR实验室也已成为部分省临检中心与省医院协会临床检验管理专业委员会共同指定的临床基因扩增检验实验室技术人员上岗培训实验操作培训基地。


③ 其他企业跨界加入


还有一些企业瞅准发展契机,也跻身PCR实验室建设。比如乐普医疗


乐普医疗这家一直围绕在心血管疾病全生态产业链的企业,根据形势的变化,开启了传染病核酸检测(PCR)实验室整体解决方案,包括为医疗机构提供包括实验室体系搭建、人员培训、耗材供应等服务,并帮助合作单位快速顺利完成实验室验收工作。


据披露,乐普医疗PCR建设的团队可在10-15天内完成全流程实验室建设服务,还可根据院方的不同需求,提供多种个性化解决方案,在新冠病毒核酸检测基础上,还可按需提供、呼吸道、消化道检测、肝炎系列等多系列项目。



2020年下半场,各大医院将热火朝天的进入PCR实验室建设。当国务院、卫健委、国家发改委的相关要求达成之际,就是中国公共卫生体系到达一个新高度之时。

声明:
1、凡本网注明“来源:小桔灯网”的所有作品,均为本网合法拥有版权或有权使用的作品,转载需联系授权。
2、凡本网注明“来源:XXX(非小桔灯网)”的作品,均转载自其它媒体,转载目的在于传递更多信息,并不代表本网赞同其观点和对其真实性负责。其版权归原作者所有,如有侵权请联系删除。
3、所有再转载者需自行获得原作者授权并注明来源。

最新评论

关闭

官方推荐 上一条 /3 下一条

客服中心 搜索 洽谈合作
返回顶部