立即注册找回密码

QQ登录

只需一步,快速开始

微信登录

微信扫一扫,快速登录

搜索
小桔灯网 门户 资讯中心 投融动态 查看内容

达安基因参股企业,安必平科创板首发过会

2020-6-7 00:00| 编辑: 小桔灯网| 查看: 9539| 评论: 0|来源: IVD从业者丨作者:锁炎

摘要: 6月3日,上海证券交易所科创板股票上市委员会2020年第35次会议结果显示:广州安必平医药科技股份有限公司(下称:安必平)通过审核。与之江生物第一季度净利润近亿不同,安必平公开的资料显示,其2020 年第一季度经营 ...




6月3日,上海证券交易所科创板股票上市委员会2020年第35次会议结果显示:广州安必平医药科技股份有限公司(下称:安必平)通过审核


与之江生物第一季度净利润近亿不同,安必平公开的资料显示,其2020 年第一季度经营业绩出现较大幅度下滑:2020 年第一季度公司实现营业收入 3,846.19 万元(经审阅),同比下降 45.64%;实现 归属于母公司股东的净利润为 988.05 万元(经审阅),同比下降 37.12% 。


2020 年 1-6 月,安必平预计实现营业收入为 12,800.00 万元-13,800.00 万元,同比下降17.90%-11.49%;预计实现归属于母公司的净利润为 2,800.00 万元-3,100.00 万元,同比下降 11.52%-2.04%。






关于安必平

安必平是一家从事体外诊断试剂和仪器的研发、生产和销售的国家高新技术企 业,目前业务聚焦于病理诊断领域,建立了细胞学诊断、免疫诊断和分子诊断三 大技术平台,覆盖从细胞形态到蛋白表达、基因检测等,主要应用于肿瘤的病理诊断,包括细胞学诊断 试剂和仪器(LBP 系列)、免疫组化诊断试剂和仪器(IHC 系列)、分子诊断试剂 和仪器(PCR 系列、FISH 系列)等系列 504 种注册/备案产品(截至 2020 年 4 月 30 日),是国内为数不多的能为医疗机构提供完整的病理诊断解决方案的厂家之一。 
安必平自主开发了沉降式液基细胞学技术、反向点杂交 PCR 制备技术、实时荧光 PCR 制备技术、FISH 探针标记技术、病理诊断抗体筛选及质控技术和相关配套仪器制造技术等多项核心技术
截至其上市保荐书出具之日,共获得授权专利 61 项,其中发明专利 15 项,并形成相关软件著作权27 项。
目前,上市公司达安基因全资子公司广州市达安基因科技有限公司持有广州安必平医药科技股份有限公司4.98%的股份。

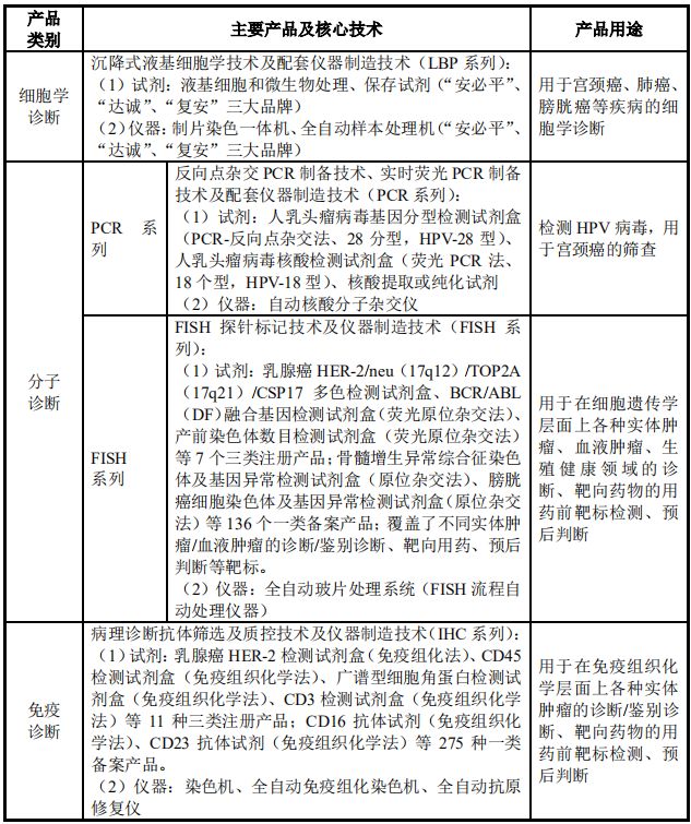
安必平主要产品

安必平的主要产品为病理诊断试剂和仪器,涵盖细胞学诊断、分子诊断和免疫组化三大技术平台,主要应用于肿瘤的病理诊断。

安必平业绩表现

▲广州安必平医药科技股份有限公司近几年业绩表现产品(图片取自招股书)

2016年-2018年及2019年上半年,公司分别营收2.41亿、2.60亿、3.06亿、1.56亿元。归属母公司净利润分别为4602.87万元、4833.87万元、6147.18万元、3164.63万元,成长性可观。

▲广州安必平医药科技股份有限公司主要产品销售数据(图片取自招股书)

公司主要产品为细胞学诊断领域的LBP系列,主要应用于病理科;分子诊断领域的PCR系列,应用于HPV病毒检测,可与LBP系列联合应用于宫颈癌筛查。这两大系列产品为公司收入和利润的主要来源,合计占比超过7成。

安必平募资用途

▲广州安必平医药科技股份有限公司募资用途(图片取自招股书)

根据安必平招股书披露的信息,此次拟公开发行不超过2334万股,募集资金3.74亿人民币,主要用于以下两个方面:研发生产基地建设项目与营销服务网络升级建设项目。


参考资料:安必平招股书、上市保荐书、医业观察等

声明:
1、凡本网注明“来源:小桔灯网”的所有作品,均为本网合法拥有版权或有权使用的作品,转载需联系授权。
2、凡本网注明“来源:XXX(非小桔灯网)”的作品,均转载自其它媒体,转载目的在于传递更多信息,并不代表本网赞同其观点和对其真实性负责。其版权归原作者所有,如有侵权请联系删除。
3、所有再转载者需自行获得原作者授权并注明来源。

最新评论

关闭

官方推荐 上一条 /3 下一条

客服中心 搜索 洽谈合作
返回顶部