立即注册找回密码

QQ登录

只需一步,快速开始

微信登录

微信扫一扫,快速登录

搜索
小桔灯网 门户 资讯中心 检验杂谈 查看内容

检验科“独立”好不好?带你深度解析检验科(设备+厂家)!

2020-6-5 09:45| 编辑: 小桔灯网| 查看: 9430| 评论: 1|来源: 化学发光

摘要: 近年来,在一些医院检验科托管已经变为了事实。并不是没有能力买设备的基层医疗机构才有需要托管,即使如大型医院,也对检验服务有强烈需求。一旦没有这些检验设备,病人可能就会转到更大的医院——这就是患者不愿意 ...

近年来,在一些医院检验科托管已经变为了事实。并不是没有能力买设备的基层医疗机构才有需要托管,即使如大型医院,也对检验服务有强烈需求。


一旦没有这些检验设备,病人可能就会转到更大的医院——这就是患者不愿意去基层卫生机构治疗的一个重要原因。最尴尬的是中等医院,它们自己开展检验成本太高无法承担,转送大医院又怕病人转院。

检验科托管对检验人有何好处?

1. 提高基层医院检验水平。

2. 提高基层医院检验质量。

3. 降低检验成本。

4. 提高效率。

检验科托管对检验人有什么坏处?

1. 缺少明确的法律法规支持。

2. 可能会降低检验人的就业机会。

3. 可能会砸掉检验人的“铁饭碗”。

4. 长远看可能会影响检验医学的发展。


检验科简介


检验科

是临床医学和基础医学之间的桥梁,包括临床化学、临床微生物学、临床免疫学、血液学、体液学以及输血学等分支学科。

工作内容

全项检查、免疫检查、微生物检查、临检检查项目。每天承担包括病房、门急诊病人、各类体检以及科研的各种人体和动物标本的检测工作。

检查内容

1)全项检查:生化全项检查;肝功能检查;肾功能检查;糖尿病监测;血脂检查;心肌损伤相关指标检测;贫血检查;离子检查;血、尿淀粉酶,胰蛋白酶原Ⅱ,血脂肪酶。


2)免疫检查:感染疾病检查;病毒标志物检查;肿瘤标志物检查;特种蛋白检查;自身抗体检查;骨代谢类;激素检查。


3)微生物检查:普通细菌培养+药敏;真菌培养+药敏;厌氧菌培养+药敏;结核杆菌培养;L型细菌培养+药敏;淋球菌培养+药敏;支原体培养+药敏;O2培养(霍乱弧菌培养);衣原体抗原检查;轮状病毒抗原检查;钩端螺旋体抗体检查;肺炎支原体抗体测定;幽门螺杆菌检查。


4)临检检查:血液一般检查;血液寄生虫检查;尿液检查;粪便检查;体液及脑脊液检查;血栓性疾病检查;G-6PD酶缺乏检查; 地贫疾病检查;阵发性睡眠性血红蛋白尿检查;自体溶血性疾病;血液病形态学检查; 新生儿疾病筛查。

医院检验科设备

血球分析仪、尿液分析仪、生化分析仪、血流变仪、发光仪、酶免仪、洗板机、糖化血红蛋白仪、电解质分析仪、生物安全柜、离心机、显微镜、净水机、UPS、高压灭菌锅、医用冰箱等等...

检验科仪器及厂家

列举几个检验科设备名称、原理、意义,以及国内外品质不错的品牌械企。

一、生化分析仪

二、血球分析仪

三、血气分析仪

四、化学发光免疫分析仪

五、尿沉渣分析仪

六、血凝仪

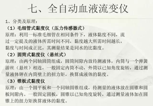
七、全自动血液流变仪

八、全自动内细菌培养分析仪

九、微生物鉴定及药敏分析仪

十、冷冻切片机

十一、生物组织脱水机

十二、组织包埋机

十三、离心机

十四、生物安全柜


















中国检验仪器试剂市场排行榜
在我国,各种检验科医械品牌的排名是怎样的,一起看看这几种设备的排行榜~
1、常规生化仪器
2、血气分析仪
3、糖化血红蛋白仪器
4、快速血糖仪器
5、血液分析仪
6、血凝仪器
7、尿液干化学分析仪
8、血液流变学仪器
9、细菌鉴定和药物敏感性试验检测系统
10、乙型肝炎标志物检测系统或试剂
11、丙型肝炎标志物室检测系统或试剂
12、特殊蛋白室间检测系统或试剂
13、POCT C反应蛋白检测系统或试剂
14、肿瘤标志物室检测系统或试剂
15、内分泌激素检测系统或试剂

声明:
1、凡本网注明“来源:小桔灯网”的所有作品,均为本网合法拥有版权或有权使用的作品,转载需联系授权。
2、凡本网注明“来源:XXX(非小桔灯网)”的作品,均转载自其它媒体,转载目的在于传递更多信息,并不代表本网赞同其观点和对其真实性负责。其版权归原作者所有,如有侵权请联系删除。
3、所有再转载者需自行获得原作者授权并注明来源。
发表评论

最新评论

引用 coneyue 2020-6-5 10:05
什么年代的东西

查看全部评论(1)

关闭

官方推荐 上一条 /3 下一条

客服中心 搜索 洽谈合作
返回顶部