立即注册找回密码

QQ登录

只需一步,快速开始

微信登录

微信扫一扫,快速登录

搜索
小桔灯网 门户 资讯中心 投融动态 查看内容

2020年科创板第一股IVD企业——东方基因挂牌上市

2020-2-6 00:00| 编辑: 小桔灯网| 查看: 13121| 评论: 0|来源: 中国体外诊断网 CAIVD

摘要: 2月5日,浙江东方基因生物制品股份有限公司(简称“东方基因”)在上海证券交易所科创板正式挂牌上市,股票简称:东方生物,股票代码:688298。东方基因股票上市的相关信息(1)上市地点及上市板块:上海证券交易所 ...


2月5日,浙江东方基因生物制品股份有限公司(简称“东方基因”)在上海证券交易所科创板正式挂牌上市,股票简称:东方生物,股票代码:688298。



东方基因股票上市的相关信息

(1)上市地点及上市板块:上海证券交易所科创板

(2)上市时间:2020 年 2 月 5 日

(3)股票简称:东方生物

(4)股票代码:688298

(5)本次公开发行后的总股本:12,000 万股

(6)公开发行后达到所选定的上市标准情况及其说明:本次公开发行3,000万股人民币普通股(A股),发行价格为21.25元/ 股,发行后公司总股本为12,000.00万元,发行完成后的总市值为25.50亿元,不低于10亿元

(7)股票登记机构:中国证券登记结算有限责任公司上海分公司

(8)上市保荐机构:光大证券股份有限公司


上市成功,对高速发展中的东方基因来说,无异于鲤鱼跃龙门,一旦跨过了那道坎儿,企业的社会关注度、资金实力、品牌影响力都会上升一个档次,企业的营收规模也会在短期内迅速扩大。

 

东方基因于2019年5月9日获得科创板申请受理,期间经历了“复试”的19问,“三试”的14问,公司在核心技术、销售对象、债转股事项及资金内控等多个问题上,均被要求“返工再答”。问题数量不断精简的背后,往往是公司全貌逐渐清晰的过程,在上会的几个月进程中,可谓"考了又考"。


公司目前已掌握了荧光免疫、多项联检、高浓度纳米金制备、全血样本过滤等多项核心技术。相继完成了自主研发的一系列定性、半定量及定量POCT即时诊断产品的产业化工作。

根据招股说明书显示,东方基因的主营业务收入主要来源于自主研发的POCT即时诊断技术,技术处于行业领先地位,相关产品已获得国际认可,且已战略化储备了分子诊断、液态生物芯片等领域具备较强市场竞争力的核心技术,将逐步实现产业化,成长性较强,符合科创板定位。


企业产品及证书:

CFDA 产品证书及备案凭证 66
FDA(510K)产品认证 31 项
欧盟 CE 产品认证225 
加拿大MDL 产品认证 67 项
墨西哥医疗器械产品认证 


企业财务状况:


据披露,东方基因2016年-2019年上半年营收分别为18,225.51万元、22,423.74万元、28,589.28万元、16,968.68万元;净利润分别为3,562.70万元、3,270.57万元、6,395.60万元、3,118.07万元。



关于东方基因

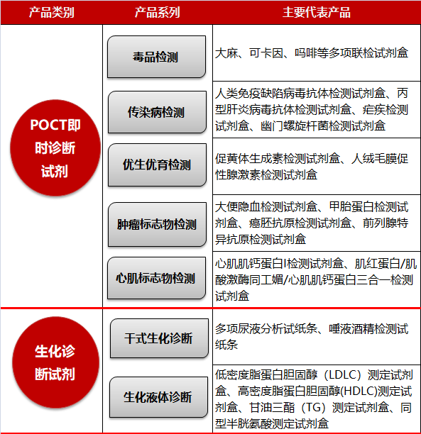
公司成立于2005 年,主要从事体外诊断产品的研发、生产和销售。主要产 品为POCT 即时诊断试剂,主要应用于毒品检测、传染病检测、 优生优育检测、肿瘤标志物检测和心肌标志物检测,其中毒品 检测和传染病检测是其两大核心领域。公司产品远销北美洲、亚洲、非洲、欧洲、南美洲和大洋洲,客户遍布全球一百多个 国家,并在美国、加拿大设立了全资子公司,外销占比约 95%。


公司营收和利润稳定增长,盈利能力尚可。2016-2018年间, 公司营业收入稳定增长,2018 年实现营业收入28589 万元、 归母净利润 6537 万元;公司毛利率、净利率和 ROE 分别为 48.67%、22.37%和 32.52%,公司盈利能力尚可。2019H1 公司 实现营业收入 16969 万元、归母净利润 3321 万元。2019H1 公 司毛利率、净利率和 ROE 分别为 46.81%、18.38%和16.39%。


产品研发方面,东方基因除了自身已有的POCT即时诊断平台之外,还在孵化新的分子诊断平台和液态生物芯片平台。而分子诊断技术平台可以覆盖传染病病原体检测、遗传性疾病检测及肿瘤精准检测等产品。液体生物芯片技术平台或可匹配肿瘤标志物、过敏原筛查、心肌标志物检测等多款试剂盒。


市场营销方面,东方基因95%的市场都在国外,后续其将利用国际知名度,大力的拓展国内市场,进而提高国内市场产品占有率。

声明:
1、凡本网注明“来源:小桔灯网”的所有作品,均为本网合法拥有版权或有权使用的作品,转载需联系授权。
2、凡本网注明“来源:XXX(非小桔灯网)”的作品,均转载自其它媒体,转载目的在于传递更多信息,并不代表本网赞同其观点和对其真实性负责。其版权归原作者所有,如有侵权请联系删除。
3、所有再转载者需自行获得原作者授权并注明来源。

最新评论

关闭

官方推荐 上一条 /3 下一条

客服中心 搜索 洽谈合作
返回顶部