立即注册找回密码

QQ登录

只需一步,快速开始

微信登录

微信扫一扫,快速登录

搜索
小桔灯网 门户 资讯中心 感染诊疗 新冠防控 查看内容

重磅!中关村发布首批抗击疫情的新技术新产品新服务清单

2020-2-5 00:40| 编辑: 小桔灯网| 查看: 2980| 评论: 0|来源: 创新创业中关村

摘要: 为深入贯彻习近平总书记关于抗击新型冠状病毒感染肺炎疫情的重要指示精神,进一步落实党中央、国务院的决策部署和市委、市政府的有关要求,中关村管委会面向示范区企业收集可参与抗击疫情的新技术新产品新服务的供给 ...


为深入贯彻习近平总书记关于抗击新型冠状病毒感染肺炎疫情的重要指示精神,进一步落实党中央、国务院的决策部署和市委、市政府的有关要求,中关村管委会面向示范区企业收集可参与抗击疫情的新技术新产品新服务的供给信息,经梳理并核实相关信息后,形成了首批抗击疫情的新技术新产品新服务清单,并通过“中关村新技术新产品展示与应用对接服务系统”(http://www.zgcnewth.com/qiyefuwu/information/detail?id=27)正式对外发布


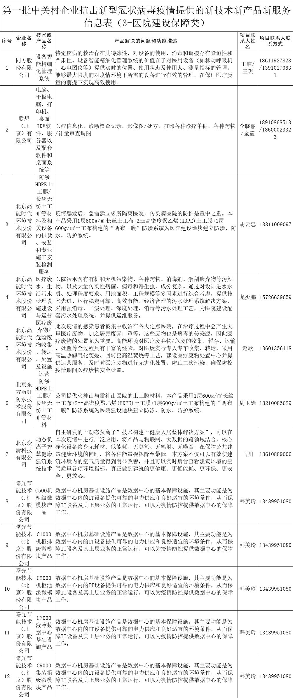
首批清单包含86家中关村企业的138项新技术新产品新服务,具有三个特点:一是体现中关村自主创新特色。清单中的技术产品和服务都具有自主知识产权,大部分技术全国领先,有的技术国际领先。二是与抗击疫情紧密相关。清单中的技术产品和服务涵盖病毒检测、疫苗研发、临床治疗、医疗防护、智能诊断、疫情分析与发布等有关抗击疫情的多个方面。三是技术产品和服务能立即投入使用。清单中的技术产品和服务绝大部分都比较成熟,能够立即投入到抗击疫情的战斗中去。


首批清单的发布,有利于国内外相关需求单位与中关村相关企业进行对接,推动中关村企业进一步发挥科技创新优势,在打赢疫情防控阻击战中作出更大贡献。


小编先把核心内容进行了梳理,点击“阅读原文”即可获取全部内容并直达“中关村新技术新产品展示与应用对接服务系统”。



国内外有相关需求的单位可直接与清单所列的各中关村企业联系人联系洽谈,如有疑问也可向中关村管委会相关部门进行咨询。


中关村管委会咨询电话:

中关村高科技产业促进中心联系电话:

88827032、88827020


中关村政府采购促进中心联系电话:

88827085、88827069

声明:
1、凡本网注明“来源:小桔灯网”的所有作品,均为本网合法拥有版权或有权使用的作品,转载需联系授权。
2、凡本网注明“来源:XXX(非小桔灯网)”的作品,均转载自其它媒体,转载目的在于传递更多信息,并不代表本网赞同其观点和对其真实性负责。其版权归原作者所有,如有侵权请联系删除。
3、所有再转载者需自行获得原作者授权并注明来源。

最新评论

关闭

官方推荐 上一条 /3 下一条

客服中心 搜索 洽谈合作
返回顶部