立即注册找回密码

QQ登录

只需一步,快速开始

微信登录

微信扫一扫,快速登录

搜索
小桔灯网 门户 资讯中心 液体活检 查看内容

卢煜明教授最新PNAS文章:证实孕妇血浆中存在胎儿“游离环状DNA”,比线性cfDNA 稳定 ...

2020-1-8 09:28| 编辑: 面气灵| 查看: 6943| 评论: 0|来源: 测序中国

摘要: 人体血浆中无细胞DNA(cfDNA)是液体活检领域的一个研究热点。已有研究证实,cfDNA在胎儿非整倍体检测和癌症检查中具有一定的诊断效用,且基于孕妇血浆线性cfDNA的NIPT检测已经实现了部分临床应用。但目前的相关研究 ...


人体血浆中无细胞DNA(cfDNA)是液体活检领域的一个研究热点。已有研究证实,cfDNA在胎儿非整倍体检测和癌症检查中具有一定的诊断效用,且基于孕妇血浆线性cfDNA的NIPT检测已经实现了部分临床应用。
但目前的相关研究主要集中在线性循环DNA片段上。2019年9月,发表在Clinical Chemistry的一项研究中,香港中文大学卢煜明教授团队证明,血浆线粒体DNA(mtDNA)具有不同的拓扑形式,即线性和环状。此外,科学家已在酵母、小鼠和人体等不同生物的血浆中检测到了染色体外环状DNA(eccDNA)。目前认为eccDNA是指基因组DNA来源的染色体外不携带着丝粒和端粒的游离环状DNA分子。eccDNA的大小变化很大,范围从几十个碱基到数十万个碱基,其中大多数小于1000 bp。科学家认为,这种eccDNA可能更稳定,比线性循环DNA更耐受核酸酶。但目前尚没有关于孕妇血浆eccDNA的公开数据。

来源:PNAS

2020年1月3日,在PNAS发表的最新研究中,卢煜明教授团队针对孕妇血浆中的eccDNA进行了研究。研究团队在孕妇的血浆中分离、测序了来自母体和胎儿的eccDNA,发现孕妇血浆中的eccDNA具有更高的生物稳定性和独特的分子特征:孕妇eccDNA有明显的片段大小分布,且来自胎儿的eccDNA通常短于母体的eccDNA。值得注意的是,孕妇血浆eccDNA连接点两侧存在特征性三核苷酸重复基序,这种重复模式可阐明该DNA分子可能的生成机制,并为其提供了有别于线性cfDNA的独特特征,如更高的稳定性。
研究团队利用MspI消化法对5名孕妇的血浆环状DNA进行富集后,对eccDNA分子进行线性化和测序。(图1)该研究首要目标是研究胎儿是否可以将eccDNA释放到母体的血浆中,就像线性胎儿DNA那样。其次,研究人员比较了母体和胎儿eccDNA的大小分布,并分析了分子特征。

图1.从血浆DNA中检测eccDNA的工作流程。来源:PNAS

为区分来自母体和胎儿的eccDNA,研究人员根据特异性单核苷酸多态性(SNP)等位基因分析,可将获得的eccDNA片段归类为胎儿来源和母体来源。(图2)数据显示,来自母体和胎儿的eccDNA的片段大小均集中分布在202 bp和338 bp,并且两种片段分布的间隔均为10 bp。研究人员认为,这可能与eccDNA的核小体起源有关。据图2D显示,胎儿特异性eccDNA的累积频率曲线位于母体特异性曲线的左侧。因此,来自胎儿的eccDNA分子通常比母体的短。这种大小差异与线性循环DNA一致。

图2.限制酶(MspI)方法鉴定eccDNA。(A)血浆中线性DNA(蓝色)和eccDNA(红色)的大小分布。(B和C)分别来自母体和胎儿的eccDNA大小分布图。(D)血浆中母体(蓝色)和胎儿(红色)eccDNA的累积频率图。来源:PNAS

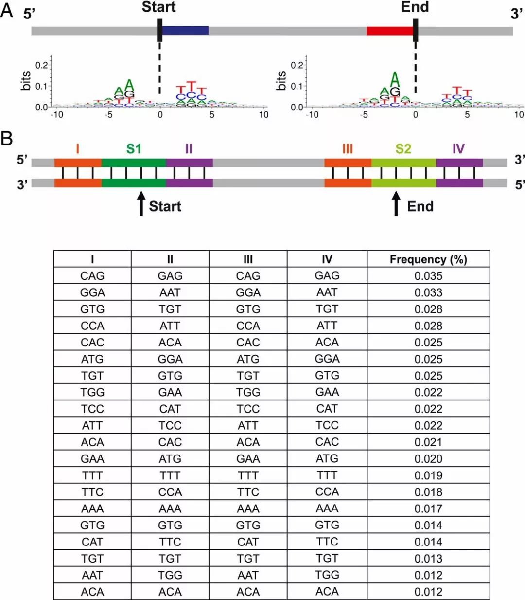
为进一步分析eccDNA连接点两侧的基因序列,研究人员对来自5位孕妇的全部170万个eccDNA分子进行了分析,并重复了10次。分析发现,eccDNA中存在重复出现的模式:起始位点和终止位点都由一对具有4个碱基间隔的三核苷酸重复基序组成。对重复模式的进一步分析表明,同源重组和微同源介导的末端连接可能是双链DNA形成eccDNA的机制。(图3)通过将eccDNAs映射回基因组,研究人员发现这些分子在5‘-非翻译区(5'-UTR)、外显子区和CpG岛区域富集,表明环状DNA的产生并不是随机的,存在一定的偏好性。

图3.鉴定eccDNA连接点核苷酸基序模式。(A)在eccDNA分子的起始和终止点两侧的三核苷酸基序序列,中间有4 bp间隔。(B)eccDNA的起始和终止位点两侧的四个三核苷酸片段分别标记为I、II、III和IV。4bp间隔子称为S1和S2。列出了具有前20个频率的I、II、III和IV。来源:PNAS

研究团队认为,eccDNA的潜在优势比线性DNA更强大,母体血浆中的eccDNA分子或有可能作为生物标志物。但该研究进行线性化消化依赖于限制性内切酶MspI,这一处理可能影响eccDNA 的可分析部分。为避免相关影响,研究团队开发了一种基于标记的方法来分离、分析另一组5名孕妇的eccDNAs。与基于限制性内切酶的方法相比,新的分析方法可鉴定出更多的eccDNA分子。同时,研究团队还开发了用于eccDNA识别和下游分析的生物信息学算法。此外,研究人员指出,限制性内切酶法和基于标记的方法都是有选择性地作用于双链DNA,这可能导至低估了单链eccDNA 的存在。
近年来,随着液体活检技术的快速发展,人们对血浆循环DNA有了更深入的了解,其中cfDNA的片段化模式是一个研究热点。有关cfDNA大小分布、末端位置和末端基序的研究表明,cfDNA的片段化模式与其起源组织之间存在关联。在怀孕期间,研究发现来自胎儿血浆(主要是胎盘来源)的线性DNA片段,比母体来源(主要是造血来源)的DNA短。在癌症中,肿瘤来源的cfDNA的片段较小,且偏好末端坐标来自非恶性细胞的末端坐标。
这项发表在PNAS的最新研究证实了胎儿eccDNA在孕妇血浆中的存在,强调了血浆DNA的拓扑分析,这是循环核酸研究和应用的新兴方向。此外,母体血浆中的eccDNA具有较强的生物稳定性和独特的分子特征,为快速发展的NIPT领域提供了一种可能的新生物标志物。卢煜明教授表示:“对于未来的研究来说,探索不同的妊娠相关疾病(如子痫前期和早产)中孕妇血浆eccDNA谱的潜在异常将是十分有趣的。
参考资料:

1.Identification and characterization ofextrachromosomal circular DNA in maternal plasma

https://doi.org/10.1073/pnas.1914949117

2. Circular Cell-Free DNA in Plasma ofPregnant Women May Serve as Novel Biomarker

https://www.genomeweb.com/sequencing/circular-cell-free-dna-plasma-pregnant-women-may-serve-novel-biomarker#.Xg7ISv03vIU

3. Topologic Analysis of PlasmaMitochondrial DNA Reveals the Coexistence of Both Linear and Circular Molecules

http://clinchem.aaccjnls.org/content/65/9/1161?ijkey=3d49f3b634250a33223232bd7a74ceb2a27acc67&keytype2=tf_ipsecsha


声明:
1、凡本网注明“来源:小桔灯网”的所有作品,均为本网合法拥有版权或有权使用的作品,转载需联系授权。
2、凡本网注明“来源:XXX(非小桔灯网)”的作品,均转载自其它媒体,转载目的在于传递更多信息,并不代表本网赞同其观点和对其真实性负责。其版权归原作者所有,如有侵权请联系删除。
3、所有再转载者需自行获得原作者授权并注明来源。

最新评论

关闭

官方推荐 上一条 /3 下一条

客服中心 搜索 洽谈合作
返回顶部