立即注册找回密码

QQ登录

只需一步,快速开始

微信登录

微信扫一扫,快速登录

搜索
小桔灯网 门户 资讯中心 企业动态 查看内容

2020年科创板第一股——东方基因

2020-1-2 09:26| 编辑: 面气灵| 查看: 13034| 评论: 0|来源: CACLP

摘要: 最新消息,近日证监会按法定程序同意浙江东方基因生物制品股份有限公司(以下简称“东方基因”)科创板首次公开发行股票注册。上市成功,对高速发展中的东方基因来说,无异于鲤鱼跃龙门,一旦跨过了那道坎儿,企业的 ...







最新消息,近日证监会按法定程序同意浙江东方基因生物制品股份有限公司(以下简称“东方基因”)科创板首次公开发行股票注册


上市成功,对高速发展中的东方基因来说,无异于鲤鱼跃龙门,一旦跨过了那道坎儿,企业的社会关注度、资金实力、品牌影响力都会上升一个档次,企业的营收规模也会在短期内迅速扩大。


2019年5月9日,东方基因向科创板提出申请并且获上交所受理,保荐机构为光大证券,时隔七个月终于守得云开见月明。

 

关于东方基因

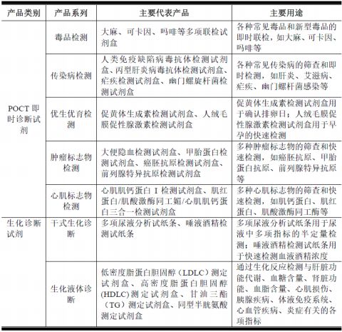
公司成立于2005 年,主要从事体外诊断产品的研发、生产和销售。主要产 品为POCT 即时诊断试剂,主要应用于毒品检测、传染病检测、 优生优育检测、肿瘤标志物检测和心肌标志物检测,其中毒品 检测和传染病检测是其两大核心领域。公司产品远销北美洲、亚洲、非洲、欧洲、南美洲和大洋洲,客户遍布全球一百多个 国家,并在美国、加拿大设立了全资子公司,外销占比约 95%。


公司营收和利润稳定增长,盈利能力尚可。2016-2018年间, 公司营业收入稳定增长,2018 年实现营业收入28589 万元、 归母净利润 6537 万元;公司毛利率、净利率和 ROE 分别为 48.67%、22.37%和 32.52%,公司盈利能力尚可。2019H1 公司 实现营业收入 16969 万元、归母净利润 3321 万元。2019H1 公 司毛利率、净利率和 ROE 分别为 46.81%、18.38%和16.39%。


产品研发方面,东方基因除了自身已有的POCT即时诊断平台之外,还在孵化新的分子诊断平台和液态生物芯片平台。而分子诊断技术平台可以覆盖传染病病原体检测、遗传性疾病检测及肿瘤精准检测等产品。液体生物芯片技术平台或可匹配肿瘤标志物、过敏原筛查、心肌标志物检测等多款试剂盒。


市场营销方面:东方基因95%的市场都在国外,后续其将利用国际知名度,大力的拓展国内市场,进而提高国内市场产品占有率。

 




公司主要产品






公司主营业务构成




声明:
1、凡本网注明“来源:小桔灯网”的所有作品,均为本网合法拥有版权或有权使用的作品,转载需联系授权。
2、凡本网注明“来源:XXX(非小桔灯网)”的作品,均转载自其它媒体,转载目的在于传递更多信息,并不代表本网赞同其观点和对其真实性负责。其版权归原作者所有,如有侵权请联系删除。
3、所有再转载者需自行获得原作者授权并注明来源。

最新评论

关闭

官方推荐 上一条 /3 下一条

客服中心 搜索 洽谈合作
返回顶部