立即注册找回密码

QQ登录

只需一步,快速开始

微信登录

微信扫一扫,快速登录

搜索
小桔灯网 门户 资讯中心 市场观察 查看内容

基因测序产业:被低估的生化巨人

2014-5-24 18:42| 编辑: 小桔灯网| 查看: 1744| 评论: 2|来源: i投资

摘要: 近年来,基因检测成为一个热门话题,在美股受到的认可度很高,特别是龙头Illumina,在截至今年3月的过去一年罗素3000成份股涨幅榜排第三名,其基因测序技术更是名列全球最聪明的50家公司之首。在国内,基因测序也早 ...

近年来,基因检测成为一个热门话题,在美股受到的认可度很高,特别是龙头Illumina,在截至今年3月的过去一年罗素3000成份股涨幅榜排第三名,其基因测序技术更是名列全球最聪明的50家公司之首。在国内,基因测序也早已出现,中国1999年参与人类基因组测序项目,并培育出华大基因这种全球知名的基因测序公司。

       本文试图探究全球和中国基因测序行业的发展和前景,我们认为基因测序产业在中国的发展空间巨大,A 股目前对这一领域存在低估,未来有望成为市场一大热点。


一、基因测序的定义和技术:日趋成熟

(一)什么是基因测序

       基因检测(DNA sequencing,或称DNA 定序)是指分析特定DNA 片段的碱基序列,而每个碱基包含4种成分——腺嘌呤(A)、胸腺嘧啶(T)、胞嘧啶(C)与鸟嘌呤的(G),基因测序即如何解读这四个编码的含义及其排列方式,典型的识别技术包括全基因组关联分析(GWAS)。简单来说,基因测序行业就是利用仪器对基因进行测序,通过高科技的体检来预测患某种病的风险,从而提前采取措施。它被誉为防治遗传病最好的技术,只需采集几毫升血液或唾液,就可以预测其患癌症、白血病等疾病的风险,并提出相应对策。

       从分类来看,基因测序属于体外诊断行业(IVD),即通过对体液、细胞、组织等人体样本进行体外检测,用于防治疾病、预测遗传性疾病等。IVD包括生化诊断、免疫诊断、分子诊断三个主要方式,以及微生物诊断、尿液诊断、凝血诊断、组织诊断、血液学和流式细胞诊断等其他方式,按其中分子诊断增长最快、技术要求最高,主要是指应用分子生物学的方法,检测受检个体的遗传物质或病毒、病原体的基因结构与类型,进而检测诊断遗传病、传染病、肿瘤等。分子诊断又可以进一步细分为核酸诊断(NAT)和生物芯片等,其中生物芯片因成本高、技术还不成熟而存在推广障碍;核酸诊断壁垒较低,主流技术是体外核酸扩增技术(PCR),而基因测序正是其未来的发展方向。

24661400720526847.jpg

       对比全球和中国的体外诊断市场,中国过度依赖免疫诊断和生化诊断,对基因测序等分子诊断重视不够,而近年来分子诊断由于基数低,年均增速高达20%左右,超过全球的平均增速10%,未来市场份额至少扩大1倍。

15851400720553052.jpg

       从基因测序的意义来看,快速和准确地获取生物体的遗传信息对于生命科学研究一直非常重要,而这些信息都包含在基因组中,如何解密则成为关键。基因测序技术能够真实地反映基因组DNA 上的遗传信息,进而比较全面地揭示基因组的复杂性和多样性,因而在生命科学乃至医疗应用的重要性不言而喻。

       作为一种研究手段,随着成本的降低,基因测序正走出实验室,面向普通人,未来医用乃至家用是重要方向,科学家正逐步研究具体基因段的作用及其在医疗等领域的应用,并取得了一定成功。

(二)基因测序行业的发展:步入应用阶段

       1975年至今,基因测序技术经历了第一代桑格法、高通量新一代测序法、单分子测序法,其中第二代已比较成熟,在全球有广泛应用,而第三代正在研发中。

       第一代DNA 测序技术是指1975年由桑格(Sanger)和考尔森(Coulson)开创的链终止法、以及1976-1977年由马克西姆(Maxam)和吉尔伯特(Gilbert)发明的链降解化学法,他们都因此获得诺贝尔奖。此后几十年,桑格法不断改良而成为主流,两大技术突破在于:(1)1986年,开发了以荧光监测的自动化平台,代替放射性同位素标记,以荧光信号接收器和计算机信号分析系统代替放射性自显影的自动测序仪。(2)90年代,出现毛细管电泳技术,使高度平行的自动化检测成为可能,大大提高效率,建立了高通量Sanger 测序方法,并在此基础上开展人类基因组计划,降低测序成本并提高效率,为基因测序未来的商用和医用奠定基础。特别值得一提的是,1990年至2001年开展人类基因组跨国计划,这是史上最大的生物学计划,于2001年发布了人类基因组草图。

       桑格法的缺点也很明显:(1)技术上,由于“生物学偏好”,某些染色体无法通过桑格方法复制分析;(2)成本高,测出1kb碱基要花1美元,那么测10亿个碱基的基因组要花1000万美元,一般实验室难以承担大型测序计划;(3)测序速度慢,至少要几周。(4)处理和分析能力有限,基因组拼接上有局限。
新一代测序技术(Next-Generation Sequencing)应运而生,采用了循环芯片测序法,意在降低成本、促进测序技术在医学和其他领域的应用。2004年,454公司生产出第一台商业化新一代测序仪—基因组测序仪20,开创了边合成边测序的先河,此后454公司被Roche公司收购,2006年推出第二代的基因组测序仪FLX,迎来第二代测序技术的高峰。代表技术除了Roche公司的454 技术,还有illumina公司的Solexa技术以及ABI公司的SOLid技术。

       新一代测序技术有两大特点:(1)超高速且高通量。短时间内从样本基因中取得大量的数据然后进行分析,平均每天能产出500Mb,是人类基因组测序效率的1000倍。(2)准确度提高且成本降低。第一次人类基因组测序耗时13年,成本为27亿美元;到2008年11 月,基因组测序仅用一两周,花费10万美元,更具有突破性的进展在于:今年,Illumina宣布新仪器可将全基因组序列的测序成本降到1000美元以下,这将是新的一个里程碑,基因测序获得广泛应用将不再是梦,将极大拉动市场需求。更令人欣慰的是,成本降低和测序能力增强同时进步,90年代初,自动化测序每天完成1万个碱基对的测序,单位成本是10美元,90年代中期,毛细管测序的应用将每天监测的碱基对提高至1.5万个,2005年更增至100万个以上,单位成本降至1美元。2010年每天测序的碱基对增至250亿个,检测速度上千倍提高,单位成本从0.01美元降至0.000001美元。

35661400720578841.jpg

       新一代技术的主要缺陷在于测序片段长度短,均明显短于传统技术;而且准确率低,平均来看只有传统技术准确率的十分之一,主要因为由于测序样本较短,要对片段进行扩增,这样会增加错误率。

       因此,在新一代测序技术迅猛发展的同时,第三代测序技术也在实验室研制中。与前两代技术相比,他们最大的特点是单分子测序,不需要扩增这一环节,大大降低了错误率。主要代表是Helicos 公司的Heliscope单分子测序仪, Pacific Biosciences公司的SMRT技术和Oxford Nanopore Technologies公司正在研究的纳米孔单分子技术。

       三代测序技术都有其优势和局限,要做特定目的的基因分析应用,必须进行合理评估以选择合适的测序平台、配合使用。虽然第二代和第三代平台有很大的通量,但基于桑格技术的毛细管电泳测序仍是超高精度测序的黄金标准,是唯一能提供从头测序、从头组装技术的技术。

69291400720602546.jpg

       中国基因测序技术起步较早,但前期发展较慢,近年来发展迅速。从20世纪80年代发展至今已有30多年,也经历了三个阶段:(1)80年代,利用DNA分子杂交技术进行遗传病的基因诊断,最早报道的是1983年,中国医学科学院等单位完成对地中海贫血的产前基因诊断,但还停留在大学和研究所阶段,没有进入临床实验室;(2)90年代以来,基于核酸扩增技术(PCR)的基因诊断,用定量PCR 和实时PCR来检测多种DNA 和RNA 病原体载量,开始进入临床实验室;(3)1999年中国参与国际人类基因组计划至今,以第二代高通量测序为主,一些医院已采用基因测序,开始进行临床试点。

       从技术水平来看,中国基因测序技术整体仍落后于发达国家,不过华大基因等龙头不少技术处于世界领先水平,复旦大学、中科院、清华大学、联合基因有限公司、军事医学科学院等单位已在基因芯片技术方面取得了较大突破,如乙肝基因芯片检测步入实用阶段,能早期诊断、预防和治疗的“肿瘤基因芯片诊断试剂盒”已研制成功,而紫鑫药业等公司生产的基因测序仪也已达到第二代测序技术,并成功解决其测序片段长度短的缺陷。

       制度反而成为国内基因测序技术发展的最大不确定性。基因测序技术在中国尚未取得临床体外诊断应用许可,尚处于试点期。今年2月9日,国家药监总局和卫生计生委叫停了基因测序的临床应用,但紧接着3月6日,卫生计生委又迅速开放了临床应用试点,政府态度出现明显改变,有利于行业的健康发展。不过,国外亦不乏对基因测序技术加强监管的案例,美国采用了有效兼顾监管和鼓励创新的“实验室开发诊断试剂监管模式”(LDT),即在实验室内部研发、验证和使用,以诊断为目的进行体外诊断实验,取得临床实验室改进修正案(CLIA)标准相关认证后,检测结果即可用于指导临床诊疗,预计中国未来也可能参照这种模式。


二、基因测序的广泛应用:破译生命密码

       21世纪是生物技术的世纪,也是基因的世纪。随着基因技术的不断突破和成本不断降低,通过检测基因来检查健康状况甚至预测疾病,进行保健和治疗,将帮助人们从被动预防治疗走向主动预知健康,这是一次医学史上的全新改变。

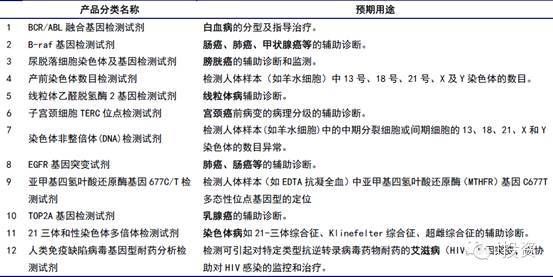
       基因测序最直接的应用是个性化医疗,即通过检测来明确病因(尤其是遗传病和传染病)、准确告知使用哪种药物治疗及其副作用、甚至通过修正基因来治病,此外也有助于普及医疗知识、达到预防保健的效果。基因测序可以检测任何人身上的基因,检测其患某种病的发生概率、易感性和抗药性,从而告诉患者如何预防,对于已查出的病,医生可以对症下药、并根据个人情况而适用不同剂量以增强疗效并最小化副作用。从临床应用来看,全基因组测序(WGS)主要应用于肿瘤、癌症、传染病、自身免疫病和器官移植,目前白血病、肺癌、乳腺癌、胰腺癌等均已被测序,未来更多疾病也将被测序。在中国,基因检测试剂也被逐渐应用于各大医院(见下表)。

84641400720622694.jpg

       单从癌症来看,基因测序是治疗癌症的第一步,进而研究导致癌症的致病基因和驱动突变,进而攻克癌症。现在,每年用传统疗法治疗癌症要花费超过800亿美元,其中75%是没效果的,造成巨大浪费,而基因疗法有的放矢,潜在市场极其巨大,例如,基于基因疗法的靶向治疗癌症的范围和效果过去几年已明显加速。

       随着测序技术的飞速发展,基因测序的成本不断降低,操作程序简化、测序速度加快,基因测序仪已经走出研究所和实验室,走进了医院乃至家庭,未来将不断推广,在应用领域和范围方面还有广阔的市场空间。例如,2010年期,Complete Genomics 公司(2013年被华大基因收购)就开始提供低成本的全基因组测序“邮购”服务,每月对上千个人类基因组进行测序;Ion Torrent 公司被生命技术(Life Technologies,后被赛默飞公司收购)收购后,推出小型的“桌面”测序仪,技术突破在于这是第一种使用半导体进行测序,专门用于医用测序,如对细菌性病原体快速测序,预估某抗生素对细菌是否有效,当年更重要的一项技术突破在于使用晶体管测序,为未来研发手机大小的便携式测序仪奠定基础。

       除了医用,基因测序的商用也发展迅速,2007年开始,基因解码(DeCodeGenetics)、23和我(23andMe)两家基因技术公司已开展商业化的全基因组测序,收费995美元/人次,随后基因导航(Navigenics)公司也加入,收费2500美元/人次。《颠覆医疗》一书对基因测序结果有形象描述,作者埃里克·托普披露基因导航公司对其基因测序的结果,得到他患某种病的几率是否高于常人。而实际情况是,他确实已患上骨关节炎,而他患老年痴呆症的概率是常人的2.2倍,是因为他携带了可能导致该病的apoe4基因,此外,他患脑瘤、腹主动脉瘤、心房颤动的风险也在升高。可见,基因测序结果对于每个人的意义在于,如果患黑素瘤的风险高,那么你应避免阳光暴晒;如果患糖尿病的风险高,那么你要多锻炼和减肥;如果患静脉血栓的风险高,那么你要多走路并服用少量阿司匹林来预防;如果患心脏病和心房颤动的风险高,那么你出现胸闷、心跳加快时就应及时看医生。如果通过基因检测在患病前就预知患病概率高,可以有效帮助人们采取措施去避免患病,具有重大意义。

85841400720646432.jpg

       从应用范围来看,基因测序技术除了应用于医学、生物学、古基因学、地质学、环境科学等科研领域,而且广泛应用于与DNA相关的领域,如商品检疫、法医鉴定、新药开发、生物农业乃至能源、环境、食品、健康、IT等领域。从市场空间来看,光肿瘤治疗这一目标市场就高达110亿美元,而主要目标市场至少在230亿美元以上。

75091400720663422.gif

具体来看几个典型应用领域:

       (一)繁殖健康。对那些即将成为父母的人们,基因检测可以确定其是否有遗传疾病或者基因缺陷,会否遗传给下一代,并可对婴儿状况进行检测。预计繁殖和遗传病在美国的市场空间达到20亿美元,而美国以外的市场可以达到50亿美元。此外,基因测序技术还可以应用到试管婴儿和器官移植,潜在市场非常巨大。

       (二)农业。这几年,转基因农作物的争议从没有间断过,但是世界人口膨胀的事实无法改变,科学家预测,在50年内人们需要的食物总量要翻一番,依赖现有资源难以满足迅速增长的需求。尽管仍有争议,如何在对人体无害的前提下,提高低成本的转基因农作物的质量和产量,成为未来解决这一问题的方向之一。例如,华大基因利用高通量的基因操作和快速、可控、高效的全基因组分子育种技术(包括“手工克隆”、显微注射、单精注射等),提供基因克隆、载体构建、植物遗传转化、分子鉴定、功能筛选、生物育种等服务,降低成本且提高效率和质量,实现规模化生产,从而促进农业发展。


三、基因测序的市场格局:三国演义

       近几年来,随着基因测序技术的进步,基因测序行业进入高速发展时期。根据研究机构BCC今年2 月的测算,全球的基因测序产品2012年达到35 亿美元,2013年估计为45亿美元,2018年预计达到117亿美元,这五年的复合增速高达21.2%,远超过体外诊断市场5.1%的增速(EvaluateMedTech 2012年预测),可见基因测序市场的发展潜力和空间很大。

       从组成部分来看,全球基因测序市场的增长点从基因测序仪转到基因测序服务。未来几年,预计增长最快,将超过器械销量,工作流产品增速也较高。而中国由于发展相对滞后,未来几年的增长点还在于基因测序仪和配套设备的研发和销售。

85991400720687249.gif

       从区域来看,由于基因测序起步于美国,美国目前占比最大,不过近年来在亚洲崛起,特别是中国将成为全球增长最快的市场。TechNavio分析机构统计的2012年全球基因测序设备和服务市场数据显示,美国占64.4%,欧洲、中东、非洲(EMEA)占23.42%,亚太地区只占12.18%。不过亚太地区尤其是中国和印度的增速最快,以占基因测序市场70%的新一代测序市场为例,2012年至2017年中国和印度的复合年均增速均介于20%-25%,为全球各国基因测序增长最快的市场。

46621400720980861.gif

53731400720703824.png

       尽管过去几年基因检测产业在我国发展较慢,基因检测试剂市场预计不到7.8亿美元,这是根据2013年体外检测试剂约为155亿元、而分子试剂占比为5%推断而得。2012年底,国务院发布的《生物产业发展规划》明确提出发展细胞治疗、基因治疗等新技术与装备,培育基因测序、分析测试和生物信息等专业服务企业,并建立国家人类重大疾病相关基因资源库,建设常用中药材和的基因库、重要农林生物基因信息库。

       不过随着中国收入增加、健康意识的提升,接受基因检测的人数有望加速增长。目前,中国基因测序重点集中在北京、上海、深圳,未来一方面扩大已有城市的覆盖面,另一方面有望延展到二三线城市。从人均需求来说,以更广义的体外诊断产品为例,发达国家人均使用量达到25至30美元,而中国人均年使用量仅1.5至2美元,其中花在基因测序的支出更低,而鉴于基因测序的广泛应用,可以预见中国基因测序市场的增长空间非常广阔。

9951400720717433.jpg

       从主要公司来看,全球四大基因测序公司是illumina、赛默飞公司收购的生命技术公司、罗氏、Agilent 技术,合计占全球市场份额的41%,其他公司相对分散,其中不可忽视的就是中国的华大基因,2012年就在全球基因组组装测序市场的占比高达25%。

       而美国基因测序市场目前呈现三足鼎立的格局,illumina 一家独大,市场份额超过六成,生命技术公司占三成,罗氏占5%左右,其他公司仅占2%。对于这三大龙头公司来说,如何巩固已有市场地位、并抢占新兴市场的份额是未来业绩能否持续增长的关键。

15181400720732661.jpg

       从基因测序巨头的发展历程来看,兼并收购是最好的扩张方式。龙头公司illumina于2007年初收购了Solexa公司而正式进入基因测序行业,此后不断收购基因相关的公司,包括基因分析、PCR 系统、试剂、软件、临床服务、检测、解决方案、数据整合等公司,有效实现了产业链整合,迅速发展成行业领导者,在美国的市场份额超过60%,收入占比更高达75%。每一次并购后,公司的股价都会应声上扬,尤其是在前几年公司在基因测序行业刚起步时。

80091400720749374.jpg

       illumina 公司的股价走势也反映了其引领地位。2012年开始,随着基因测序技术和市场的不断成熟,illumina股价出现爆发式增长,去年至今涨幅高达267%,今年2月一度触及180美元这一历史新高,市值为190.3亿美元(折合1187亿元人民币),预计2014年EPS为2.16,市盈率为81倍。

       近几年来,基因测序对公司盈利的贡献也越发显著。从illumina 公司4月22日发布的2014 年一季报来看,业绩表现好于预期,总收入4.21亿美元,同比增长27%,其中测序收入同比增长36%,主要因成本降低后,测序消费品、新增测序工具和服务需求增长,光去年底推出的新品HiSeq X10 一季度就有104个订单;净利润达到6000万美元,调整后的营业毛利率升至34.9%,过去五年净利润率稳定在10%左右,因为基因测序技术已趋成熟,公司主要的成本来自销售和维护,原材料成本占比较低。更难能可贵的是,illumina在研发支出方面的投入在去年2.77亿美元的基础上继续提高,占公司销售额19.5%,超过全球主要仪器供应商,可见公司对于科技进步的重视程度,这为2014年高增长奠定坚实的基础,也彰显基因测序行业的发展势头迅猛。

97521400720770675.jpg

       展望今明两年,我们认为短期内Illumina公司仍将保持行业龙头地位。首先,去年底今年初公司推出了两个系列的测序仪,中型的NextSeq500和专为实验室和研究所进行大量分析而提供的超级测序仪HiSeq XTen,进一步充实了公司的产品线,在基因测序仪市场处于统治地位,illumina 的市场份额将会维持或者增加。其次,Illumina公司在研发上的投入持续增加,推动公司的技术创新不断进步,为拓展业务打下坚实的基础。此外,潜在的市场空间巨大,illumina公司作为龙头的竞争力更强,而且产品线丰富,今年将主攻法国和中国市场。

       另一家巨头是赛默飞公司2013年收购生命技术公司,在小型桌式测量仪方面的竞争力较强,占有率甚至超过illumina,因此收购后赛默飞股价翻番,预计今年将占据31%的份额。而起步最早的罗氏公司上市2007年收购了二代测序技术引领者454公司进入此行业,2011年一度想收购illumina,但因对市场前景仍有疑虑不愿提价而作罢,但不够专注,近几年的市场份额有所下降,预计今年占比为5%。


四、中国基因测序:扬帆远航,空间巨大

       从1999 年25个人的规模、130万美元的年营业额,到2013年超过3200人的规模、14.21亿美元的年营业额,Illumina花了14年。而中国除了华大基因通过1999年期参与人类基因组工程而领跑,整个基因测序行业尚处在成长初期。而据估计,2013年我国在基因测序仪器和试剂上的投入为20亿元,仅为illumina一家公司的1/5。

       根据国家IVD专业委员会的数据,目前中国体外诊断试剂生产企业约300400家,其中规模以上企业近200家,但年销售收入过亿元的企业仅约20 家,其中专注基因测序的企业少之又少。生物制药企业中,有生产能力的超过60家,主要生产基因工程药物和疫苗。研发方面,全国约有80多家基因工程产品开发研究单位。

       国内基因测序的龙头——华大基因虽然仍未上市,却早已名声在外。华大基因曾经参与多个基因组计划,包括有名的人类基因图谱。他也是目前世界上拥有最多二代基因测序仪的机构,主要依赖国家贷款和深圳市政府支持,华大不断购置国际上先进的基因测序设备,如今拥有137 台先进的HiSeq二代测序仪,而位列第二的韩国“千年基因”(Marcogene)公司拥有的同类仪器数量尚不及其零头。其产能也极为庞大,比如唐氏综合症基因检测产前筛查,华大占据了全球总量的一半,其中三成都是来自海外。实际上,虽然全基因检测成本高昂,在中国并不普及,但是普通的基因诊断早已经在中国“蔚然成风”。中国三分之一的设备是被用在临床用途。而且因为低廉的价格,华大等中国机构已经逐步成为国际基因检测医疗服务界的新势力,在基因测序服务方面已成为重要参与者。

       不过,低利润的市场战略对于国内公司来说并不健康,即使如华大这样的公司,基因测序仪器只能购买,自主研发的比例仍低。而illumina 公司近年来在主动向基因诊断的下游发展,提供服务,力求控制整条产业链。2013年,Illumina的服务及其他收入一度增长69%至1.57亿美元,而且未来几年在基因测序服务方面的增速会更快,其他几家主要仪器商也纷纷转型进入技术应用领域,并把业务拓展重点瞄准中国市场。与下游基因测序企业相比,他们掌握着基因测序技术,而且还拥有国内基因测序企业所没有的核心仪器设备研发制造优势,这对中国本地基因测序企业构成一定威胁。

       为了应对这一趋势,2013年3月,从未进行公开融资的华大基因出售旗下华大科技42%的股份,获得了14亿人民币,用来收购美国开发和制造基因测试设备的上市公司Complete Genomics,它一直以来是Illumina公司的竞争对手。此次上游收购使华大基因获得基因测序仪的生产能力,以及大批自主知识产权,而且大幅降低了华大基因检测服务的成本。

       除了收购国外先进基因测序技术实现外延式扩张,中国也在加大自主研发,努力研制国产基因测序仪。紫鑫药业和中科院自主研发的新一代基因测序仪今年4 月初成功诞生,今年有望进入量产阶段。该测序仪性能已经可以达到国际主流的新一代测序设备的技术指标,而耗材和试剂的成本只有国外仪器的五分之一,可大大降低基因测序的成本费用。从定位来看,与Illumina公司产品的超高通量相比,国产测序仪更偏重现实应用。

       我们重点来看中国上市公司。现在A 股基因测序公司主要有:

       (1)达安基因(002030)是上市公司龙头,2012年,公司宣布与美国的LifeTechnologies合资成立广州立菲达安诊断产品技术有限公司,启动基因测序分子诊断项目;

       (2)紫鑫药业(002118)与中科院北京基因组研究所共同开发基因测序仪项目,开发出新一代基因测序仪并取得突破性进展。

       (3)千山药机(300216),3月投资3818万元收购湖南宏灏基因生物公司41.5%,并增资2142万元,控股52.57%而成为第一大股东。宏灏基因的主营产品为基因芯片、冠心病基因检测芯片和神经系统疾病基因检测等,生产的“高血压个体化药物检测基因芯片”已获批进入《医疗机构临床检验项目目录(2013)》,目前处于升级换代期,下半年有望规模化生产,目前市场对这一收购标的的价值存在低估。

       (4)科华生物(002022)是国内生产量最大、市场占有率最高、品种最齐全、报批量最大的体外诊断试剂生产企业,公司主要依托上海实业科华生物药业有限公司,从事基因工程药物的研发和生产。

       我们以Illumina公司为标的对这几家公司进行了对比。首先从股价上来看,各公司过去两年的股价表现相关性较高,2012年至今整体呈回升之势,基因测序市场的蓬勃发展对股价构成提振。从市值和销售上来看,国内公司远远不能匹敌Illumina公司。但去年达安基因的销售增速高达45%,成为国内公司的亮点。从利润率上来看,Illumina由于技术的成熟,生产设备的成本较低,所以保证了较高的毛利率。受益于制度壁垒和竞争者尚少,国内各公司的利润率较高,尚在合理范围。

56371400721013217.gif

70981400720867789.jpg

(一)达安基因:进军基因测序的分子诊断龙头

       达安基因是分子诊断龙头上市公司,全面布局基因芯片、PCR、FISH 及SNP平台,并于2012年初与Life Technologies合资成立广州立菲达安诊断产品技术有限公司,宣布正式启动基因测序分子诊断项目。

       该公司集临床检验试剂和仪器的研发、生产、销售以及全国连锁医学独立实验室临床检验服务为一体,拥有多项技术专利,优势在于:(1)渠道广,全国二甲、三甲医院已广泛铺开渠道,公司仪器在广东的市场占有率达到20%,其中公司荧光PCR 检测试剂等产品在三甲以上医院的市场份额已达到70%;(2)分子诊断试剂较多,持有国家医疗器械证书的试剂达到100 多种;(3)研发实力强,作为中山大学控股的研发型企业,拥有中山大学较强的学术及研发支持,公司拥有每年的研发投入占收入的比例维持在10%以上,虽低于illumina 近20%的比例,但远高于国内其他同类企业。公司缺陷在于:(1)缺乏核心的基因测序技术及研发实力,更多精力放在其他分子诊断技术;(2)80%的仪器销售依赖代理。

       值得重视的是,达安基因建立了以达安临检为核心、8个独立实验室的网络,独立实验室整体来看2013年盈利能力有所改善,收入增长2.4亿元,增速保持在38%左右,净利润维持在平衡线上,从一般规律来看,独立实验室度过盈亏平衡点后通常会进入利润率快速上升阶段。

       从2009年至今,达安基因营业收入和净利润均保持较高增长,平均增速分别高达29%和28%,主要因为试剂增长稳定,仪器销售较好。公司的收入来源主要来自三个方面,试剂,服务还有仪器。试剂作为其主营业务占比超过50%。2013年,仪器的收入增速翻了一番,达到了208%。而服务也常年保持30%以上的增速。凭借立菲达安这一合资公司,达安基因有望在基因测序方面加大研发、实现业务的快速发展。

59001400720884942.jpg

(二)科华生物:研发基因工程业务的诊断试剂龙头

       科华生物是中国规模最大的医疗诊断试剂研发、生产和销售公司,主营体外临床用的免疫诊断试剂、化学诊断试剂、核酸诊断试剂、基因工程药物,以及配套的自动化检验诊断仪器等,诊断试剂产量位列全国第一,在国内的市场占有率稳居榜首。此外,科华生物拥有上海实业科华生物药业有限公司4%的股份,从事红细胞生成素(EPO)、尿激酶原(PRO-UK),乙型肝炎核酸治疗疫苗(DNA 疫苗)等基因工程药物红的研发和生产销售,未来有望在这一领域继续发力。

       过去五年,科华生物收入也保持稳定增长,2013年收入达11亿,同比增速10%,其中诊断试剂业务同比增长18.65%,免疫试剂销售同比增长26.52%;生化试剂同比增长15.58%;核酸试剂同比增长7.44%,仪器业务同比增长1.33%。作为研发驱动型高科技企业,公司全年新获注册证10项,新获专利2项,主要依托生物技术创新中心和博士后科研工作站,创建了临床体外诊断试剂和自动化诊断仪器两大研发技术平台,逐步推进试剂和仪器的“系列化”、“一体化”发展目标。目前在研产品120项,涉及酶免、临床化学、分子诊断等领域及配套仪器。预计未来12个月,将有12品获得注册证书,10个以上新产品技术审评阶段,20个以上新产品进入注册检验阶段。科华生物在试剂方面的优势,为公司未来加强基因工程特别是基因测序业务奠定了坚实的基础。

21801400720906845.gif

(三)华大基因

       作为基因测序的龙头华大基因虽然仍未上市,却早已名声在外。华大基因曾经参与多个基因组计划,包括有名的人类基因图谱。他也是目前世界上拥有最多二代基因测序仪的机构——通过国家贷款和地方支持,华大不断购置国际上先进的基因测序设备,如今拥有137台先进的HiSeq二代测序仪,而位列第二的韩国“千年基因”(Marcogene)公司拥有的同类仪器数量尚不及其零头。其产能也极为庞大,比如唐氏综合症基因检测产前筛查,华大占据了全球总量的一半,其中三成都是来自海外。

       目前华大基因总部位于中国深圳,生产基地位于香港、武汉和美国萨克拉门托,在欧洲、美洲、亚太地区、北上广武等中国城市设有子公司、分公司、业务中心和办事处,服务网络覆盖全球一百多个国家和地区。主要有六大子品牌:华大基因研究院,华大科技,华大健康,华大农业,华大基因学院,华大云计算科技服务。这六个子品牌分别满足了不同领域用户的需求,从各个角度全方位占领市场。而在地理方面,华大的组织架构分布在华中、华北、华南、华东、西北、美洲、亚太和日本十大片区,不仅关注国内市场,也参与到国际市场中。

       从公司收入来看,2009年,华大基因科技服务的年度总销售额为3.43亿元,2010年猛增至10.37亿元,2011年达12.63亿元,2012年小幅回落至11.05亿元。但是随着检测技术的提高,成本的降低,需求会提高,华大健康的检测项目还在不断增加,未来有持续增长的趋势,预计会有很大发展空间和上升潜力。

30111400720929207.jpg

       去年3月,从未进行公开融资的华大基因出售旗下华达科技42%的股份,获得了14亿人民币,用来收购美国上市公司Complete Genomics。GG公司也是基因测试设备的开发和制造商,一直以来是Illumina 公司的竞争对手。此举是华大基因主动出,进行上游收购。华大公开称,收购完成后,华大将获得基因测序仪的生产能力,以及大批自主知识产权,还能使华大基因检测服务的成本大幅降低。尽管在技术上来说,CG公司与Illumina 的设备上还有差距,但至少是一个好的信号。

       此外,还有一家公司值得关注——千山药机。今年1月,千山药机通过收购宏灏基因进军基因检测领域。宏灏基因的主营产品为基因芯片、冠心病基因检测芯片和神经系统疾病基因检测等。而此前,我国市场上所有高通量测序设备和试剂均来源于进口,以illumina 公司为主。基因检测行业准入门槛高,而宏灏基因已获得该行业的准入证——国家食品药品监督管理局颁发的检测试剂盒(基因芯片法)《医疗器械注册证》,以及国家卫计委的服务准入许可,所以在基因测序产业抢占一定先机,目前尚处于打造未来有望随着中国基因测序市场的蓬勃发展而实现高增长。

       与全球基因测序的飞速发展、广泛应用相比,中国基因测序行业尚处于初期的临床试点阶段,华大基因一家独大,但整体发展相对落后。不过,在政府放开政策试点、鼓励基因测序发展的基调下,中国基因测序市场有望迎来蓬勃发展,目前明显被低估。而龙头华大基因未来在香港的上市,也将掀起中国基因测序公司新的里程碑,带来一场资本盛宴。我们看好在国内取得基因测序试点资格、抢占先发优势的公司,尤其是保持业绩高增长、独立实验室有望提升盈利的达安基因、已研发第二代基因测序仪、下半年有望量产的紫鑫药业、通过收购进入这一行业的千山药机、以及科华生物、利德曼等有基因测序业务的体外诊断试剂公司。未来五年将是中国基因测序的“黄金五年”,中国基因测序这块大蛋糕值得重点关注!


                                                                                                                    作者: 谢伟玉 王胜 杜舟


声明:
1、凡本网注明“来源:小桔灯网”的所有作品,均为本网合法拥有版权或有权使用的作品,转载需联系授权。
2、凡本网注明“来源:XXX(非小桔灯网)”的作品,均转载自其它媒体,转载目的在于传递更多信息,并不代表本网赞同其观点和对其真实性负责。其版权归原作者所有,如有侵权请联系删除。
3、所有再转载者需自行获得原作者授权并注明来源。

刚表态过的朋友 (0 人)

发表评论

最新评论

引用 cjn207 2015-3-3 17:03
好东东,收藏!
引用 美丽的阳月 2016-7-18 09:00
基因测序,学习学习

查看全部评论(2)

关闭

官方推荐 上一条 /3 下一条

客服中心 搜索 洽谈合作
返回顶部