用户名
UID
Email
密码
记住
立即注册
找回密码
只需一步,快速开始
微信扫一扫,快速登录
开启辅助访问
收藏本站
快捷导航
门户
Portal
社区
BBS
资讯
会议
市场
产品
问答
数据
专题
帮助
签到
每日签到
企业联盟
人才基地
独立实验室
产业园区
投资机构
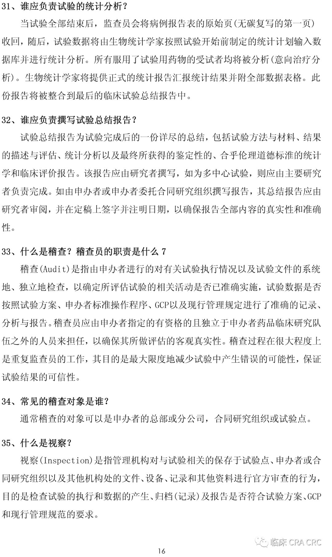
检验科
招标动态
供给发布
同行交流
悬赏任务
共享资源
VIP资源
百科词条
互动话题
导读
动态
广播
淘贴
法规政策
市场营销
创业投资
会议信息
企业新闻
新品介绍
体系交流
注册交流
临床交流
同行交流
技术杂谈
检验杂谈
今日桔说
共享资源
VIP专区
企业联盟
投资机构
产业园区
业务合作
投稿通道
升级会员
联系我们
搜索
搜索
文章
帖子
用户
小桔灯网
›
门户
›
资讯中心
›
临床CRO
›
查看内容
100个GCP知识问答来袭!
2019-8-25 22:26
|
编辑:
小桔灯网
|
查看:
3890
|
评论: 0
|
来源: 临床 CRA CRC
声明:
1、凡本网注明“来源:小桔灯网”的所有作品,均为本网合法拥有版权或有权使用的作品,转载需联系授权。
2、凡本网注明“来源:XXX(非小桔灯网)”的作品,均转载自其它媒体,转载目的在于传递更多信息,并不代表本网赞同其观点和对其真实性负责。其版权归原作者所有,如有侵权请联系删除。
3、所有再转载者需自行获得原作者授权并注明来源。
收藏
分享
邀请
上一篇:
一个国外CRA的访谈记录
下一篇:
收藏丨100个GCP知识问答来袭!
最新评论
评论
相关分类
法规政策
政府动态
院所动态
医界动态
投融动态
企业动态
原料世界
新品前瞻
医械出海
医学关注
疾控防疫
共识指南
注册标准
临床CRO
注册认证
检验前沿
检验杂谈
病理杂谈
精准医疗
液体活检
肿瘤诊疗
遗传缺陷
感染诊疗
心脑血管
药物基因
人工智能
产品杂谈
技术杂谈
企业杂谈
市场观察
营销杂谈
行业整合
杂侃天下
招标资讯
专家视角
人物专访
风云人物
政策解读
创投论道
职场漫话
盘点时刻
专栏文章
国内新闻
国际新闻
关闭
官方推荐
/3
AI助手<小桔子>来了!
欢迎来交流,可以回答IVD行业各类问题!
查看 »
IVD业界薪资调查(月薪/税前)
长期活动,投票后可见结果!看看咱们这个行业个人的前景如何。请热爱行业的桔友们积极参与!
查看 »
小桔灯网视频号开通了!
扫描二维码,关注视频号!
查看 »
返回顶部
客服中心
搜索
洽谈合作
关注微信
微信扫一扫关注本站公众号
个人中心
个人中心
登录或注册
业务合作
-
投稿通道
-
友链申请
-
手机版
-
联系我们
-
免责声明
-
返回首页
Copyright © 2008-2024
小桔灯网
(https://www.iivd.net) 版权所有 All Rights Reserved.
免责声明: 本网不承担任何由内容提供商提供的信息所引起的争议和法律责任。
Powered by
Discuz!
X3.5 技术支持:
宇翼科技
浙ICP备18026348号-2
浙公网安备33010802005999号
返回顶部