立即注册找回密码

QQ登录

只需一步,快速开始

微信登录

微信扫一扫,快速登录

搜索
小桔灯网 门户 资讯中心 肿瘤诊疗 查看内容

胰腺癌的诊断、分期和治疗原则,一文掌握胰腺癌综合诊治!

2019-8-13 10:25| 编辑: 面气灵| 查看: 4957| 评论: 0|来源: 放疗前沿

摘要: “胰腺癌是一种恶性程度很高,诊断和治疗都很困难的消化道恶性肿瘤,约90%为起源于腺管上皮的导管腺癌。其发病率和死亡率近年来明显上升,5年生存率<1%,是预后最差的恶性肿瘤之一,正因如此胰腺癌也被称为“癌症之 ...


胰腺癌是一种恶性程度很高,诊断和治疗都很困难的消化道恶性肿瘤,约90%为起源于腺管上皮的导管腺癌。其发病率和死亡率近年来明显上升,5年生存率<1%,是预后最差的恶性肿瘤之一,正因如此胰腺癌也被称为“癌症之王”。


胰腺癌发病呈快速上升趋势,美国癌症协会发布的数据显示,美国胰腺癌新发病例数男性列第11位、女性列第8位,居恶性肿瘤死亡率第4位。中国国家癌症中心最新统计数据也显示,胰腺癌位列中国城市男性恶性肿瘤发病率的第8位,居大城市(北京、上海)人群恶性肿瘤死亡率的第5位。


胰腺癌的诊治现状不容乐观,但在肿瘤学新理念的推动下临床诊疗水平近年取得明显进步: 


①多学科协作诊疗模式(Multidisciplinary Team,MDT)得到普及,由多学科专家根据肿瘤临床及分子生物学特征,结合病人体能状况制定出个体化治疗方案,贯穿诊疗全程。


②高通量测序技术联合系统生物学分析对胰腺癌进行分子分型,同时结合皮下或原位移植瘤动物模型(Patient-Derived Xenograft Model,PDX模型)开展药物敏感性的临床前研究,为胰腺癌“个体化诊疗”提供线索。


③临床试验的开展和多中心跨区域合作为胰腺癌新药研发和治疗方案的优化提供了高级别循证医学证据,为改善病人预后提供参考。


为此,中国抗癌协会胰腺癌专业委员会结合中国国情制定了《胰腺癌综合诊治指南(2018版)》,以期规范和提高我国胰腺癌诊治水平。大家一起学习一下。


胰腺癌的诊断


胰腺癌起病隐匿,早期症状不典型,常表现为上腹部不适、腰背部痛、消化不良或腹泻等,易与其他消化系统疾病相混淆。病人食欲减退,体重下降,出现症状时大多已属中晚期。


1.1胰腺癌危险因素的筛选:


(1)长期吸烟、高脂饮食、体重指数超标、过量饮酒、伴发糖尿病或慢性胰腺炎等是胰腺癌发病的危险因素。

(2)CDKN2A、BRCA1/2、PALB2等基因突变被证实与家族性胰腺癌发病密切相关。


1.2实验室检查:


(1)糖类抗原CA19-9是目前最常用的胰腺癌诊断标记,具有以下临床特征:

① 血清CA19-9 > 37 U/ml作为阳性指标,诊断胰腺癌的灵敏度和特异度分别达到78.2%和82.8%9。

② 约10%胰腺癌病人呈Lewis抗原阴性,CA19-9不升高,此时需结合其他肿瘤标记物如CA125和/或癌胚抗原(CEA)等协助诊断。

③ 发现CA19-9升高者,排除胆道梗阻或胆系感染等因素后则高度怀疑胰腺癌。


(2)血糖变化也与胰腺癌发病或进展有关:

① 老年、低体重指数、无糖尿病家族史的新发糖尿病者,应警惕胰腺癌的发生。

② 既往长期罹患糖尿病,短期出现血糖波动且难以控制者,亦应警惕胰腺癌的发生。

③ 前瞻性研究显示空腹血糖每升高0.56 mmol/L,胰腺癌发病风险增加14%。


(3)其它诸多生物靶标如外周血内microRNA、ctDNA、外泌体内Glypican-1等也具有潜在临床应用前景,尚待高级别循证医学证据的证实。


1.3影像学检查:


影像学技术诊断胰腺癌的基本原则为:①完整(显示整个胰腺);②精细(层厚1~3 mm 的薄层扫描) ;③动态(动态增强、定期随访) ;④立体(多轴面重建,全面了解毗邻关系)。


(1) 增强三维动态CT薄层扫描是目前诊断胰腺癌最常用的手段,能清晰显示肿瘤大小、位置、密度及血供情况,并依此判断肿瘤与血管(必要时采用计算机断层血管成像,Computed Tomography Angiography,CTA)、邻近器官的毗邻关系,指导术前肿瘤的可切除性及新辅助化疗疗效评估。


(2)磁共振成像(Magnetic Resonance Imaging,MRI)除显示胰腺肿瘤解剖学特征外,还可清晰地显示胰腺旁淋巴结和肝脏内有无转移病灶;且在与水肿型或慢性肿块型胰腺炎鉴别方面优于CT。磁共振胰胆管造影(Magnetic Resonance Cholaniopancreatography,MRCP)与MRI薄层动态增强联合应用,有助于明确胰腺囊/实性病变(尤其是囊腺瘤、IPMN的鉴别诊断),并进一步明确胰、胆管的扩张及侵犯情况,诊断价值更高。


(3)正电子发射断层显像/X线计算机体层成像(Positron Emission Tomography-Computed Tomography,PET/CT)显示肿瘤的代谢活性和代谢负荷,在发现胰外转移,评价全身肿瘤负荷方面具有明显优势。


(4)超声内镜(Endoscopic Ultrasonography, EUS)在内窥镜技术的基础上结合了超声成像,提高了胰腺癌诊断的敏感性和特异性;特别是EUS引导细针穿刺活检(Fine Needle Aspiration,EUS-FNA),成为目前胰腺癌定位和定性诊断最准确的方法。另外,EUS也有助于肿瘤分期的判断,对T1-2期胰腺癌的敏感性和特异性分别达到72%和90%;而对T3-4期敏感性和特异性分别为90%和72%。


1.4病理学检查:


组织病理学和/或细胞学检查是诊断胰腺癌的“金标准”。除拟行手术切除的病人外,其余病人在制订治疗方案前均应力争明确病理学诊断。


目前获得组织病理学或细胞学标本的方法包括:

  • EUS或CT引导下穿刺活检;

  • 腹水脱落细胞学检查;

  • 腹腔镜或开腹手术下探查活检。

 

胰腺癌的病理类型


根据WHO分类,胰腺恶性肿瘤按照组织起源可分为上皮来源和非上皮来源,其中上皮来源的主要包括分别来自于导管上皮、腺泡细胞和神经内分泌细胞的导管腺癌、腺泡细胞癌和神经内分泌肿瘤以及各种混合性肿瘤。


本胰腺癌指南中主要针对导管腺癌(包括腺鳞癌、胶样癌(黏液性非囊性癌)、肝样腺癌、髓样癌、印戒细胞癌、未分化癌、伴有破骨样巨细胞的未分化癌等特殊亚型)和腺泡细胞癌。


随着一系列高通量分子病理技术的应用,胰腺癌的分子分型(详见表1),为临床药物选择提供了一定参考:如基因组不稳定型因合并BRCA通路突变或信号异常,被认为对铂类药物敏感;而免疫型因表达较多的肿瘤特异性抗原及存在相关免疫细胞浸润,可能从免疫治疗中获益。然而受目前取材方式的限制和高通量检测过程耗时较长等因素的影响,分子分型尚不能常规开展并用于指导临床治疗,但胰腺癌分子分型的探讨可能会成为未来开展“个体化综合诊疗”的基础。


胰腺癌的分期


新版(第8版)AJCC-TNM胰腺癌分期系统的实用性和准确性在我国多中心研究中获得验证(详见表2)。


但在如何更好地平衡分期系统中肿瘤大小与淋巴结转移的相关性,以及如何结合肿瘤生物学因素进行优化等方面,这一分期系统仍需要更深层次的探讨。


胰腺癌的外科治疗


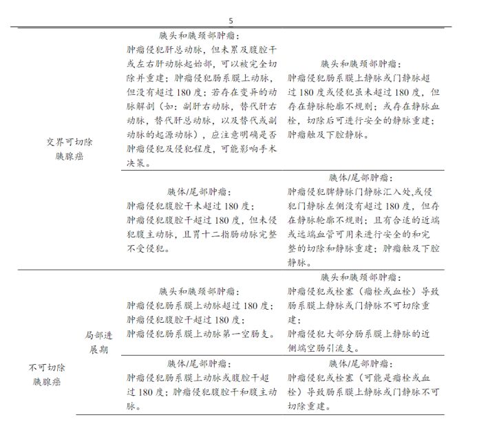
根治性切除(R0)仍是目前治疗胰腺癌最有效的方法。术前应开展MDT讨论,依据影像学评估将胰腺癌分为:①可切除胰腺癌,②交界可切除胰腺癌,③局部进展期胰腺癌,④合并远处转移的胰腺癌(详见表3)。


4.1 可切除胰腺癌的手术治疗:


(1)胰头癌:推荐根治性胰十二指肠切除术。

① 包括完整切除胰头部及钩突,并行区域淋巴清扫。要求胆管、胃或十二指肠、胰颈和肠系膜上动脉切缘阴性。

② 微创根治性胰十二指肠切除术在手术安全性、淋巴结清扫数目和R0切除率方面与开腹手术相当,但其“肿瘤学”获益性有待进一步的临床研究证实,推荐在专业的大型胰腺中心由有经验的胰腺外科医生开展。


(2)胰体尾癌:推荐根治性胰体尾联合脾脏切除术。

① 微创胰体尾切除术的手术安全性和根治性与开腹手术相比无显著差异,已获得较为广泛的应用与认可,但其“肿瘤学”获益性仍需进一步临床研究证实,推荐在专业的大型胰腺中心由有经验的胰腺外科医生开展。

② 根治性顺行模块化胰脾切除术(Radical Antegrade Modular Pancreatosplenectomy,RAMPS)在提高肿瘤R0切除率和淋巴清扫方面具有优势,但其对病人长期生存的影响有待临床研究证实。


(3)部分胰腺颈部癌或胰腺多中心病灶的病人,可考虑行全胰腺切除。此类病人的手术操作及围手术期处理更加复杂,推荐在专业的大型胰腺中心由有经验的胰腺外科医生开展。


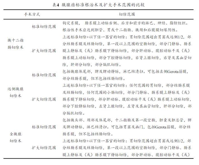
(4)扩大淋巴结清扫或神经丛切除,以及联合动、静脉或多器官切除等的扩大切除术对胰腺癌病人预后的改善存在争论,仍需要临床研究验证(胰腺癌标准根治与扩大切除术的手术范围详见表4)


4.2 交界可切除胰腺癌的手术治疗:


(1)交界可切除胰腺癌病人能否从直接手术中获益,目前缺乏足够的循证医学证据,建议参加临床研究。


(2)新辅助治疗是目前交界可切除胰腺癌病人首选的治疗方式。部分交界可切除胰腺癌病人可从新辅助治疗中获益。对于新辅助治疗后序贯肿瘤切除的病人,联合静脉切除如能达到R0根治,则病人的生存获益与可切除病人相当。联合动脉切除对病人预后的改善存在争论,尚需前瞻性大样本的数据评价38。


(3)不推荐这部分病人行姑息性R2切除,特殊情况如止血挽救生命除外。

 

4.3 局部进展期胰腺癌的手术治疗:


(1)对CT或EUS引导下反复穿刺活检仍无法明确病理诊断的局部进展期胰腺癌病人,可行手术(腹腔镜或开腹)探查活检以明确病理诊断。


(2)合并胆道及消化道梗阻的局部进展期胰腺癌病人,优先考虑内支架置入解除梗阻。当支架置入失败而病人体能状况尚可时,推荐开展胃-空肠吻合术或胆囊/胆管-空肠吻合术。


(3)术中探查发现肿瘤无法切除但存在十二指肠梗阻的病人,应行胃-空肠吻合术;对暂未出现十二指肠梗阻,预期生存时间超过3个月的病人,仍建议行预防性胃-空肠吻合术;肿瘤无法切除而存在胆道梗阻,或预期可能出现胆道梗阻的病人,建议行胆总管-/肝总管-空肠吻合术。


(4)术中探查判定肿瘤无法切除的病人,在解除胆道、消化道梗阻同时,应尽量取得病理学诊断证据。

 

4.4合并远处转移胰腺癌的手术治疗:


(1)不推荐合并远处转移的胰腺癌病人行减瘤手术。


(2)部分合并远处孤立转移灶的胰腺癌病人经过一段时间的系统化疗,若肿瘤明显退缩且预计手术能达到R0切除,则推荐参加手术切除的临床研究。


(3)对于合并胆道及消化道梗阻的远处转移的胰腺癌病人,优先考虑内支架置入解除梗阻。当支架置入失败且病人体能状态尚可时,才考虑开展姑息性旁路手术。


声明:
1、凡本网注明“来源:小桔灯网”的所有作品,均为本网合法拥有版权或有权使用的作品,转载需联系授权。
2、凡本网注明“来源:XXX(非小桔灯网)”的作品,均转载自其它媒体,转载目的在于传递更多信息,并不代表本网赞同其观点和对其真实性负责。其版权归原作者所有,如有侵权请联系删除。
3、所有再转载者需自行获得原作者授权并注明来源。

最新评论

关闭

官方推荐 上一条 /3 下一条

客服中心 搜索 洽谈合作