立即注册找回密码

QQ登录

只需一步,快速开始

微信登录

微信扫一扫,快速登录

搜索
小桔灯网 门户 资讯中心 共识指南 查看内容

流式细胞术分析外周血淋巴细胞亚群在儿科的临床应用专家共识(2019版)

2019-7-4 15:12| 编辑: 面气灵| 查看: 4242| 评论: 0|来源: 中华儿科杂志

摘要: 本文刊于:中华儿科杂志,2019,57(6): 424-428作者:中国儿童免疫与健康联盟免疫评估工作组 中国医师协会儿科医师分会风湿免疫专委会 中国医师协会儿科医师分会儿童过敏专委会 中华医学会儿科学分会免疫学组摘要流式 ...

本文刊于:中华儿科杂志,2019,57(6): 424-428

作者:中国儿童免疫与健康联盟免疫评估工作组

中国医师协会儿科医师分会风湿免疫专委会

中国医师协会儿科医师分会儿童过敏专委会

中华医学会儿科学分会免疫学组

摘要

流式细胞术检测淋巴细胞亚群被越来越多地应用于儿科临床,对疾病的诊断、治疗具有重要作用。然而,由于其结果判读的复杂性,尚未能被临床工作者充分认识。"流式细胞术分析外周血淋巴细胞亚群在儿科的临床应用共识"于2016年首次发表,经普及推广对临床工作起到了很好的帮助。随着技术的发展,为适应医学发展和临床应用的需要,再次组织专家进行更新。


流式细胞术(flow cytometry,FCM)是一种对单细胞或生物颗粒进行多参数、定量分析的技术,具有速度快、精度高、准确性好等优点。目前FCM广泛应用于临床医学,在疾病的预防、诊断、治疗及预后判断中具有重要作用。但是淋巴细胞亚群在不同年龄阶段有不同的正常参考范围[1],并且其结果受多种因素的影响,造成临床判读相对困难。为科学合理应用FCM协助诊治儿科疾病,"流式细胞术分析外周血淋巴细胞亚群在儿科的临床应用共识"在多个学术组织的协作下于2016年正式发表[2]。该共识提高了医务工作者对FCM在儿科临床应用的认识,促进了临床诊疗水平的提高。医学技术飞速发展,FCM的应用也有了一定的进展。为适应医学发展和临床应用的需要,多个学术组织的专家讨论撰写了"流式细胞术分析外周血淋巴细胞亚群在儿科的临床应用专家共识(2019版)"。


一、淋巴细胞亚群分析常规检测项目和报告内容

淋巴细胞亚群分析是临床开展最多的FCM检测项目,是指借助各种荧光染料标记的单克隆抗体测定各类淋巴细胞胞膜或胞内独特的分化抗原(cluster of differentiation,CD),对淋巴细胞的各个亚群进行分析。原国家卫生部发布的FCM检测外周血淋巴细胞亚群指南(WS/T 360-2011)对于规范FCM在外周血淋巴细胞亚群分析中的应用具有重要指导意义。检测过程需注意标本采集和运输、免疫荧光染色、检测和分析、结果报告和审核等方面。


常规检测的淋巴细胞亚群包括T细胞(CD3+)、B细胞(CD3-CD19+)和NK细胞(CD3-CD16+CD56+);T细胞又分为2个亚群:辅助性T细胞(CD3+CD4+)和杀伤性T细胞(CD3+CD8+)。淋巴细胞亚群分析报告应提供各个亚群细胞的相对计数(百分比)和绝对计数。FCM可以直接测得各淋巴细胞亚群的相对计数。仅检测淋巴细胞亚群相对计数,对于判断患儿免疫状态存在较大局限。有些疾病会导至T、B、NK细胞同时增多或减少,如噬血细胞综合征可出现3种淋巴细胞同时减少,仅检测相对计数则无法发现异常;如对于地中海热患儿,评估其T细胞绝对计数,有助于判断疾病严重程度,仅检测相对计数则会影响判断[3]


绝对计数有2种方法:(1)单平台法采用定量微球,直接获得淋巴细胞亚群绝对计数;(2)双平台法采用FCM测定的淋巴细胞百分比,结合血常规中总淋巴细胞数量,计算得到各亚群淋巴细胞的绝对计数。建议采用单平台方法进行绝对计数检测,以减少室间变异,并避免多台仪器间的系统误差。


二、标本采集和运输

首选乙二胺四乙酸盐抗凝管采集外周静脉血标本,肝素钠或枸橼酸钠抗凝血也可用于检测,但如标本同时进行白细胞计数分类,则应选择乙二胺四乙酸作为抗凝剂。标本采集后应立即检测,不能立即检测的标本应置室温保存[4],并在24 h内检测。


三、检测对象的选择

(一)明确存在免疫功能受损者——原发性免疫缺陷病(primary immunodeficiency diseases,PID)

PID是一组先天性或遗传性因素所致的免疫器官、组织、细胞或分子缺陷,导至机体免疫功能不全的疾病。2017年国际免疫学会联合会(international union of immunological societies,IUIS)将PID分为9类共354种疾病[5]


PID常表现为婴儿期或儿童期频繁(反复)发生的特殊感染。大约80%的患儿发病年龄小于20岁,遗传方式常为X连锁,70%的患儿为男性。有临床表现的PID发病率总体上约为1/10 000。常见的是抗体缺陷为主的免疫缺陷病和联合免疫缺陷病。淋巴细胞亚群分析是早期诊断PID的重要手段,对于临床考虑PID或基因检测明确的PID患儿,应检测其淋巴细胞亚群,评估其免疫状态。


(二)可能存在免疫功能受损者

1.免疫防御功能受损者:

此类患儿常见的临床特征为易发生感染,往往是反复、严重、多种病原体或特殊病原体的感染,以及常规治疗效果不佳的感染。包括(1)反复感染,即明确为感染性疾病,感染次数和频率过高,超出正常人群,因感染的部位不同,具体反复的次数或频率难以给出参考标准[6]。(2)严重感染,包括必须住院静脉使用抗感染药物的患儿以及需进行重症监护或抢救的感染患儿[7]。(3)多种病原体和(或)特殊病原体感染,发生细菌、真菌和(或)病毒等多种病原体感染者;低毒病原体如卡介苗[8]、脊髓灰质炎疫苗株等病原体感染者;对于新发现的病原体或病原体不清楚的感染者尤其应该进行淋巴细胞亚群的检测。(4)常规治疗效果不佳的感染,即按照诊疗常规或指南治疗效果不佳的感染,除病原体耐药等原因外,还可能存在宿主免疫防御的受损,应及时进行淋巴细胞亚群的检测。(5)感染本身导至宿主继发性免疫防御功能受损者,如EB病毒感染[9]、人类免疫缺陷病毒(human immunodeficiency virus,HIV)感染等。


2.免疫自稳和耐受功能受损者:

此类患儿常见的临床表现为易发生自身免疫或自身免疫样疾病、过敏或过敏样疾病。(1)过敏性疾病,并非所有这类患儿都需要进行淋巴细胞亚群的检测,对于伴有以下情况的过敏患儿应考虑淋巴细胞亚群的检测,①婴幼儿时期全身严重湿疹样表现[10];②嗜酸粒细胞显著增多[11];③血清IgE水平明显增高(IgE>1 000 U/L)[12];④伴有反复、严重感染的患儿;⑤常规治疗效果不佳者。(2)自身免疫和自身炎症性疾病,检测淋巴细胞亚群有助于明确淋巴细胞各个亚群可能存在的原发性或继发性异常,有助于对患儿免疫状况及药物治疗影响的评估。对于伴有以下情况的自身免疫和自身炎症性疾病患儿应考虑淋巴细胞亚群的检测,①存在难以控制的自身免疫反应情况及出现明显的自身免疫性淋巴增殖情况[13];②合并反复感染的患儿;③存在自身炎症反应;④长期免疫抑制药物、生物制剂使用前后[14]


3.免疫监视功能受损者:

免疫监视功能受损主要引起机体易发生肿瘤性疾病。包括(1)血液系统肿瘤,为儿童时期最多见的肿瘤,应常规进行淋巴细胞亚群检测。(2)其他系统肿瘤及实体瘤,既可能存在原发性淋巴细胞亚群的异常,也可能出现继发性改变,尤其是进行各种化疗时,淋巴细胞亚群大多会受到影响,应进行淋巴细胞亚群的检测。


(三)其他特殊情况

1.血常规显示淋巴细胞数量明显异常。

2.有免疫缺陷病家族史。


四、结果判读

淋巴细胞亚群分析结果判读,应把淋巴细胞亚群的相对计数和绝对计数结合起来进行判别。


(一)基本数据判断

1.相对计数的3个基本公式:

应首先根据下述3个公式进行淋巴细胞亚群的基本数据的判断。公式一:(CD3++CD19++CD16+CD56+)%=(100±5)%;公式二:(CD4++CD8+)%=(CD3+±5)%;公式三:CD4+/CD8+>1。


2.相对计数基本公式的意义:

CD3++CD19++CD16+CD56+明显大于或小于(100±5)%,提示检测系统异常或存在明显淋巴细胞亚群异常。CD4++CD8+百分比明显大于或小于CD3+百分比,提示存在双阳性(CD4+CD8+)或双阴性(CD4-CD8-)T淋巴细胞。正常情况CD4+/CD8+>1,年龄越小,CD4+/CD8+越大。CD4+/CD8+<1提示T淋巴细胞亚群存在异常。


3.绝对计数的判断:

绝对计数受仪器、年龄、种族等因素影响,个体间变化也比较大。各个实验室所采用的标准有所不同。近期,由重庆医科大学附属儿童医院、北京协和医院、深圳儿童医院和复旦大学附属儿科医院4家单位共同完成的研究,给出了不同年龄儿童淋巴细胞亚群绝对计数正常值,可作为参考[1]


(二)淋巴细胞亚群中细胞变化的判断

一种淋巴细胞亚群绝对计数的变化在检测结果中不会影响其他亚群的绝对计数变化,但可能引起其他淋巴细胞亚群相对计数的变化。所以,淋巴细胞亚群发生变化可以是一种也可以是几种同时发生变化。在淋巴细胞亚群结果判别中既要注意绝对计数的判别,也要判别相对计数(百分比)的变化。淋巴细胞亚群数据判别流程见图1

图1 淋巴细胞亚群数据判断流程图


1.一种淋巴细胞亚群变化:

(1)根据绝对计数判断,即依据绝对计数参考值范围进行判断,若一种淋巴细胞亚群明显高于或低于参考值范围,其他亚群绝对计数基本正常,则可明确此群细胞存在异常。(2)根据相对计数(百分比)进行判断,分为①二一判别法,用于判别CD3+、CD19+、CD16+CD56+三群淋巴细胞中哪一种是引起相对计数改变的原因。根据百分比,在3种淋巴细胞中,找出2种变化趋势一致的,另一种则是异常的根源。②一二判别法,用于判别CD3+细胞2个亚群中哪一种是引起相对计数变化的原因。以CD3+细胞百分比变化为基准,2种T细胞亚群CD4+和CD8+哪种百分比变化趋势与CD3+细胞一致,这种T细胞亚群则是异常的根源。


2.2种或以上淋巴细胞亚群变化:

2种或以上的淋巴细胞亚群发生变化,需要仔细甄别。如重症联合免疫缺陷病患儿CD3+、CD19+、CD16+CD56+细胞都可能减少或缺如,会出现2种或3种淋巴细胞亚群变化。此类情况不适合使用上述二一判别法和一二判别法。需同时分析绝对计数和相对计数做出判断。


五、淋巴细胞亚群变化的临床价值

外周血T、B、NK细胞绝对计数和相对百分比变化程度较大。这种变化一方面来自于儿童随年龄而发生的变化;另一方面还受环境、发育和疾病等因素的影响。因此,评估淋巴细胞亚群的变化不应是孤立的,应同时结合临床与其他辅助检查结果,对临床价值做出判断。


淋巴细胞亚群的变化与临床疾病之间不是一一对应的关系,这些变化与临床疾病往往是一对多或多对一的。因此,对于淋巴细胞亚群变化的临床价值,本部分内容很多情况使用"可能""也可能"等不确定词汇。使用本共识时应将其作为重要的临床辅助手段对待,熟练的应用还需要结合临床疾病不断地训练和总结。


(一)单一淋巴细胞亚群变化

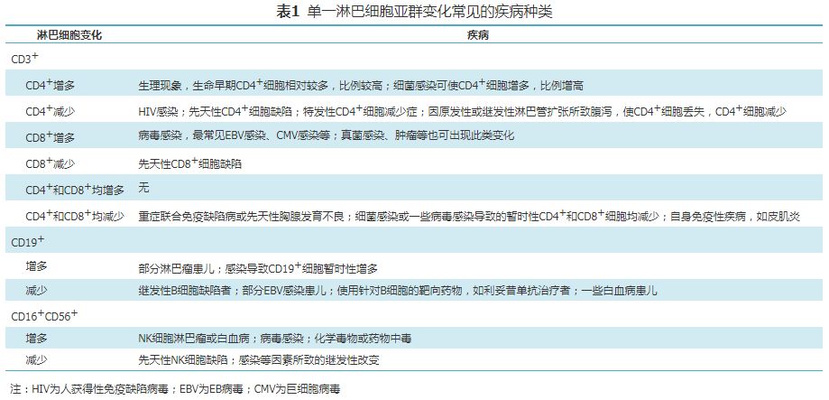
单一淋巴细胞亚群变化常见的疾病种类见表1


1.仅CD3+细胞增多:

根据基本公式一,CD3+百分比增高,CD19+百分比和CD16+CD56+百分比相对降低。CD3+细胞增多包括以下3种情况,(1)CD4+细胞增多为主,CD4+百分比增高;根据基本公式二,CD8+百分比相对降低;CD4+/CD8+增高。(2)CD8+细胞增多为主,CD8+百分比增高;根据基本公式二,CD4+百分比相对降低;CD4+/CD8+降低。(3)CD4+和CD8+细胞均增多,相对计数无改变;CD4+/CD8+正常。


2.仅CD3+细胞减少:

根据基本公式一,CD3+百分比降低,CD19+百分比和CD16+56+百分比相对增高。CD3+细胞减少包括以下3种情况:(1)CD4+细胞减少为主,CD4+百分比降低;根据基本公式二,CD8+百分比相对增高;CD4+/CD8+降低。(2)CD8+细胞减少为主,CD8+百分比降低;根据基本公式二,CD4+百分比相对增高;CD4+/CD8+增高。(3)CD4+和CD8+细胞均减少,相对计数无改变;CD4+/CD8+正常。


3.仅CD19+细胞增多:

根据基本公式一,CD19+百分比增高,CD3+百分比和CD16+CD56+百分比相对降低。


4.仅CD19+细胞减少:

根据基本公式一,CD19+百分比降低,CD3+百分比和CD16+CD56+百分比相对增高。


5.仅CD16+CD56+细胞增多:

根据基本公式一,CD16+CD56+百分比增高,CD3+百分比和CD19+百分比相对降低。


6.仅CD16+CD56+细胞减少:

根据基本公式一,CD16+CD56+百分比降低,CD19+百分比和CD3+百分比相对增高。应注意,由于CD16+CD56+细胞正常情况下绝对计数较少,因此其减少对其他淋巴细胞亚群的相对计数影响常常并不明显。


(二)2种淋巴细胞亚群变化

2种淋巴细胞亚群同时变化常见的疾病种类见表2


1.CD3+和CD19+细胞增多:

根据基本公式一,CD3+和CD19+百分比增高,CD16+CD56+百分比相对降低,需结合绝对计数进行判断。这种淋巴细胞亚群变化也要参照上述"仅CD3+细胞增多时判断CD4+和(或)CD8+增多的情况"进一步判断。


2.CD3+和CD19+细胞减少:

根据基本公式一,CD3+和CD19+百分比降低,CD16+CD56+百分比相对增高,需结合绝对计数进行判断。这种淋巴细胞亚群变化也要参照上述"仅CD3+细胞减少时判断CD4+和(或)CD8+减少的情况"进一步判断。


3.CD3+和CD16+CD56+细胞增多:

根据基本公式一,CD3+和CD16+CD56+百分比增高,CD19+百分比相对降低,需结合绝对计数进行判断。这种淋巴细胞亚群变化也要参照上述"仅CD3+细胞增多时判断CD4+和(或)CD8+增多的情况"进一步判断。


4.CD3+和CD16+CD56+细胞减少:

根据基本公式一,CD3+和CD16+CD56+百分比降低,CD19+百分比相对增高,需结合绝对计数进行判断。这种淋巴细胞亚群变化也要参照上述"仅CD3+细胞减少时判断CD4+和(或)CD8+减少的情况"进一步判断。


5.CD19+和CD16+CD56+细胞增多:

根据基本公式一,CD19+和CD16+CD56+百分比增高,CD3+百分比相对降低。


6.CD19+和CD16+CD56+细胞减少:

根据基本公式一,CD19+和CD16+CD56+百分比降低,CD3+百分比相对增高。临床这种情况罕见。


(三)3种淋巴细胞亚群变化

CD3+、CD19+和CD16+CD56+细胞同时增多和减少,这种情况若无绝对计数会造成误判。CD3+、CD19+和CD16+CD56+百分比可能都正常,CD4+/CD8+可增高、正常或降低。如仅有相对计数时,可根据同期血常规中淋巴细胞绝对计数判断淋巴细胞是否增多或减少。一些感染性疾病可能引起3种淋巴细胞一过性的增多。3种淋巴细胞同时减少可见于:(1)噬血细胞综合征,三系下降,各个淋巴细胞亚群也可能都减少;(2)三氯乙烯等化学品可使CD3+、CD19+和CD16+CD56+细胞均减少[15](3)血液系统疾病中部分骨髓增生异常性疾病,如骨髓增生异常综合征或肿瘤化疗后的骨髓抑制。


临床上除上述较为常见的淋巴细胞亚群变化特点外,还有其他更为复杂的变化情况,如也可存在一种细胞亚群绝对计数增多或减少,同时另2种减少或增多的情况。

参考文献(略)    


声明:
1、凡本网注明“来源:小桔灯网”的所有作品,均为本网合法拥有版权或有权使用的作品,转载需联系授权。
2、凡本网注明“来源:XXX(非小桔灯网)”的作品,均转载自其它媒体,转载目的在于传递更多信息,并不代表本网赞同其观点和对其真实性负责。其版权归原作者所有,如有侵权请联系删除。
3、所有再转载者需自行获得原作者授权并注明来源。

最新评论

关闭

官方推荐 上一条 /3 下一条

客服中心 搜索 洽谈合作
返回顶部