立即注册找回密码

QQ登录

只需一步,快速开始

微信登录

微信扫一扫,快速登录

搜索
小桔灯网 门户 资讯中心 肿瘤诊疗 查看内容

早期诊断,早期治疗肝癌:Circ-CDYL或可成为新的标志物和靶点

2019-6-21 10:41| 编辑: 面气灵| 查看: 3185| 评论: 0|来源: 解螺旋

摘要: 看篇国内顶级团队在世界顶级肝脏期刊上的成果。肝细胞癌(HCC)是全球上升最快的癌症相关死亡病因之一,三分之二的HCC患者初诊时已为晚期,有效的治疗手段很少。因此早期诊断,早期治疗对于肝癌患者的预后来说显得尤 ...



看篇国内顶级团队在世界顶级肝脏期刊上的成果。



肝细胞癌(HCC)是全球上升最快的癌症相关死亡病因之一,三分之二的HCC患者初诊时已为晚期,有效的治疗手段很少。因此早期诊断,早期治疗对于肝癌患者的预后来说显得尤其重要。


近日,由第二军医大学东方肝胆外科医院国际合作生物信号转导研究中心、国家肝癌科学中心发表在HEPATOLOGY上的一篇文章通过全基因组的mRNA、环状RNA(circRNA)、microRNA表达谱分析,揭示了极早期肝癌中以环状RNA Circ-CDYL为中心的非编码RNA调控网络,为肝癌的早期筛查和精准治疗带来了新的希望。


1

极早期肝癌中差异表达的环状RNA筛选


环状RNA曾被认为是一种异常的剪接副产物,但近年来其卓越的功能逐渐被发现,并成为了癌症研究的新兴热点。在显性的功能性蛋白事件的表面之下,隐性的RNA-RNA相互作用网络正暗流涌动。


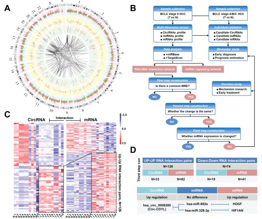
该研究通过对mRNA,circRNA和miRNA表达谱的全基因组分析,揭示了特异性在HCC极早期阶段(BCLC 0期HCC)活跃的、以circRNA为核心的RNA-RNA互作网络。该研究根据竞争性内源性RNA机制的作用特征,通过三步筛选,鉴定了126个“Up-Up”RNA相互作用对和74个“Down-Down”RNA相互作用对以及它们之间的调节性microRNA,构建了以circRNA为中心的RNA-RNA相互作用网络。


随后选定了极早期HCC中最显著上调的circRNA-Circ-CDYL作为研究对象,进一步探究了Circ-CDYL驱动的RNA-RNA相互作用网络在早期肝癌中的作用及其机制。



2

Circ-CDYL在早期肝癌中的功能


Circ-CDYL由亲本基因CDYL(chromodomain on Y-like)的2号外显子首尾相接产生,并且在HCC的极早期和早期阶段(BCLC 0期和A HCC)特异性高表达。在功能上,作者发现Circ-CDYL的过表达促进了肝细胞自我更新、恶性增殖、体外化疗药物抵抗和体内致瘤性,而抑制Circ-CDYL的表达则导至相反的效果。


尤其值得注意的是,Circ-CDYL升高了EPCAM 阳性的肝肿瘤起始细胞(T-ICs)的比例及干细胞样基因表达,为研究Circ-CDYL在HCC发生中的作用奠定了基础。


Circ-CDYL通过竞争性结合miR-892a和miR-328-3p,分别与编码肝癌衍生生长因子(HDGF)和缺氧诱导因子天冬酰胺羟化酶(HIF1AN)的mRNA形成相互作用的网络。该研究通过基因表达分析、报告基因实验、位点保护实验和生物素标记的microRNA pull-down实验的综合分析证实了HDGF和HIF1AN分别是miR-892a和miR-328-3p的直接靶基因。


Circ-CDYL与HDGF、HIF1AN特异性地在HCC的早期阶段呈现同向升高和表达正相关,并且干扰三者中的任何一个,都可以通过microRNA和3'UTR依赖性模式引起另外两者的变化,表明Circ-CDYL以典型的竞争性内源RNA(ceRNA)网络调节模式与HDGF和HIF1AN相互作用。


3

Circ-CDYL促进肝癌发生的机制


随后,该研究证实了由Circ-CDYL驱动的两条调控途径在体外和体内水平促进HCC肿瘤发生的信号转导机制。


首先,Circ-CDYL增加了HDGF的表达和分泌,促进HDGF与其受体NUCLEOLIN之间的相互作用,导至PI3K-AKT信号通路激活,活化下游mTORC1/P70 S6K和GSK3β/β-catenin两条途径,最终增强效应蛋白C-MYC原癌基因和SURVIVIN(又名BIRC5)的表达。


其次,HIF1AN的上调抑制了NOTCH2的活性,并因此解除了NOTCH2对SURVIVIN的转录抑制,促进了SURVIVIN的表达。由此可见,SURVIVIN同时受到HDGF和HIF1AN的调节,也就是说SURVIVIN最终由Circ-CDYL驱动升高表达。



4

Circ-CDYL在肝癌早诊、早治中的应用潜能


阐明Circ-CDYL驱动的RNA-RNA相互作用网络为HCC的新疗法提供了分子基础。该研究发现Circ-CDYL诱导的SURVIVIN和C-MYC高表达,能被酶活性抑制剂Wortmannin和NOD分别逆转,二者分别靶向PI3K和HIF1AN。


这些实验结果进一步支持Circ-CDYL通过两种调节信号传导途径促进HCC中细胞恶性表型和肿瘤发生的观点。此外,将Circ-CDYL干扰与传统酶抑制剂处理相结合,可在体外和体内达到抑制HCC中的干细胞样特征和肿瘤生长的最佳效果。以上研究结果为治疗早期HCC提供了新的靶标。


最后,作者探究了利用Circ-CDYL对早期HCC进行早期诊断或HCC高危人群监测的可能性。将Circ-CDYL与HDGF和HIF1AN组合作为鉴别BCLC 0期和A期HCC的一组生物标志物,灵敏度和特异性达到了最佳水平,表明单用这组生物标志物或与其他传统诊断方法相结合,是有潜力的早期HCC诊断和高危人群筛查的标志物。


总之,该研究通过全基因组分析极早期HCC的mRNA,circRNA和microRNA表达谱,构建了以circRNA为中心的非编码调控RNA网络,确定了Circ-CDYL的在HCC早期阶段的相关功能。 Circ-CDYL依靠ceRNA机制,通过miR-892a和miR-328-3p分别与HDGF和HIF1AN mRNA相互作用。


该研究在体内和体外水平均鉴定了Circ-CDYL调节的HDGF-NCL-PI3K-AKT和HIF1AN-NOTCH2通路,并增强了HCC肿瘤起始细胞相关蛋白SURVIVIN和C-MYC的表达。Circ-CDYL干扰和传统的PI3K和HIF1AN酶抑制剂结合能最大程度抑制HCC恶性表型。


最后,该研究发现Circ-CDYL、HDGF和HIF1AN的结合能有效地区分早期HCC组织与癌旁组织。本研究对肝癌发生相关分子机制提出了更深入的理解,并为肝癌早期诊断和精准治疗拓宽了前景。


本文的通讯作者是东方肝胆外科医院、国家肝癌科学中心王红阳教授,李亮副研究员为本文共同通讯作者,第一作者是危晏平硕士。王红阳教授是我国肿瘤学、分子生物学著名专家,是教育部长江特聘教授、中国工程院院士。现任国家肝癌科学中心主任、国际合作生物信号转导研究中心主任,兼任中国医师协会精准医学专业委员会主任委员。王红阳教授长期从事肿瘤的基础与临床研究,对肿瘤的信号网络调控、肝癌新分子标志物鉴定及应用等有重要建树。


原文链接:

A Noncoding Regulatory RNAs Network Driven by Circ-CDYL Acts Specifically in the Early Stages Hepatocellular Carcinoma. Hepatology. 2019 May 30. doi: 10.1002/hep.30795. [Epub ahead of print]



声明:
1、凡本网注明“来源:小桔灯网”的所有作品,均为本网合法拥有版权或有权使用的作品,转载需联系授权。
2、凡本网注明“来源:XXX(非小桔灯网)”的作品,均转载自其它媒体,转载目的在于传递更多信息,并不代表本网赞同其观点和对其真实性负责。其版权归原作者所有,如有侵权请联系删除。
3、所有再转载者需自行获得原作者授权并注明来源。

最新评论

关闭

官方推荐 上一条 /3 下一条

客服中心 搜索 洽谈合作
返回顶部