立即注册找回密码

QQ登录

只需一步,快速开始

微信登录

微信扫一扫,快速登录

搜索
小桔灯网 门户 资讯中心 肿瘤诊疗 查看内容

肿瘤突变负荷(TMB)可作为术后非小细胞肺癌的生物标志物

2019-4-3 00:00| 编辑: 面气灵| 查看: 3910| 评论: 0|来源: 病理柳叶刀

摘要: 研究背景术后Ⅱ-Ⅲ期NSCLC患者使用化疗辅助治疗具有一定的生存获益。但是对于这类患者的预后或预测的生物标志物的检测尚未在临床应用。本研究报道了肺癌顺铂辅助治疗评估LACE-Bio-II(LB2)研究的结果,分析了辅助治 ...

研究背景


术后Ⅱ-Ⅲ期NSCLC患者使用化疗辅助治疗具有一定的生存获益。但是对于这类患者的预后或预测的生物标志物的检测尚未在临床应用。本研究报道了肺癌顺铂辅助治疗评估LACE-Bio-II(LB2)研究的结果,分析了辅助治疗标志物临床试验中的>900例早期NSCLC患者的NGS检测和长期生存数据。我们使用靶基因panel来评估单基因突变、DNA修复途径和肿瘤突变负荷(TMB)的预后和预测效应。




研究方法


来自LB2研究的908个不匹配的术后NSCLC患者FFPE样本,使用1538靶基因panel进行NGS检测。使用严格的过滤标准排除福尔马林固定相关的胚系变异和假阳性。 在通过试验分层的Cox模型中评估无病生存期、总生存和肺癌特异性生存(LCSS),此模型可针对治疗方式、年龄、性别、表现评分、组织学、手术类型和分期进行调整。检测平台为Illumina HiSeq 2000。由于同义突变的功能改变是不确定的,所以本研究分析中只包括了非同义突变。错义、无意义、剪接位点和移码突变被认为是非同义的。少于20个样本的非同义突变在基因特异性预后分析中被剔除。

附图:LB2分析流程


研究结果


1、样本信息,人口统计学和临床特征

本研究纳入了三个LB2研究的1608名患者,其中1008名患者的FFPE样本含有足够的肿瘤细胞。排除了组织数量或者质量不达标的样本之后,剩余908名患者的样本进行1538靶基因panel测序,该panel基于癌症基因组图谱(TCGA)泛癌症分析选定;其中27%为女性(见表1)。确诊的中位年龄为60岁(27-81岁)。大部分患者为Ⅱ期(n=676;75%),12.5%为Ⅰ期(n=114),12.5%为Ⅲ/Ⅳ期(n=114)。三个LB2研究中,只有两个可知入组患者的吸烟历史。


表1:患者基线特征


2、TMB和高频突变基因

在额外排除了低VAF(变异等位基因频率)的C>T转换之后,中位非同义TMB为5.7/Mb(范围0.19-225/Mb;四分之一间距3.2-9.7/Mb;数据见附录)。 错义变异(38%)是最常见的变异类别。 其他非同义突变发生率较低,包括无意义(3.5%)和剪接位点(4%)变异。


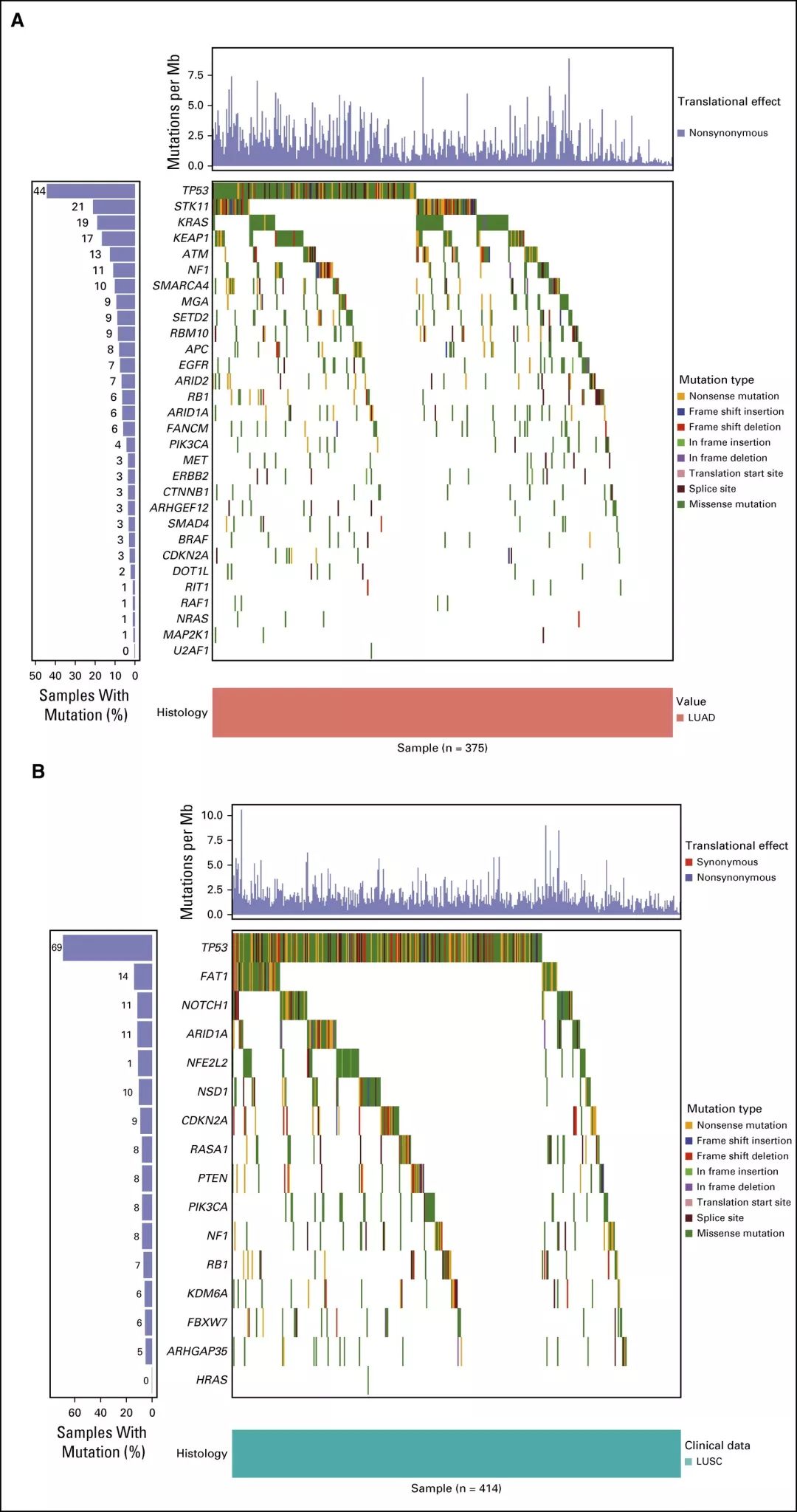
本研究鉴定了TCGC LUAD(肺腺癌)和LUSC(肺鳞癌)亚组的突变基因清单,并且将这些基因在TCGA和LB2样本中的突变频率进行了比较。结果表明大部分的突变频率是一致的(图1)。在LB2样本中,LUAD与LUSC显著不同的突变基因是KRAS(19% v 2%)、TP53(44% v 69%)、STK11(21% v 2%)。


图1:瀑布图显示来自LACE-Bio II队列的(A)LUAD(n = 375)和(B)LUSC(n = 414)样本的基因突变频率和突变类型在癌症基因组图谱队列中处于统计显著学水平。
LUAD,肺腺癌;LUSC,肺鳞状细胞癌。


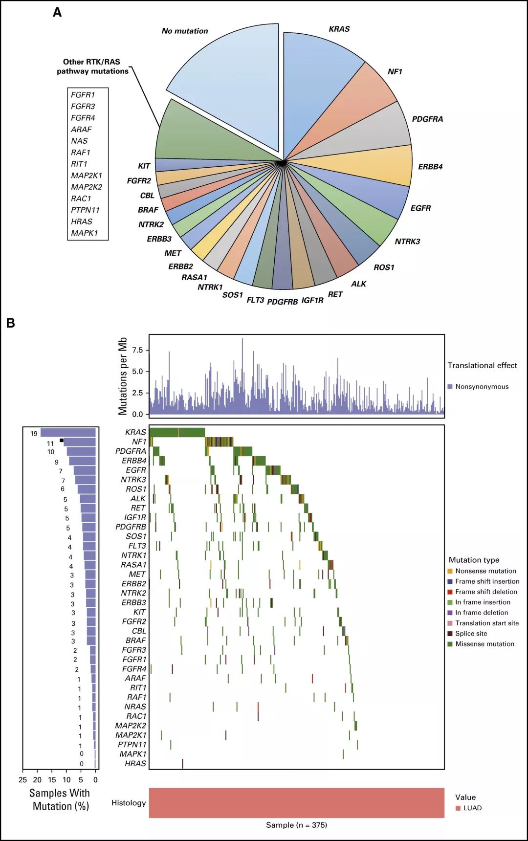
在近70%(n = 265)的LUAD样本中发现了受体酪氨酸激酶/ RAS信号传导通路的突变(图2)。在LUAD样本中,KRAS是最常见的突变致癌基因(19%;n=72)。 正如预期的那样,在3%的LUSC样本中发现了KRAS、HRAS、NRAS和EGFR激活突变。 LB2队列的一个LUSC样本中发现了EGFR L858R突变。


图2:(A)大约70%的LUAD样本在RTK/RAS/RAF通路中发现了至少一个突变。 (B)LACE-Bio II队列中所有LUAD样本在以上这些突变基因的整体分布。 各个基因的突变频率是有重叠的(总和并非100%)。 LUAD,肺腺癌。


3、预后和预测分析

考虑到LB2样本检测的仅仅是1538个基因,并且只考虑非同义突变,本研究评估了用有限的基因panel检测得到的TMB来替代全外显子测序得到的TMB的可行性。最终将结果限定在1214个LB2基因,这些基因可以映射回TCGA数据集,包括所有关键的癌基因。非同义TMB与DFS、OS、LCSS预后显著相关(表2)。所有肿瘤样本基于TMB水平分为三类(低,≤4mutations/Mb;中,<4mutations/Mb 且≤8mutations/Mb;高,>8mutations/Mb),高TMB组预后最好,低TMB组预后最差(DFS、OS、LCSS的P值分别为0.007、0.016、0.001)。TMB与LUAD、LUSC的LCSS均显著相关。探索性分析表明,当使用一个更灵活的模型时,TMB可能可以作为LCSS的一个显著预测因子(P=0.023;表2,图3),但不适用于DFS或OS。这个模型适用于所有组织类型的汇总分析,但不适用于LUAD或者LUSC的单独分析。这个模型表明对于低TMB样本,用TMB来预测化疗辅助治疗的LCSS获益是最佳的,随着TMB增加预测作用反而降低。然而,这个结果可能受到了少数极高TMB的样本的影响,并且线性趋势在三组不同水平TMB的亚组中没有显著性。


肿瘤MATH评分与LB2生存期无显著的预后或预测相关性。TILs密度与TMB或MATH评分均无统计学相关性。908个样本中,805个样本基于肿瘤及基质中的PD-L1表达水平(使用E1L3N抗体)进行了分类,阈值分别为<1%、<25%、<50%和<1%、<10%、<25%。高TMB或MATH评分与PD-L1表达水平并非正相关,尽管基质中的PD-L1表达与高密度TIL浸润具有相关性。


总计571个样本(60%)中检测到了TP53突变。TP53突变的存在,不管是破坏性的还是非破坏性的,既不是预后也不是预测性的标志物。DNA修复路径的突变对于化疗辅助治疗既不是预后也不是预测性的标志物。


表2:LB2队列中TP53突变状态和突变类型、DNA修复途径的改变、MATH评分(代表肿瘤内异质性)、TMB对于生存期的预后和预测效应


图3:Kaplan-Meier曲线显示所有肿瘤样本中非同义TMB对于(A)总生存、(B)无病生存期、(C)肺癌特异性生存(LCSS)的预后效应。(D)当使用更灵活的“样条”模型时,TMB与化疗辅助治疗LCSS获益的风险比。 (E-G)不同水平TMB下,非同义TMB对于LCSS的预测效应(P =0.357)。 TMB,肿瘤突变负荷。


讨论


本研究表明,高非同义TMB与更好的预后具有显著相关性,低非同义TMB可用来预测化疗辅助治疗的LCSS获益。然而,本研究的结论需要谨慎解读,因为这个结果可能受到了少数极高TMB的样本的影响,并且线性趋势在三组不同水平TMB的亚组中没有显著性。尽管OS和DFS的预测作用不显著,但LCSS可能是一个有意义的终点,它可以用来评估高风险患者使用化疗辅助治疗的有效性。本研究的结论在其他癌种中已得到了验证。与高TMB相关的错配修复缺陷的预后和预测作用已在结肠癌患者中得到充分阐述。在手术切除的II期结肠癌患者中,错配修复缺陷已被用作生物标志物,用来预测预后效果、是否化疗辅助治疗获益较差。


肺癌的一个特征是高TMB,因为它与吸烟状态有关。由于某些突变可能导至新抗原的产生,因此TMB作为肺癌免疫治疗的疗效预测因子。McGranahan等人发现早期LUAD患者中,较长的OS与高新抗原负荷具有相关性。与之相似,在先前的LB2研究分析中,高密度TIL浸润预示着更好的预后。这些数据表明,非同义TMB在肺癌中可作为预后生物标志物,部分原因是因为它改变了肿瘤-宿主的免疫相互作用。除高TMB外,肺癌的另一个显著特征是染色体不稳定性。TRACERx前瞻性分析(对100名患者进行全外显子测序,构建NSCLC的进化模式)表明,高比例的亚克隆拷贝数变化与正在接受切除术的患者的无复发生存率相关。这些结果表明,在核苷酸和/或染色体水平对基因组不稳定性进行量化可能有助于预测肺癌患者的预后,并在不久的将来用来指导治疗。这些发现也突出体现了非同义TMB在临床试验中可作为潜在分层变量的重要作用。


本研究发现在LB2样本中,TIL浸润与基质PD-L1表达水平相关,但是二者均与TMB不具有相关性。这个结论与Checkmate 026研究的结论一致,都表明PD-L1表达水平与TMB不具备相关性。当然,有一种可能性是这些相关性分析受到了检测技术的限制,目前测序仅限于有限数量的基因、PD-L1抗体部分,缺乏跨区域肿瘤测序数据,因为肿瘤标本中的突变克隆会影响抗原呈递、T细胞效应功能和迁移。


研究结论


908个样本中,1515个基因发现了非同义突变。 高非同义TMB(>8mutations /Mb)的术后NSCLC患者预后较好(包括总生存期,无病生存期和LCSS)。TMB是一个强烈且有利的预后标志物,可用于识别从化疗辅助治疗获益机率较小的患者。对于低非同义TMB(≤4mutations/Mb)患者,化疗辅助治疗的LCSS获益更为显著。DNA修复途径、肿瘤浸润淋巴细胞、TP53亚型改变和肿瘤内异质性产生的突变既不是预后也不是预测性的生物标志物。由于较高的假阳性率,很难确定单个基因突变的显著统计学效应。本研究的发现需要更多的研究予以证实。


参考文献:

S Devarakonda, et al. Tumor Mutation Burden as a Biomarker in Resected Non–Small-Cell Lung Cancer. J Clin Oncol. (2018); 36 (30):2995-3006.

声明:
1、凡本网注明“来源:小桔灯网”的所有作品,均为本网合法拥有版权或有权使用的作品,转载需联系授权。
2、凡本网注明“来源:XXX(非小桔灯网)”的作品,均转载自其它媒体,转载目的在于传递更多信息,并不代表本网赞同其观点和对其真实性负责。其版权归原作者所有,如有侵权请联系删除。
3、所有再转载者需自行获得原作者授权并注明来源。

最新评论

关闭

官方推荐 上一条 /3 下一条

客服中心 搜索 洽谈合作
返回顶部