立即注册找回密码

QQ登录

只需一步,快速开始

微信登录

微信扫一扫,快速登录

搜索
小桔灯网 门户 资讯中心 政府动态 查看内容

20省医保局接管耗材集采

2019-4-1 09:52| 编辑: 面气灵| 查看: 3551| 评论: 0|来源: 华招器械网

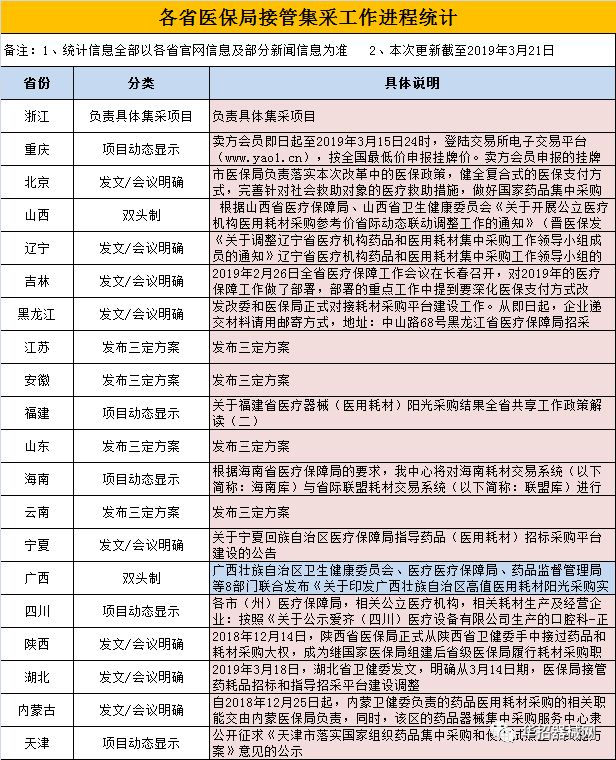
摘要: 自国家以及各地的医疗保障局成立以来,受到行业颇多关注,很多企业近来把视线集中到了省级医保局接管集中采购工作上。根据各省官网信息、新闻报道以及业内消息,小编进行了较为全面的统计,供参考:接管药耗品集中采 ...

自国家以及各地的医疗保障局成立以来,受到行业颇多关注,很多企业近来把视线集中到了省级医保局接管集中采购工作上。根据各省官网信息、新闻报道以及业内消息,小编进行了较为全面的统计,供参考:


接管药耗品集中采购20省一览


六省医保局较为特殊,值得关注



声明:
1、凡本网注明“来源:小桔灯网”的所有作品,均为本网合法拥有版权或有权使用的作品,转载需联系授权。
2、凡本网注明“来源:XXX(非小桔灯网)”的作品,均转载自其它媒体,转载目的在于传递更多信息,并不代表本网赞同其观点和对其真实性负责。其版权归原作者所有,如有侵权请联系删除。
3、所有再转载者需自行获得原作者授权并注明来源。

最新评论

关闭

官方推荐 上一条 /3 下一条

客服中心 搜索 洽谈合作
返回顶部