立即注册找回密码

QQ登录

只需一步,快速开始

微信登录

微信扫一扫,快速登录

搜索
小桔灯网 门户 资讯中心 政府动态 查看内容

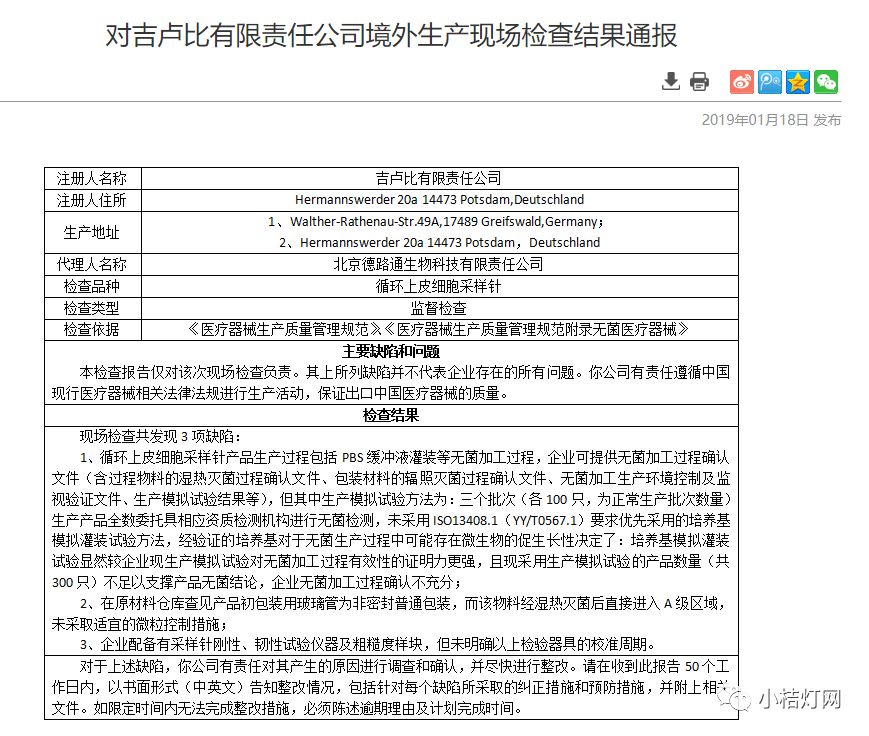
国家药品监督管理局公布5家进口医疗器械境外生产现场检查结果

2019-1-21 09:05| 编辑: 面气灵| 查看: 2337| 评论: 0|来源: 国家药品监督管理局

摘要: 2018年,国家药品监督管理局组织对美国、德国、意大利等9个国家的26家进口医疗器械生产企业进行了境外生产现场检查,并于近日公布了吉卢比有限责任公司等5家企业的检查结果,其余厂家检查情况将陆续公布。对5家企业 ...



2018年,国家药品监督管理局组织对美国、德国、意大利等9个国家的26家进口医疗器械生产企业进行了境外生产现场检查,并于近日公布了吉卢比有限责任公司等5家企业的检查结果,其余厂家检查情况将陆续公布。对5家企业执行中国医疗器械生产质量管理规范存在的问题,国家药品监督管理局已要求企业落实整改措施并提交整改报告。
      开展进口医疗器械境外生产现场检查,是国家药品监督管理局落实“四个最严”要求、履行监管职责的重要手段。国家药品监督管理局将按照《药品医疗器械境外检查管理规定》,继续做好医疗器械境外检查工作,持续推动进口医疗器械境外生产企业符合中国法律法规,进一步保障进口产品安全、有效。










声明:
1、凡本网注明“来源:小桔灯网”的所有作品,均为本网合法拥有版权或有权使用的作品,转载需联系授权。
2、凡本网注明“来源:XXX(非小桔灯网)”的作品,均转载自其它媒体,转载目的在于传递更多信息,并不代表本网赞同其观点和对其真实性负责。其版权归原作者所有,如有侵权请联系删除。
3、所有再转载者需自行获得原作者授权并注明来源。

最新评论

关闭

官方推荐 上一条 /3 下一条

客服中心 搜索 洽谈合作
返回顶部