立即注册找回密码

QQ登录

只需一步,快速开始

微信登录

微信扫一扫,快速登录

搜索
小桔灯网 门户 资讯中心 政府动态 查看内容

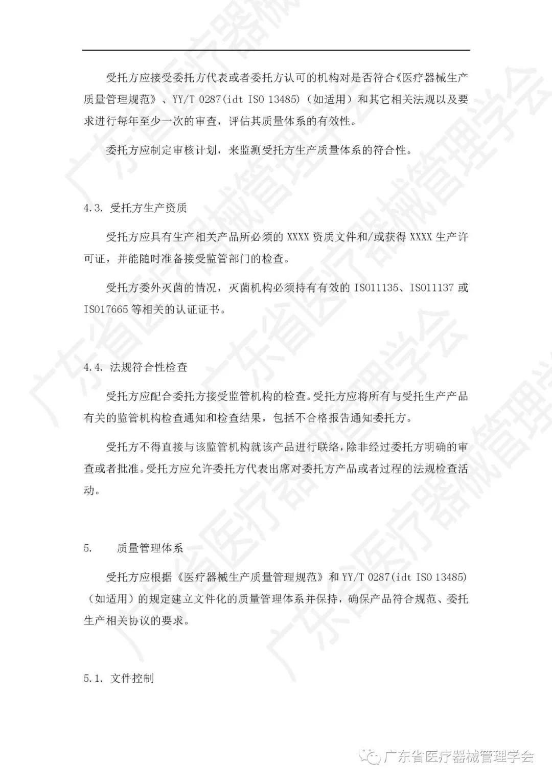
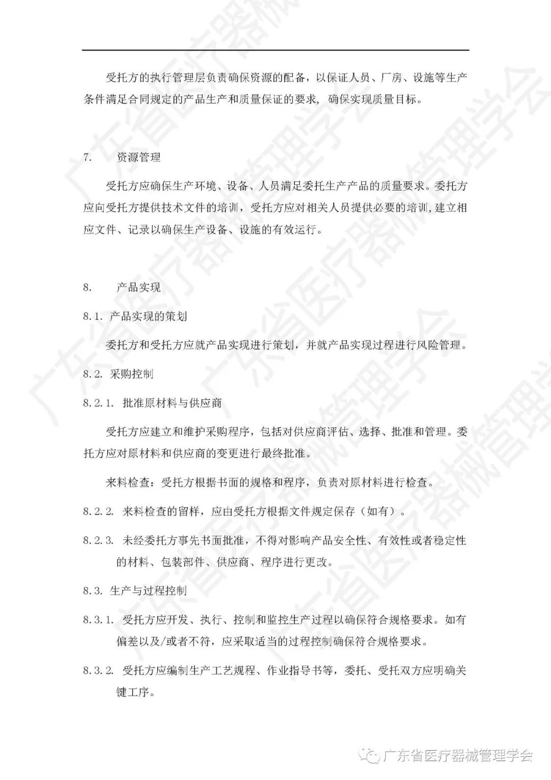
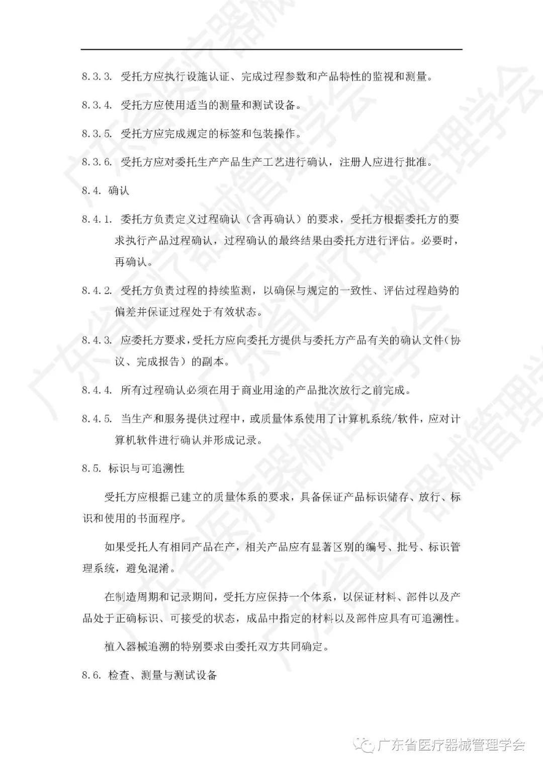
【二次征求意见】《广东省医疗器械注册人委托生产质量协议编写指南》

2018-12-17 00:00| 编辑: 面气灵| 查看: 2813| 评论: 0|来源: 广东省医疗器械管理学会

摘要: 广东省内医疗器械企业:为配合《广东省医疗器械注册人试点工作实施方案》更好地落地实施,我学会组织行业专家起草了相关配套推荐性文件《广东省医疗器械注册人委托生产质量协议编写指南》(以下简称指南),并于9月 ...

广东省内医疗器械企业:

为配合《广东省医疗器械注册人试点工作实施方案》更好地落地实施,我学会组织行业专家起草了相关配套推荐性文件《广东省医疗器械注册人委托生产质量协议编写指南》(以下简称指南),并于9月下旬面向行业大众公开征求意见。我学会根据意见反馈,组织行业专家论证,对《指南》进行了修订,现第二次公开征求意见。

请企业见到通知后就《指南》内容提出修改意见,修改意见以电子版形式报送至学会邮箱:GDMDMA@163.COM,征求意见截止日期2018年12月31日。

特此通知。

附件:广东省医疗器械注册人委托生产质量协议编写指南


广东省医疗器械管理学会 

2018年12月14日


附件


END





声明:
1、凡本网注明“来源:小桔灯网”的所有作品,均为本网合法拥有版权或有权使用的作品,转载需联系授权。
2、凡本网注明“来源:XXX(非小桔灯网)”的作品,均转载自其它媒体,转载目的在于传递更多信息,并不代表本网赞同其观点和对其真实性负责。其版权归原作者所有,如有侵权请联系删除。
3、所有再转载者需自行获得原作者授权并注明来源。

刚表态过的朋友 (0 人)

最新评论

关闭

官方推荐 上一条 /3 下一条

客服中心 搜索 洽谈合作
返回顶部