立即注册找回密码

QQ登录

只需一步,快速开始

微信登录

微信扫一扫,快速登录

搜索
小桔灯网 门户 资讯中心 营销杂谈 查看内容

中国体外诊断产业上市企业3年营收对比——看《蓝皮书》,话体外诊断

2018-8-21 00:53| 编辑: 小桔灯网| 查看: 3747| 评论: 0|来源: CACLP

摘要: 21世纪的今天,全球的体外诊断技术进入了以一体化、自动化、智能化、快捷化、小型化、精准化、互联网大数据、人工智能为核心的全新发展模式。中国的体外诊断产业迎来了前所未有的历史性机遇和挑战。目前,我国体外诊 ...

21世纪的今天,全球的体外诊断技术进入了以一体化、自动化、智能化、快捷化、小型化、精准化、互联网大数据、人工智能为核心的全新发展模式。中国的体外诊断产业迎来了前所未有的历史性机遇和挑战。



目前,我国体外诊断行业分散,集中度低,规模较小的生产厂家普遍存在同质化竞争、以生产中低端产品居多,高端医疗设备仍处于被国外产品垄断局面。但随着产业升级,规范化管理和科学技术提升,落后的企业将会在产业升级中逐步淘汰,具有核心竞争力的龙头企业将成为中国体外诊断产业发展的基石。


体外诊断市场竞争模式已不是单向度的,而是多元,多广度,多维度的全新竞争格局。随着全球竞争日益加剧,加速核心技术的自主研发,实现进口替代是中国体外诊断行业发展的关键。利用产业化的聚集优势,通过资源共享与合作,优势互补、强强联合,从而形成产业规模化效应。


在国家对生物技术相关产业化发展的高度重视下,中国体外诊断作为生物技术的新兴产业,技术的创新与产业的发展息息相关。如何将科技创新与经济发展紧密结合,为我国经济发展作出实质性贡献,是我国体外诊断产业面临的挑战。

 

小编将2015年至2017年3年间与体外诊断相关的沪深交易所上市企业年度总营收进行梳理与统计,从以下数据中大家可以看出我国体外诊断行业在大踏步的前进。

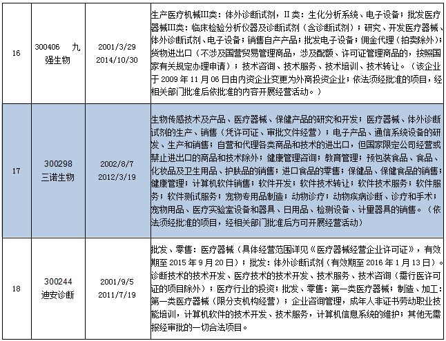
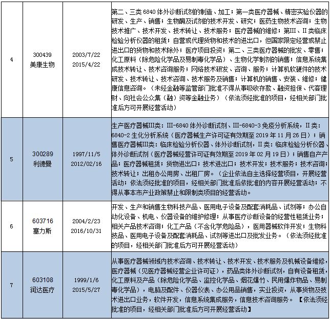
体外诊断版块上市企业经营范围一览表(2015年~2017年


体外诊断版块上市企业年度营收一览表(2015年~2017年)

 

以上数据来源于《中国体外诊断产业发展蓝皮书》2015卷、《中国体外诊断产业发展蓝皮书》2016卷、《中国体外诊断产业发展蓝皮书》2017卷(正在编辑中)。

《中国体外诊断产业发展蓝皮书》简介:


伴随着改革开放的脚步,肇始于上个世纪80年代的中国体外诊断产业已经走过了30多年的心路历程,体外诊断这一名词出现也已经有了20多年的时间。几十年来,在一代又一代体外诊断人的共同努力下,我国体外诊断产业取得了蓬勃的发展和巨大的进步。在健康中国战略和新医改大背景下,体外诊断产业也迎来了30多年未有之大变局,传统的商业模式或将受到彻底的挑战,各种供需关系正在发生着翻天覆地的变化。

 

为了真实有效、客观公正地记录并传承中国体外诊断产业的发展史,2015年,大检验概创立者、中国国际检验医学暨输血仪器试剂博览会(CACLP)创始人、全国卫生产业企业管理协会医学检验产业分会会长宋海波教授组织编写了《中国体外诊断产业发展蓝皮》。该书按年度出版,全面、科学、系统地记述了我国体外诊断产业创新发展所取得的成就,填补了体外诊断产业出版物空白,是一部全景式地记录我国体外诊断产业从0到1发展历程的大型综合性品牌图书,也是一部学习外诊断产业必备的权威工具书。

 

记录历史是为了更好地续写历史,作为见证和引领并推动我国体外诊断产业和检验医学事业全面融合发展的第一人,宋海波对体外诊断产业有着深刻的认识和高度的把握。他在《中国体外诊断产业发展蓝皮书(第二卷)》前言中写道:2016年我国体外诊断市场容量已达650亿元,本土生产企业1000余家,未来中国体外诊断产业仍有很大的发展空间。我们也应该客观地看到,我国部分体外诊断企业还很弱小,国际化程度还不够高,需要大家共同努力和不断进步。让我们团结起来,砥砺奋进,合作共赢,包容共享,担负时代责任,牢记创业使命,共同描绘中国体外诊断产业发展的宏伟蓝图,创造中国体外诊断产业新的历史篇章。


声明:
1、凡本网注明“来源:小桔灯网”的所有作品,均为本网合法拥有版权或有权使用的作品,转载需联系授权。
2、凡本网注明“来源:XXX(非小桔灯网)”的作品,均转载自其它媒体,转载目的在于传递更多信息,并不代表本网赞同其观点和对其真实性负责。其版权归原作者所有,如有侵权请联系删除。
3、所有再转载者需自行获得原作者授权并注明来源。

最新评论

关闭

官方推荐 上一条 /3 下一条

客服中心 搜索 洽谈合作
返回顶部