立即注册找回密码

QQ登录

只需一步,快速开始

微信登录

微信扫一扫,快速登录

搜索
小桔灯网 门户 资讯中心 营销杂谈 查看内容

医疗器械物流大检查来了!国药、上药均在内

2018-8-1 23:20| 编辑: 小桔灯网| 查看: 2572| 评论: 0|来源: 赛柏蓝器械

摘要: 后天起,上海市大批医疗器械第三方物流企业将迎来为期三个月的大检查,包括国药、上药均在内。  7月25日,上海市食药监局发布《关于对提供医疗器械贮存、配送服务企业开展专项检查的通知》,将对全市所有第三方医 ...
后天起,上海市大批医疗器械第三方物流企业将迎来为期三个月的大检查,包括国药、上药均在内。
 
  7月25日,上海市食药监局发布《关于对提供医疗器械贮存、配送服务企业开展专项检查的通知》,将对全市所有第三方医疗器械物流服务商展开专项检查,从8月1日开始,持续到10月31日结束。
 
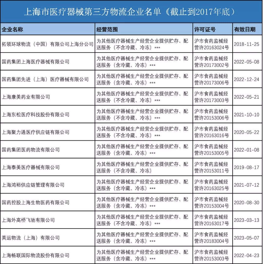
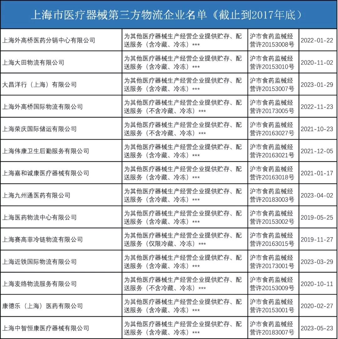
  该通知明确了检查对象为,2017年底前取得《医疗器械经营许可证》,且许可证经营范围中包含“为其他医疗器械生产经营企业提供贮存、配送服务”的企业,共31家企业,其中两家许可证过期注销。
 
  剩余的29家配送企业内,国药、九州通、上药、联邦快递等大型第三方物流企业均在内。
 
  从检查内容看,主要聚焦在是否超越许可事项进行配送服务,包括信息的真实性,比如,重第三方物流企业实际贮存运输情况是否与许可事项一致,是否按照医疗器械产品标签、标识的要求对产品进行贮存、运输,提供给监管部门的实时监管信息平台是否真实与实际一致。
 
  专项检查内容共有10项,分列如下:
 
  《医疗器械经营许可证》许可事项与实际情况是否一致;未实际开展三方物流服务的,是否擅自将已经许可的医疗器械库房挪作他用。
 
  委托企业是否有医疗器械生产经营资质;委托贮存、配送的产品是否为经注册或备案的合法产品。
 
  是否与委托方签订质量保证协议,委托方是否开展年度审核,发现问题及整改落实
 
  取得《医疗器械经营许可证》后,是否已经开展为其他医疗器械生产经营企业提供贮存配送服务业务;是否为医疗器械生产、经营企业提供虚假委托。
 
  质量负责人、质量管理人员是否变更,是否熟悉医疗器械经营有关法律法规要求;从事冷链储运的质量管理人员,是否符合要求;如上述人员已经变更,是否在《上海市医疗器械经营企业产品信息追溯申报系统》中完成质量相关人员变更信息维护。
 
  计算机管理系统运行是否符合开展医疗器械三方物流的要求,打印的验收记录、入库记录、随货同行单是否符合规定要求。
 
  提供给监管部门的实时监管信息平台的信息是否符合要求,是否真实有效;随机抽查库存产品,核对与实时监管信息平台数据是否相符。
 
  冷库、冷藏车是否定期开展验证,并配备温度自动监测系统,冷链产品收货、发货、运输方式和运输过程是否符合法规要求。
 
  是否开展年度医疗器械质量管理规范自查,自查的问题是否完成整改;上一年度专项检查中发现的问题,是否完成整改。
 
  是否按照产品标签、标示要求对医疗器械产品进行贮存(重点检查贮存、运输有特殊要求的医疗器械产品),退货产品、不合格品的库区划分和处置是否符合要求;如有自营产品,是否与被委托产品分开存放。
 
  对于检查结果,有一项不符合要求的,则要限期整改,现场检查涉嫌违法违规需进一步调查,固定现场证据后,及时予以立案处理。
 
  实际上,这次大检查来的并不突然。早在今年4月3日,上海市食药监局召开上海市医疗器械第三方物流企业监管工作会议,全市30家医疗器械第三方物流企业负责人、质量负责人参加了会议。
 
  当时,周群总工程师对与会企业提出的要求中,其中之一是配合医疗器械注册人制度试点工作以及医疗器械生产经营企业发展的需求,提供高质量的、与国际接轨的物流储运服务。
 
  而如今,医疗器械注册人制度已经在全上海推广,以后还将江浙沪同步实施,或可大胆预见,对医疗器械第三方物流的检查也将蔓延至浙江和江苏两省。
 
  多年以前,上海市率先探索开展医疗器械第三方物流试点工作,经过多年的发展,目前上海市能够提供医疗器械第三方物流服务的企业已经有30家,目前还有多家企业准备提交申请,行业对此还是比较欢迎的。
 
  自2014年的《医疗器械经营监督管理办法》的推出,医疗器械第三方物流市场被彻底打开,多个省份出台文件推进医疗器械第三方物流试点工作。包括北京、上海、广东、江苏、江西、云南、浙江、安徽、四川、重庆、辽宁、福建、天津,以及最近出台文件的宁夏、四川等。
 
  医械流通企业虽然与医药流通企业有一定重合度,不过都被几个大型医药流通集团占据着头部,真正在医械流通上成为巨头的企业还没有,市场处于小散乱的局面,这种局面下,流通企业服务专业性不够,甚至超出许可事项提供配送服务的大有人在。这也是为何诸多省份出台的文件中鼓励大型流通企业兼并小型流通企业的原因。
 
  上海市作为医疗器械第三方物流的先行试点,加上是高度发达的经济体,较其他区域而言,其物流配送应该更为成熟,在本次检查中发现的问题,在为配合医疗器械注册人制度的实施,也必将为日后浙江和江苏的检查所借鉴。这个细分区域的整顿或将就此开始。
 
  附:上海市医疗器械第三方物流企业名单(截止到2017年底)
声明:
1、凡本网注明“来源:小桔灯网”的所有作品,均为本网合法拥有版权或有权使用的作品,转载需联系授权。
2、凡本网注明“来源:XXX(非小桔灯网)”的作品,均转载自其它媒体,转载目的在于传递更多信息,并不代表本网赞同其观点和对其真实性负责。其版权归原作者所有,如有侵权请联系删除。
3、所有再转载者需自行获得原作者授权并注明来源。

最新评论

关闭

官方推荐 上一条 /3 下一条

客服中心 搜索 洽谈合作
返回顶部