立即注册找回密码

QQ登录

只需一步,快速开始

微信登录

微信扫一扫,快速登录

搜索
小桔灯网 门户 资讯中心 政府动态 查看内容

关注基础研究、增补4.8亿!“生殖健康及重大出生缺陷防控研究”重点专项2018年度申报 ...

2018-7-10 23:59| 编辑: 小桔灯网| 查看: 2696| 评论: 0|来源: 生物探索

摘要: “生殖健康及重大出生缺陷防控研究”重点专项(增补任务)2018年度项目申报指南本专项聚焦我国生殖健康领域的突出问题,重点关注生殖健康相关疾病、出生缺陷和辅助生殖技术;开展以揭示影响人类生殖、生命早期发育、 ...


“生殖健康及重大出生缺陷防控研究”重点专项(增补任务)2018年度项目申报指南

本专项聚焦我国生殖健康领域的突出问题,重点关注生殖健康相关疾病、出生缺陷和辅助生殖技术;开展以揭示影响人类生殖、生命早期发育、妊娠结局主要因素为目的的科学研究;实现遗传缺陷性疾病筛查、阻断等一批重点技术突破;建立我国重大出生缺陷疾病防治的全链条研发体系,建立适宜中国人群且经济有效的生殖健康相关疾病预警、早期筛查、诊断、治疗的综合防治示范应用平台。争取全面提升我国生殖疾病和出生缺陷防控科技水平,为保障健康生育、提高出生人口素质提供科技支撑。

根据科技部国家重点专项研发计划立项工作总体安排,按照总体设计、避免交叉的原则,在专项中增加生殖规律和生殖重大理论基础研究相关的研究方向,揭示影响生殖、生命早期发育及妊娠结局的关键分子事件和规律,解析人类生殖障碍、不良妊娠发生的分子机制,发现新的诊断和治疗靶点。2018年将部署20个研究方向,国拨经费总概算约4.8亿元,实施周期为2018—2021年。

1. 生殖健康与出生缺陷相关疾病病因学研究

1.1排卵异常的发生机制及临床干预

研究内容:探讨对生殖健康有重大影响且临床常见的排卵障碍性疾病的发病机制;深入研究疾病遗传特征及发病机理,在临床队列和疾病资源库基础上,重点研究遗传易感与环境互作的分子机制;借助模式动物进行新发现基因的功能及致病性研究并阐明具体分子机制;寻找药物治疗新靶点或新的干预途径,进行有效性、安全性评价,为建立疾病干预治疗的新路径提供科学依据。

考核目标:阐明1~2种排卵障碍性疾病遗传特征及与环境的相互关系,明确4~6种调控排卵障碍性疾病的分子标记物;建立或优化2~3种临床干预新途径或方案。

拟支持项目:1~2项

2. 生殖、生命早期发育及妊娠结局关键分子事件和规律研究

2.1原始生殖细胞的命运决定、迁移和归巢机制

研究内容:利用模式动物和体外培养系统,采用遗传学方法,大规模筛选参与生殖质形成、原始生殖细胞特化、迁移、归巢和分化调控的关键基因;解析微环境在原始生殖细胞命运决定中的作用;探讨表观遗传修饰在原始生殖细胞分化和命运决定过程中的调控机理;深入研究性别决定的关键分子途径。

考核目标:发现4~8个新的调控原始生殖细胞特化、迁移、归巢和分化的关键基因,并阐明其调控机理;揭示微环境和表观遗传修饰在生殖细胞命运决定中的作用机制。

拟支持项目:1~2项

2.2生殖细胞染色体行为的分子调控

研究内容:利用超高分辨技术等先进方法,细致刻画减数分裂染色体的行为,揭示决定减数分裂染色体行为的分子基础;建立体内、外减数分裂研究体系,解析减数分裂启动的分子机制,为促进体/干细胞减数分裂形成配子、改善配子质量提供理论基础和技术保障。阐释减数分裂异常导至人类不孕不育的分子基础和机制,为相关生殖疾病的分子诊断、对症治疗和辅助生殖胚胎的遗传筛查,提供候选分子和靶点。

考核目标:发现4~8个新的减数分裂调控因子,明确2~3个减数分裂异常导至人类不育的关键候选分子,并解析其分子调控机制,建立高效的哺乳类动物体外减数分裂体系。

拟支持项目:1~2项

2.3精子发生和成熟的机制

2.3.1精子发生的调节

研究内容:根据不育患者精子发生的遗传和表观遗传异常,建立并利用动物模型,筛选在精子发生关键节点上起重要作用的分子,阐明其作用机制;鉴定睾丸支持细胞调控精子发生的关键因子,解析内分泌、旁分泌和支持细胞因子等对精子发生的调控作用及分子机制;为精子发生障碍所导至的不育症的诊治和预防提供理论基础。

考核指标:发现6~8个调控精子发生的关键分子,阐明其作用机制。

拟支持项目:1~2项

2.3.2精子成熟的微环境影响

研究内容:针对人类精子成熟和受精障碍,建立并利用动物模型和体外培养系统,筛选在精子成熟关键节点上起重要作用的分子,阐明其作用机制;解析内分泌、旁分泌因子等对精子成熟的调控作用及分子机制;探索精子运动、获能、顶体反应和受精中的分子信号通路,研发精子质量评价的技术和方法;为精子成熟和受精障碍所导至的不育症的诊治和预防提供理论基础,为精子质量的评价和新型男性避孕药的研发提供技术和方法。

考核指标:发现3~4个调控人类精子成熟的关键分子,阐明其作用机制;建立2~3种评价人类精子质量(如运动、获能、顶体反应及受精能力等)的技术和方法。

拟支持项目:1~2项

2.4雌性生殖细胞发生的分子机制

2.4.1原始卵泡库的形成、维持与激活

研究内容:利用动物模型和体外培养体系,揭示原始卵泡形成的分子机制;筛选调控原始卵泡维持和激活的关键基因,并阐明其分子调控网络;揭示原始卵泡库长期维持过程中生殖细胞遗传物质稳定性维持的分子机制;研究微环境和旁分泌在原始卵泡库维持和激活中的作用;探索原始卵泡激活的新技术和新方法,为雌性生育力维持奠定理论基础。

考核指标:阐明1~2个参与原始卵泡库建立的调控分子,发现4~6个控制原始卵泡维持、激活和生殖细胞基因组稳定性的关键基因,并揭示其作用机制;建立1~2种原始卵泡激活的新技术和方法。

拟支持项目:1~2项

2.4.2雌性生殖细胞成熟的微环境影响

研究内容:研究由卵母细胞—颗粒细胞相互作用调控卵母细胞发育和成熟的分子机理;阐明代谢微环境在卵母细胞发育和成熟中的调控作用并揭示其分子机制;探索卵巢病变对卵母细胞发育及成熟的影响。为卵母细胞发育和成熟障碍所致不孕症的预防、诊断和治疗提供理论参考,为建立新型的卵母细胞质量改善体系提供理论指导。

考核指标:发现4~6个调控卵母细胞发生和成熟的关键因子,阐明其中3~5个因子的作用机制;建立1~2种可以改善卵母细胞核质成熟、受精及后续发育潜能的新技术和方法。

拟支持项目:1~2项

2.5免疫对配子发生和胚胎发育的影响

研究内容:利用模式动物,结合临床资源,研究免疫对配子发生和早期胚胎发育的影响及其作用机制;探究免疫系统失衡导至不孕及早期妊娠失败的分子基础,为相关生育障碍疾病的免疫干预提供理论基础。

考核指标:挖掘鉴定4~6个介导免疫系统和生殖系统互作的关键候选因子,揭示其通过免疫应答调控配子发生和早期胚胎发育的分子机制,阐释相关免疫失衡诱发不孕及早期妊娠失败的具体机理。

拟支持项目:1~2项

2.6植入前胚胎发育的调控网络

研究内容:研究早期胚胎发育的母源调控和合子调控机制;研究早期胚胎去分化和全能性维持的关键分子,揭示其调控机制;研究早期胚胎染色体倍性调节的分子机理;揭示早期胚胎发育的表观遗传调控特征与分子机制。

考核指标:建立早期胚胎发育的分子调控和表观遗传调控网络,筛选5~10个调控早期胚胎发育过程的关键分子,揭示其分子调控机制;筛选2~3个早期胚胎全能性维持及去分化的关键分子。

拟支持项目:1~2项

2.7胎盘形成的分子机制

研究内容:综合人类胎盘和模式哺乳动物模型,重点开展胎盘形成和功能调节的机制研究。挖掘胎盘滋养层细胞谱系分化的编程机制,研究胎盘细胞亚型分化和互作在胎盘功能单元构建中的作用及相应的分子标记;探究胎盘发育和功能障碍影响妊娠结局的分子基础;探索靶向胎盘的动态监测妊娠进程和干预妊娠结局的技术体系。

考核指标:精确定义胎盘滋养层细胞的分化路径和关键调控因子,揭示3~5种胎盘发育与功能维持的重要调控通路及与妊娠结局的分子关联,提出1~2种以胎盘为靶标的监测和干预妊娠进程的新策略。

拟支持项目:1~2项

2.8环境因素对生殖细胞和胚胎发育的影响

2.8.1环境因素对生殖细胞的影响

研究内容:基于大规模、前瞻性队列研究,明确环境和行为因素对不孕不育的影响;结合基础研究,阐明环境内分泌干扰物以及环境和遗传交互作用对生殖细胞发生与成熟的影响。

考核指标:发现3~5个影响生殖细胞发生与成熟的高危环境因子及易感基因,阐明环境因素、环境基因交互作用与生殖细胞发生和成熟的关联;发现3~5个环境影响生殖细胞发育与成熟的生物标志,为不孕不育的早期预防提供科学依据。

拟支持项目:1~2项

2.8.2环境因素对胚胎发育的影响

研究内容:基于大规模、前瞻性队列研究,探讨环境和行为因素对胚胎发育及妊娠相关疾病的影响,包括流产和妊娠并发症等发生的关系,阐释环境内分泌干扰物以及环境和遗传交互作用对胚胎发育及妊娠相关疾病的影响;并寻找环境内分泌干扰物影响女性生殖的生物标记。

考核指标:发现3~5个影响胚胎发育的高危环境因子及易感基因,阐明环境因素、环境基因交互作用与胚胎发育的关联;发现3~5个环境影响胚胎发育的生物标志,为妊娠相关疾病的早期预防提供科学依据。

拟支持项目:1~2项

2.9母胎界面分子事件与病理妊娠

研究内容:整合模式动物平台和人类临床资源,研究引导胚胎—子宫识别的分子媒介,探究妊娠建立的标记分子及早期妊娠失败的病理机制;阐明妊娠维持过程中胚胎—胚外组织—子宫蜕膜协同分化和互作的调控路径及其与相关重要妊娠并发症的关联机制。

考核指标:阐明1~2种整个妊娠进程中母胎多层次对话的机制,揭示与之密切关联的早期妊娠失败及妊娠并发症发生的分子基础,提出2~3种相关病理妊娠的精确诊治和干预靶标。

拟支持项目:1~2项

2.10获得性性状的生殖传递机制

研究内容:研究哺乳动物配子中DNA甲基化、染色质构象改变、组蛋白修饰、非编码RNA及RNA修饰在胚胎发育中的作用;研究环境因素影响生殖细胞及植入前胚胎表观遗传信息,及其对后代性状的影响;探讨配子表观遗传信息的携带与传递规律,深化对配子介导的代际传递现象科学问题的理解。

考核指标:发现1~2种配子中新型表观遗传信息的分子载体或修饰,阐释其在早期胚胎中的作用及导至后代表型的分子机制;探讨获得性表观遗传信息在环境—生殖细胞/早期胚胎—体细胞之间的编码和交换规律。

拟支持项目:1~2项

2.11分娩启动和早产机理与干预

研究内容:探讨分娩启动的调控机制,重点研究分娩启动的母胎因素和母胎之间交互对话的信号通路;从母体和胎儿两个方面研究自发性早产的动因;优化自发性早产的预测、预防以及治疗,完善早产儿的治疗体系。

考核指标:筛选引起分娩启动的母体性和胎源性因素,发现2~3种参与分娩启动的关键分子,建立早产以及早产儿多中心注册研究网络,筛查自发性早产的分娩动因,明确4~6种预测自发性早产的母体外周血分子标记物;建立或优化2~3种自发性早产和早产儿临床干预新方案。

拟支持项目:1~2项

2.12神经系统异常与生殖疾病

研究内容:阐释神经系统发育及其分泌的关键激素和因子决定性腺功能、妊娠建立和维持的生理学及细胞分子生物学基础。研究生殖相关的神经系统异常的遗传和表观遗传机制,及其导至生殖疾病和妊娠失败的病理学机制;开发预测神经系统异常致生殖疾病的新手段。

考核指标:阐释2~3个生殖相关神经系统发育的重要因子及其作用机制;发现3~5种神经系统异常导至生殖疾病的因子或新机制;建立1~3种检测神经系统异常致生殖疾病的新方法。

拟支持项目:1~2项

3.辅助生殖新技术研发,建立不孕不育防治技术平台

3.1生殖障碍与生育力重塑

3.1.1生殖细胞发生障碍与生育力重塑

研究内容:结合生殖障碍疾病表型和动物模型,发现生殖细胞发生、成熟关键的调节因子;揭示生殖细胞衰老的分子机制;建立可用于临床的高效的生殖细胞发生的体内、外体系;探讨功能性生殖细胞产生的分子基础和关键技术。

考核指标:发现4~6个调控生殖细胞发生、成熟和衰老的关键分子,获得1~3个生殖细胞产生或再生的新技术突破。

拟支持项目:1~2项

3.1.2生殖器官功能障碍与生育力重塑

研究内容:利用生殖器官疾病表型和动物模型,探讨生殖系统功能障碍对生育力影响的关键机制,研究基于组织再生的生育力重塑的分子基础和关键技术,以及生殖器官疾病相关的生育力保护措施,探索干细胞等新技术对生殖系统损伤修复的内在机制,并搭建临床转化平台。

考核指标:阐释2~3个造成生殖器官异常影响生育力的关键调控因子及其作用机制,建立2~3种生殖器官疾病生育力保护与重塑新技术或新方法,建立2~3种生殖系统组织再生和修复的新技术或新方法。

拟支持项目:1~2项

3.2辅助生殖技术的安全性研究

3.2.1辅助生殖的遗传安全性研究

研究内容:探索辅助生殖技术(ART)各主要环节对配子及早期胚胎基因组DNA稳定性的影响,揭示早期胚胎发育过程中易受到ART影响的基因组易感性位点及对应的分子功能;借助动物、细胞及人类样本,明确ART主要环节对子代长期基因组稳定性及子代出生缺陷与疾病发生的关联性和分子机制,从经典遗传学角度对辅助生殖技术安全性进行评价,并为辅助生殖技术的改善,以及已出生子代的长期健康评估提供理论基础。

考核指标:明确2~3种ART主要环节对配子或早期胚胎产生的经典遗传学影响,包括明确染色体易感位点5~8个,关键基因5~8个;建立1~2种动物模型、1~2种细胞模型,分析1000份以上人类样本,结合2~3种遗传学疾病,明确辅助生殖子代的经典遗传学改变与操作环节的相关性及其调控机制。

拟支持项目:1~2项

3.2.2辅助生殖的表观遗传安全性研究

研究内容:探索辅助生殖技术(ART)各主要环节对配子及早期胚胎基因组表观遗传修饰的影响,从多种表观遗传修饰的角度,明确ART操作对配子及植入前胚胎发育的影响途径和关键分子;借助非人灵长类等动物模型、细胞模型及人类样本,阐明配子及植入前胚胎表观遗传学改变与子代出生缺陷、主要组织器官生长发育异常以及代谢功能紊乱的相关性和调控机制,为从表观遗传角度,提出辅助生殖技术改良策略提供理论支持。

考核指标:明确3~5种ART环节对配子或植入前胚胎发育的至少2类表观遗传修饰的影响,筛选影响最显著的关键分子5~8个,信号通路2~3条,阐明ART关键环节中配子及植入前胚胎的表观遗传修饰特征;建立非人灵长类等动物模型2~3种、细胞模型2~3种,分析1000份以上人类样本,明确发育早期表观遗传学改变与子代长期安全性的相关性及调控机制。从表观遗传学角度,建立2~3种可推广的辅助生殖技术临床改良策略。

拟支持项目:1~2项

有关说明

1. 原则上所有项目应整体申报,须覆盖相应指南研究方向的全部考核指标。每个项目下设课题不超过4个,项目所含单位总数不超过8家。鼓励基础与临床研究团队合作申报。

2. 申报单位和个人必须签署具有法律约束力的协议,承诺各领域项目产生的所有科学数据无条件、按期递交到科技部指定的平台,在专项约定的条件下对专项各承担单位,乃至今后面向所有的科技工作者和公众开放共享。如不签署数据递交协议,则不具备承担专项项目的资格;签署数据递交协议后而不在商定的期限内履行数据递交责任的,则由专项责令整改;拒绝整改者,则由专项追回项目资金,并予以通报。

3. 本专项研究涉及人类遗传资源采集、收集、买卖、出口、出境等须遵照《人类遗传资源管理暂行办法》相关规定执行。涉及实验动物和动物实验,要遵守国家实验动物管理的法律、法规、技术标准及有关规定,使用合格实验动物,在合格设施内进行动物实验,保证实验过程合法,实验结果真实、有效,并通过实验动物福利和伦理审查。涉及人的伦理审查工作,均要按照相关规定执行。申报本专项则视为同意本条款。

4. 对于拟支持项目数为1~2个的指南方向,原则上该方向只立1个项目,仅在申报项目评审结果相近、技术路线明显不同的情况下,可同时支持2个项目,并建立动态调整机制,根据中期评估结果再择优继续支持。

“生殖健康及重大出生缺陷防控研究”重点专项(增补任务)2018年度项目指南编制专家组名单


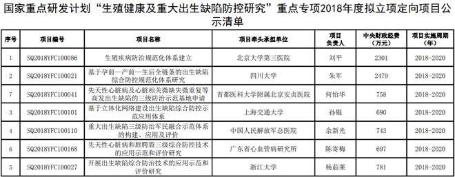
“生殖健康及重大出生缺陷防控研究”重点专项2018年度拟立项定向项目


7月9日,科学技术部官网发布“生殖健康及重大出生缺陷防控研究”重点专项2018年度拟立项定向项目信息,共7个项目入围,获中央财政经费8449万元,实施周期为2018—2020年。具体如下表:

声明:
1、凡本网注明“来源:小桔灯网”的所有作品,均为本网合法拥有版权或有权使用的作品,转载需联系授权。
2、凡本网注明“来源:XXX(非小桔灯网)”的作品,均转载自其它媒体,转载目的在于传递更多信息,并不代表本网赞同其观点和对其真实性负责。其版权归原作者所有,如有侵权请联系删除。
3、所有再转载者需自行获得原作者授权并注明来源。

最新评论

关闭

官方推荐 上一条 /3 下一条

客服中心 搜索 洽谈合作
返回顶部