立即注册找回密码

QQ登录

只需一步,快速开始

微信登录

微信扫一扫,快速登录

搜索
小桔灯网 门户 资讯中心 临床CRO 查看内容

呼吸道感染性疾病诊断标准

2018-5-18 00:00| 编辑: 纳兰烙烙| 查看: 2792| 评论: 0|来源: 医学界呼吸频道 作者:高丽丽

摘要: 呼吸道以会厌部为界,分为上呼吸道和下呼吸道。上呼吸道包括鼻、咽、喉,下呼吸道包括气管、支气管和肺。一、上呼吸道感染注:必须排除普通感冒和非感染性病因(如过敏)所致。⑴鼻窦炎⑵咽炎、喉炎、会咽炎二、下呼 ...

呼吸道以会厌部为界,分为上呼吸道和下呼吸道。上呼吸道包括鼻、咽、喉,下呼吸道包括气管、支气管和肺。


一、上呼吸道感染


注:必须排除普通感冒和非感染性病因(如过敏)所致。


⑴鼻窦炎



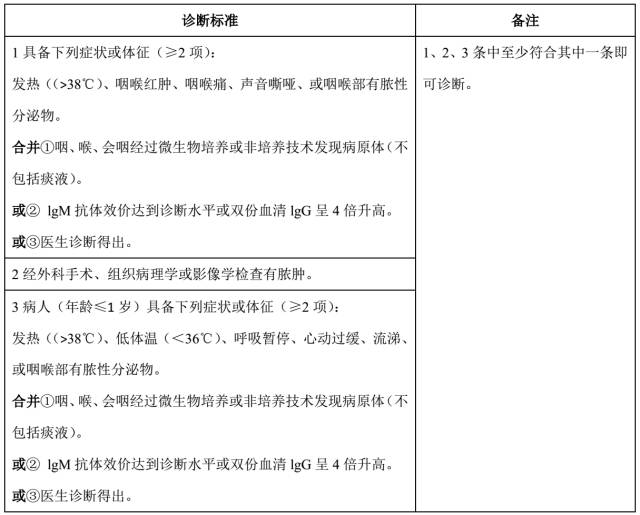
⑵咽炎、喉炎、会咽炎



二、下呼吸道感染


⑴总的诊断:包括气管、支气管、肺。



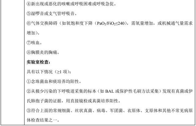
⑵各部位诊断


注:


①脓痰定义:来自肺、支气管或气管的分泌物内含中性粒细胞≥25/低倍视野和扁平上皮细胞≤10/低倍视野(×100)。


②呼吸急促的定义:成人指的是呼吸频率>25次/min;孕周<37周直至第40周出生的早产儿指的是呼吸频率>75次/min;对于年龄<2个月的婴儿指的是呼吸频率>60次/min;2-12个月的婴儿指的是呼吸频率>50次/min;年龄>1岁的儿童指的是呼吸频率>30次/min。


㈠气管支气管感染:包括支气管炎、气管支气管炎、细支气管炎和气管炎。



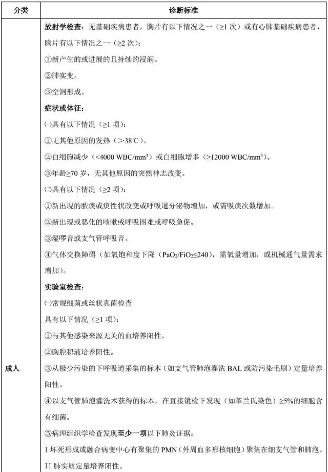
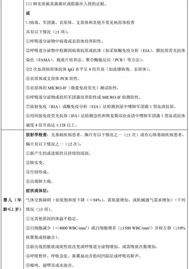
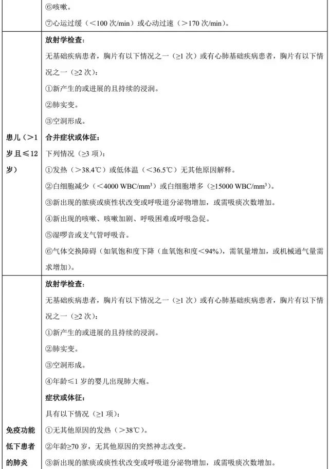
㈡肺炎:美国CDC分类,依据患者临床表现、放射学检查及实验室结果综合判断。


注:


①心肺基础疾病如呼吸窘迫综合征、支气管肺发育不良、肺水肿或慢性阻塞性肺疾病。


②免疫抑制患者包括:中性粒细胞减少(绝对值<500/mm3)、白血病、淋巴瘤患者、HIV感染者CD4<200、脾切除者、早期器官移植者、使用细胞毒性药物者、接受大剂量糖皮质激素者(如泼尼松>40mg/d、氢化可的松>161mg/d、甲泼尼龙>32mg/d、地塞米松>6mg/d、可的松>200mg/d,使用超过2周)。


③痰的改变指的是颜色、粘稠度、气味和量。



㈢其他下呼吸道感染:如肺脓肿、脓胸。



参考文献:

1 CDC/NHSN Surveillance Definitions for Specific Types of Infections[J]. Surveillance Definitions. 2015:15-16

2关于印发医院感染诊断标准(试行)的通知. 2001:1-2

3 医院感染诊断标准(试行)[J].现代实用医学. 2003,7(15):460

4美国CDC/NHSN医疗保健相关感染的监测定义和急性医疗机构感染的分型标准.2009:4-18

声明:
1、凡本网注明“来源:小桔灯网”的所有作品,均为本网合法拥有版权或有权使用的作品,转载需联系授权。
2、凡本网注明“来源:XXX(非小桔灯网)”的作品,均转载自其它媒体,转载目的在于传递更多信息,并不代表本网赞同其观点和对其真实性负责。其版权归原作者所有,如有侵权请联系删除。
3、所有再转载者需自行获得原作者授权并注明来源。

最新评论

关闭

官方推荐 上一条 /3 下一条

客服中心 搜索 洽谈合作
返回顶部