立即注册找回密码

QQ登录

只需一步,快速开始

微信登录

微信扫一扫,快速登录

搜索
小桔灯网 门户 资讯中心 注册标准 查看内容

新版(GB/T 36066)《洁净室及相关受控环境》国标发布,2018-07-01实施

2018-5-16 15:05| 编辑: 小桔灯网| 查看: 12006| 评论: 0|来源: GMP办公室

摘要: 近日,国家标准委员会发布GB/T 36066-2018《洁净室及相关受控环境:检测技术分析与应用》。该标准给出了洁净室及相关受控环境的检测(包括验证)要求、基本仪器配置和技术要求,适用于洁净室及相关受控环境的检测技 ...

近日,国家标准委员会发布GB/T 36066-2018洁净室及相关受控环境:检测技术分析与应用》。该标准给出了洁净室及相关受控环境的检测(包括验证)要求、基本仪器配置和技术要求,适用于洁净室及相关受控环境的检测技术分析与应用。新发布的标准将于2018-07-01起实施


解读如下:

 

规定了制药、医疗、电子、科学实验室等不同应用领域的检测要求,如下:


对于制药领域,要求检测照度


规定了不同测试项目的先后顺序:

  1. 风量、风速、压差检测。

  2. 空气过滤器“安装检漏”作业(承建商已完成检漏,此项仍需复查或进行抽检)。

  3. 洁净度检测。

  4. 噪声、照度、温度、相对湿度项目检测。

  5. 菌落数项目检测。系统灭菌、消毒后,运行24 h 后,进行沉降菌取样,及时送实验室培样。异地沉降菌取样,宜使用完全密封的一次性采样皿,采样后以最快速度送回实验室培样(一般不超过12h)。

  6. 气流平行度测试。


规定了不同检测仪器的校准要求,如:

  • 粒子计数器要求浓度误差为+-20%,采样探头配管不得超过8 m,校准周期不超过12个月等


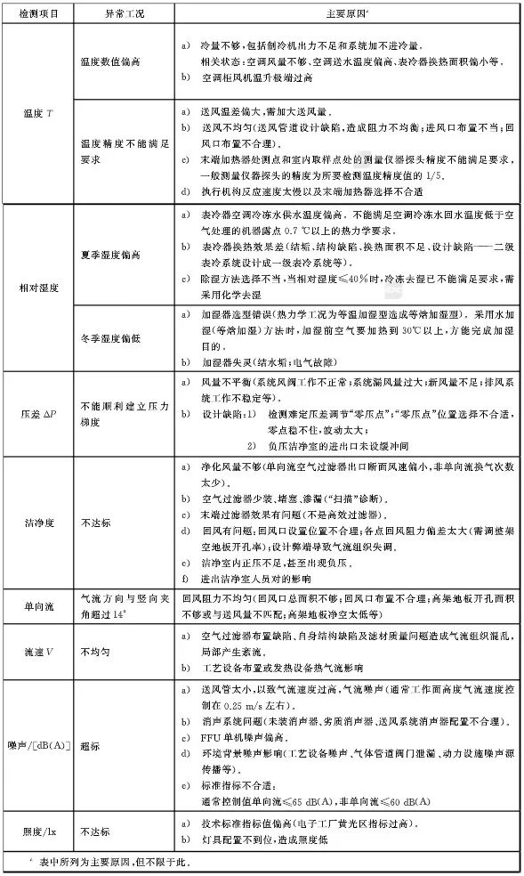
给出了不同测试项目偏离的原因分析:如对于不能建立压差梯度的异常状况,主要原因可能为:

  • 风量不平衡(系统风阀工作不正常;系统漏风量过大;新风量不足;排风系统巩固走不稳定等)

  • 设计缺陷检测难定压差调节“零压差”;

  • “零压差“位置选择不合理,零点温稳不住,波动太大;

  • 负压洁净室的进出口未设置缓冲间。

规定洁净室自净时间测试的方法包括:

  • 100:1自净时间:粒子浓度降低到0.01倍初始浓度所需时间。

  • 洁净度恢复速率法:粒子浓度随时间的变化速率。该方法可以使用粒子浓度衰减曲线进行描述(纵座标表示浓度,为对数刻度;横座标表示浓度,为线性刻度)。


100:1自净时间是首选方法


满足自净检测要求,洁净区设计时B级区的换气次数应>60次/h(指导值)


高效过滤器检漏时,使用大气尘源需确保能达到要求的浓度(国内实际应用中,使用系统的大气尘一临时拆除空调柜中的初效、中效过滤器,浓度相当于ISO6~ISO7级基木能满足检漏要求)。

声明:
1、凡本网注明“来源:小桔灯网”的所有作品,均为本网合法拥有版权或有权使用的作品,转载需联系授权。
2、凡本网注明“来源:XXX(非小桔灯网)”的作品,均转载自其它媒体,转载目的在于传递更多信息,并不代表本网赞同其观点和对其真实性负责。其版权归原作者所有,如有侵权请联系删除。
3、所有再转载者需自行获得原作者授权并注明来源。

最新评论

关闭

官方推荐 上一条 /3 下一条

客服中心 搜索 洽谈合作
返回顶部